
-
- 电磁兼容测试项目--你知道几项?
- 摘要:1、静电抗扰度检测参与了几个项目的静电抗扰度检测,对静电有一定认识。静电分为接触放电和空气放电,静电是积累的高压,当接触到设备的金属外壳时会瞬间放电,会影响到电子设备的正常工作,可能引起设备故障或重启 ...
-
- 【电源知识】米勒平台的形成原理
- 摘要:米勒平台的形成原理在描述米勒平台(miller plateau)之前,首先来看看“罪魁祸首”米勒效应(miller effect)。假设一个增益为-Av 的理想反向电压放大器如图1 所示,在放大器的输出和输入端之间连接一个阻值为Z 的 ...
-
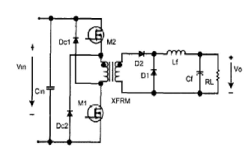
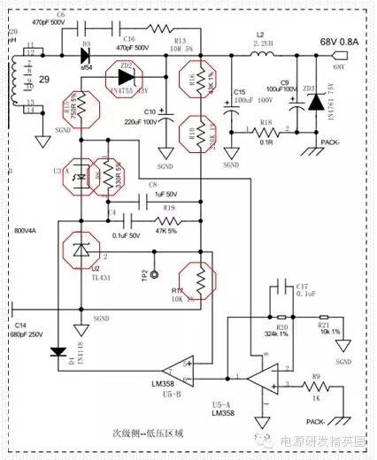
- 【电源知识】开关电源元器件选型—反馈/保护部分
- 摘要:次级原理图反馈分压回路反馈回路采用最常用的TL431加光耦电路。外围元件由ZD2、R6、R15、R17、R10、R16组成。ZD2为43V稳压管,因电流很小,工作在反向导通区。选43V是因为TL431最大的可调节电压是36V,为了能使用这 ...
-
- 【电源知识】MOSFETDS波形探讨
- 摘要:我看这样,我出一个简单的题,思考一下?假设在一台数字示波器上只看到这一点波型,知道变压器电感量为1mH, 通过从示波器上测量和计算,得出下列数值(只讲解方法就行了)1)大约的交流输入电压值2)次级反到初级的电压3)占 ...
-
-
-
- 【电源知识】软开关技术-PWM软开关变换器
- 摘要:......接上期PWM软开关变换器准谐振软开关变换器最主要的特点是利用PFM调压常规的PWM变换器开关频率恒定,当输入电压或负载变化时,通常靠调节开关的占空比来调节输出电压,控制方法简单若将两种拓扑的优点组合在一 ...
-
- 【电源知识】软开关技术-零电流开关准谐振变换器
- 摘要:......接上期零电流开关准谐振变换器电路构成将Buck变换器中开关用准谐振零电流开关代替就构成了Buck型零电流开关准谐振变换器。 开关周期分为4个阶段,假定在开关VTS导通以前,负载电流经二极管VD续流,电容Cr上电 ...
-
- 一网打尽开关电源拓扑结构的优缺点
- 摘要:目前看电压或电流波形的好坏,工程师通常会用其幅值、平均值、有效值、一次谐波等参量互相进行比较,其中幅值和平均值最为直观,因此,电压或电流的幅值与其平均值之比被称为脉动系数S,也有人用电压或电流的有效值 ...
-
- 开关电源纹波的抑制五大绝招
- 摘要:开关电源纹波的抑制五大绝招 对于开关纹波,理论上和实际上都是一定存在的。通常抑制或减少它的做法有五种: 1,加大电感和输出电容滤波 根据开关电源的公式,电感内电流波动大小和电感值成反比,输出纹波和输出电 ...
-
- 医疗设备电源的要求与特点
- 摘要:引言 一台医疗设备在医院是否能够发挥其最大效能,除了与机器本身的技术性能有直接的关系外,还和供电电源的质量有着极其重要的关系。电源品质的好坏,将直接影响医疗设备的运行稳定性和可靠性,甚至导致重大医疗设 ...
-
- 工程师必看:雷击浪涌抑制电路设计基本功!
- 摘要:雷电压/电流的特性 雷电压/电流的特性 1.2/50uS雷电压脉冲波形(IEC61000-4-5) 1.2/50uS雷电压脉冲波形(IEC61000-4-5) 雷击浪涌防护器件各自的优缺点 ■气体放电管 ■半导体放电管 ■压敏电阻 ■TVS ■防雷模块( ...
-
- 电容纹波电流
- 摘要:1简介 纹波电流 纹波电流或电压是指的电流中的高次谐波成分,会带来电流或电压幅值的变化,可能导致击穿,由于是交流成分,会在电容上发生耗散,如果电流的纹波成分过大,超过了电容的最大容许纹波电流,会导致电容烧毁。 ...
-
-

扫码打开小程序

扫码安装APP