欢迎您,请 登录 或 注册

当前位置:首页 医疗器械维修 基础 电子 查看内容

【电源知识】开关电源元器件选型—反馈/保护部分

2017-7-13 11:13 阅读: 479 评论: 0 编辑: ygzx1
[导读]次级原理图反馈分压回路反馈回路采用最常用的TL431加光耦电路。外围元件由ZD2、R6、R15、R17、R10、R16组成。ZD2为43V稳压管,因电流很小,工作在反向导通区。选43V是因为TL431最大的可调节电压是36V,为了能使用这 ...
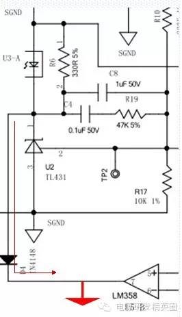
次级原理图
反馈分压回路
反馈回路采用最常用的TL431加光耦电路。
外围元件由ZD2、R6、R15、R17、R10、R16组成。
ZD2为43V稳压管,因电流很小,工作在反向导通区。选43V是因为TL431最大的可调节电压是36V,为了能使用这个精密可调器件,我们必须把电压降低到TL431可正常工作的范围内。
R6为保证TL431死区电流的大小,输出电压大于7.5V时TL431死区电流可以通过光耦发光二极管的导通提供,因此可以不加,低于7.5V时,R6=[Vout-(Vref-Vb)]/1mA Vout表示输出电压;Vref表示基准电压2.5V;Vb表示管压降0.7V。
TL431中的总偏置就接近 5mA,而经验显示这 5mA 的电流可实现足够的性能,而不会牺牲待机能耗。R15=Vout/5mA. 减小光耦LED串联电阻 R15并不会改变TL431的电流,因为 TL431 的电流由初级端反馈电流 IC 施加,通过光耦合器电流传输比(CTR)反射在 LED 中。改变 R15 值会影响中带增益,而非 TL431 偏置,因为系统采用闭环形式工作。
R17、 R10、R16组成的分压器在输出电压达到目的值时。R10与R17的节点电压刚好等于431内部参考电压。
反馈补偿回路
C8、C4、R19组成了431所需的回收回路补偿,以便稳定控制回路。
稳定的反馈环路对开关电源来说是非常重要的,如果没有足够的相位裕度和幅值裕度,电源的动态性能就会很差或者出现输出振荡。
TL431 是开关电源次级反馈最常用的基准和误差放大器件,其供电方式不同对它的传递函数有很大的影响,很多分析资料常常忽略这一点
输出过压保护
电路的过压保护分两级
1、反馈回路的保护,当电压超出设定电压值反馈回路会将信息反馈到PWM控制IC,来调节占空比限制输出电压。
2、若反馈回路失效,输出末端加稳压二极管,当输出远高出设定电压,稳压二极管反向击穿,使输出正负极形成短路,使初级启动短路保护或熔断保险保护。
限流电路
限流电路由R18、U5、C17、R9、R20、R21 组成。
工作原理:R18为回路的电流检测电阻,为了降低损耗,此电阻选择时尽量的小。U5为运算放大器LM358,358内部由两个运放,我们将两个运放一个做放大器,一个做比较器,将检测电阻上的电压值放大32.4倍后与基准电压做比较。当运放值低于基准值时,比较器输出高电平(358VCC电压),当运放值高于基准电压值时,比较器输出低电平(相对于接地).
比较器的输出为低电平后,光耦和431的节点电压会经过二极管导通到地,从而改变光耦发光管的回路电流,光耦光电管根据电流的大小反馈信息到PWM芯片,PWM芯片通过反馈信息调节占空比,降低输出电压来维持输出电流的大小,以此起到限流的目的。由于占空比调节的宽度有限,过低的电压超出了变压器正常工作的频点,实际应用中会出现变压器啸叫的情况,此状况可以调节补偿环路及变压器参数可以解决
关于隔离器件—光耦
光耦全称是光电耦合器,英文名字是:optical coupler,英文缩写为OC,亦称光电隔离器,简称光耦。  光耦隔离就是采用光电耦合器进行隔离,光耦合器的结构相当于把发光二极管和光敏(三极)管封装在一起。  发光二极管把输入的电信号转换为光信号传给光敏管转换为电信号输出,由于没有直接的电气连接,这样既耦合传输了信号,又有隔离干扰的作用。
光耦合器的技术参数主要有发光二极管正向压降VF、正向电流IF、电流传输比CTR、输入级与输出级之间的绝缘电阻、集电极-发射极反向击穿电压V(BR)CEO、集电极-发射极饱和压降VCE(sat)。
光耦的参数都是什么含义?CTR:发光管的电流和光敏三极管的电流比的最小值CTR=IC/ IF×100% (输出电流/输入电流*100%)
隔离电压:发光管和光敏三极管的隔离电压的最小值集电极-发射极电压:集电极-发射极之间的耐压值的最小值

最新评论

扫码打开小程序

扫码安装APP

返回顶部