
-
- 女工程师点评电路设计:好的电路与优秀男人的10大共同点
- 摘要:好的电路与优秀男人的10大共同点1、好的电路具有优秀的工作表现,经得起实际验证 优秀的男人也许不善表达,但却能给你满意的成绩和表现;2、好的电路有很好的稳定性,能够在恶劣的条件下正常工作优秀的男人在艰苦的 ...
-
- 开关管和整流管功耗计算方法
- 摘要:功率开关管功耗的计算1) 开关管导通时的功耗测试开通时间Ton(uS) 4.955 (时间测量以电压波形为基准)开通时电流的最小值Ion-min(A) 0.222开通时电流的最大值Ion-max(A) 0.644规格书上的导通电阻Ron-resistan ...
-
- 合理选择电容器来实现高性能的EMI滤波
- 摘要:本文将重点讨论多层陶瓷电容器,包括表面贴装和引脚两种类型。讨论如何计算这些简单器件的阻抗和插入损耗之间的相互关系。文中还介绍了一些改进型规格的测试,如引线电感和低频电感,另外,还给出了等效电路模型。这 ...
-
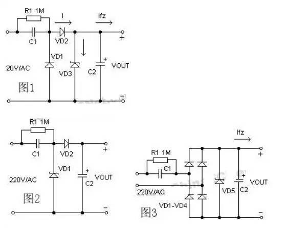
- 阻容降压原理及电路
- 摘要:将交流市电转换为低压直流的常规方法是采用变压器降压后再整流滤波,当受体积和成本等因素的限制时,最简单实用的方法就是采用电容降压式电源。 一、电路原理电容降压式简易电源的基本电路如图1,C1为降压电容器,D2 ...
-
- RCD吸收计算结果为何与实际差别大?
- 摘要:网上有很多关于RCD钳位吸收计算的技术文章和观点,但很多人发现计算出的数值和实验得到的参数并不一样。相信很多工程师都有这样的体会 - 就是计算出的电阻 Rsn 比实际实验得到的数值要小很多。大家有没有兴趣讨论一 ...
-
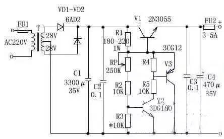
- 电源工程师设计全攻略:电路图锦集
- 摘要:本文搜罗了稳压电源、DCDC转换电源、开关电源、充电电路、恒流源相关的经典电路资料,为工程师提供最新鲜的电路图参考资料。一、稳压电源1、3~25V电压可调稳压电路图此稳压电源可调范围在3.5V~25V之间任意调节,输 ...
-
- 开关电源电路图讲解。多图!!!
- 摘要:开关电源电路图一、主电路 从交流电网输入、直流输出的全过程,包括: 1、输入滤波器:其作用是将电网存在的杂波过滤,同时也阻碍本机产生的杂波反馈到公共电网。 2、整流与滤波:将电网交流电源直接整流为较平滑的 ...
-
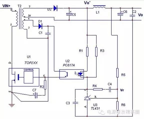
- TL431取样补偿当中的原件值计算
- 摘要:初学者到底该怎样去学习和研发开关电源?--让小编来告诉你TL431作为一种可控的精密稳压源,具有价格低、性能高的特点,因此被大量应用在各种电子电路当中。本篇文章将为大家介绍TL43取样补偿当中的原件值计算。以下 ...
-
- 十年元器件工程师教你如何识别元器件真假
- 摘要:说到元器件的真假,无非就是需要辨别一下,元器件是原装货还是散新货。这里所说的散新货,就是翻新件或是拆机件,是经过处理再加工的器件,所以行业人一般称之为散新货。同一样的价格,谁都想买到新的,全新功能的器 ...
-
- 电流互感器技术要点与选择
- 摘要:导读:长期以来,电流互感变压器作为仪器设备中的一种标准器件一直用来测量精密电流。即使在恶劣的环境和高温条件下,这种器件也非常精确,使用方便可靠。长期以来,电流互感变压器作为仪器设备中的一种标准器件一直 ...
-
- 菜鸟对LLC谐振知识的渴望
- 摘要:初学者到底该怎样去学习和研发开关电源?--让小编来告诉你看了网上的大师,以及仙童的LLC计算权威几篇文章,看完之后还是有很多点理解不透,在这里我想通过这几遍文章自己讲解,加深自己对LLC的理解,我想很多想学LL ...
-
- 示波器可能不为人知的十二般武艺(您知道吗?)
- 摘要:示波器是人们设计、制造或修理电子设备不可或缺的工具。在现今这个快节奏的世界里,工程师们需要利用目前最好的工具来快速准确地解决他们所遇到的测量难题。在工程师看来,示波器是成功应对现今测量难题的关键所在。 ...
-
- 半导体三极管的工作原理(经典图文)
- 摘要:初学者到底该怎样去学习和研发开关电源?--让小编来告诉你PNP型半导体三极管和NPN型半导体三极管的基本工作原理完全一样,下面以NPN型半导体三极管为例来说明其内部的电流传输过程,进而介绍它的工作原理。半导体三 ...
-
- 万用表的使用技巧秘籍
- 摘要:一、指针表和数字表的选用:1、指针表读取精度较差,但指针摆动的过程比较直观,其摆动速度幅度有时也能比较客观地反映了被测量的大小(比如测电视机数据总线(SDL)在传送数据时的轻微抖动);数字表读数直观,但数 ...
-
- 零欧姆电阻的12种作用,太齐全了!
- 摘要:我们经常在电路中见到0欧的电阻,对于新手来说,往往会很迷惑:既然是0欧的电阻,那就是导线,为何要装上它呢?还有这样的电阻市场上有卖吗?其实0欧的电阻还是蛮有用的。零欧姆电阻又称为跨接电阻器,是一种特殊用途 ...

扫码打开小程序

扫码安装APP