
-
- 什么是谐振电路的品质因数(Q值)
- 摘要:在研究各种谐振电路时,常常涉及到电路的品质因素Q值的问题,那末什么是Q值呢?本文我们作详细的论述。1是一串联谐振电路,它由电容C、电感L和由电容的漏电阻与电感的线电阻R所组成。此电路的复数阻抗Z为三个 元件的 ...
-
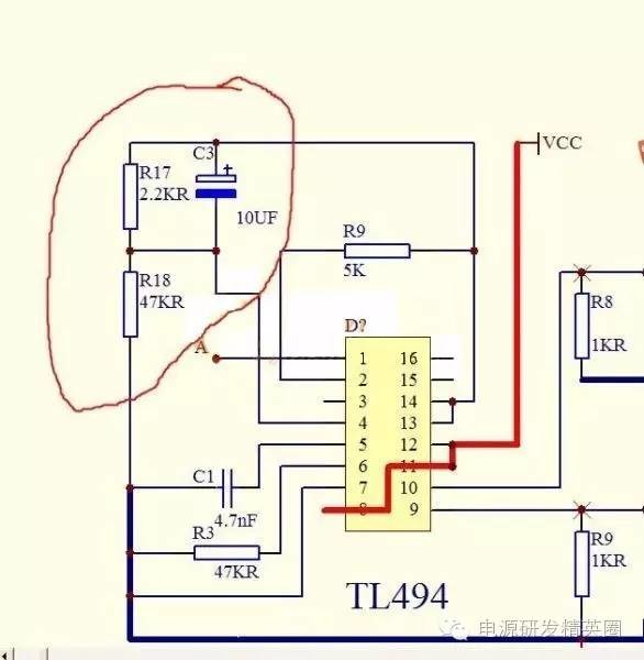
- 综合比较494与3525两款常用IC区别与各种用法图集
- 摘要:目的是让一些应用494与3525处于模糊状态的与我一样的新手受到启发,通过我发的电路截图,不同芯片实现相同功能的电路《开环,闭环稳压,死区,频率,过流保护,软启动》进行比较希望可以对新手使用IC分析电路得到启 ...
-
- 某工程师华为电源面试经历分享
- 摘要:最近看网上多了很多毕业设计相关的帖子,原来又到一年毕业时,感叹时间的飞快!回想起自己当年邻近毕业的那段,除了忙于毕业设计,印象最深的就是找工作---参加校园招聘的日子。参加过IC公司、电源公司的招聘,大多 ...
-
- 开关电源的EMI处理经验的应急对策
- 摘要:开关电源EMI 整改中,关于不同频段干扰原因及抑制办法:1MHZ 以内----以差模干扰为主1.增大X 电容量;2.添加差模电感;3.小功率电源可采用PI 型滤波器处理(建议靠近变压器的电解电容可选用较大些)。1MHZ---5MHZ---差 ...
-
-
- 无线充电技术介绍
- 摘要:无线充电存在的意义是为了给电池充电,如果对电池不懂,就不要谈充电,更不要谈无线充电,想了解无线充电,先了解电池,这里说的电池主要是指锂电池。这里只介绍电池的基础知识,适合无线充电行业的所有从业人员。太 ...
-
- 深入开关电源PCB排版的要点
- 摘要:开关电源PCB排版是开发电源产品中的一个重要过程。许多情况下,一个在纸上设计得非常完美的电源可能在初次调试时无法正常工作,原因是该电源的PCB排版存在着许多问题.详细讨论了开关电源PCB排版的基本要点,并描述 ...
-
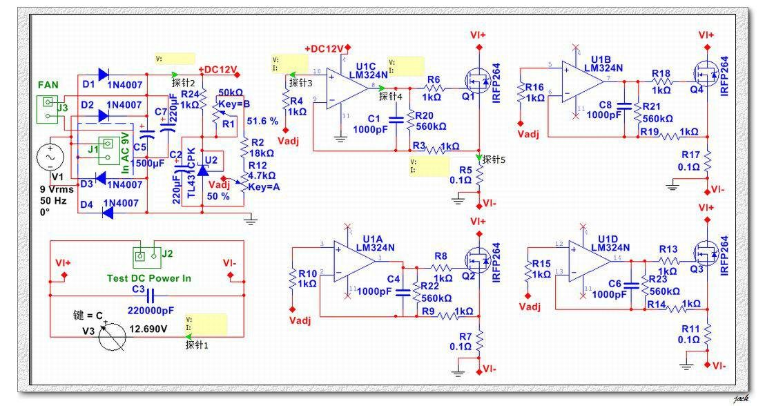
- 全面自己设计制作的DIY300W电子负载
- 摘要:全面自己设计制作的DIY300W电子负载全面自己设计制作的DIY电子负载做出来了,还加上了个PWM风扇自动温控调整电路。获取本文文档全面自己设计制作的DIY300W电子负载.doc方法如下关注本公众号回复"电子负载"免费获 ...
-
- 浅谈蓄电池的种类
- 摘要:发展与现状 化学电源是人类目前可以利用的高效能源之一。蓄电池也称作二次电源,它是一种把化学反应所释放出来的能量直接转变成直流电能的装置。蓄电池按照其电解液的不同,通常分为酸性电池和碱性电池。近几十年来 ...
-
- 电源热设计基础:对热阻的认识
- 摘要:对热阻的认识之前做了这么多电源还有高频机,我一直没有想过如何设计散热,或者说怎么样的散热设计才不会让芯片过温而损坏。对于发热元件,散热是必须要考虑的事情,好的散热有利于元件最大化利用,而坏的散热则制约 ...
-
- (连载04)串联式开关电源储能滤波电容的计算(2)
- 摘要:(连载04)串联式开关电源储能滤波电容的计算(2)1-2-4.串联式开关电源储能滤波电容的计算我们同样从流过储能电感的电流为临界连续电流状态着手,对储能滤波电容C的充、放电过程进行分析,然后再对储能滤波电容C的数值 ...
-
- CBB电容为什么也会失效?
- 摘要:CBB电容为什么也会失效?导读相对于常见的电容而言,人们对于CBB电容的认知却较为稀少。这就导致了在一些问题上,人们对于CBB电容存在一定程度的误解,本文将以CBB金属化薄膜电容的失效问题,来谈一谈人们对于其存在 ...
-
- 一篇介绍运算放大器的好文章
- 摘要:我们经常看到很多非常经典的运算放大器应用图集,但是这些应用都建立在双电源的基础上,很多时候,电路的设计者必须用单电源供电,但是他们不知道该如何将双电源的电路转换成单电源电路。在设计单电源电路时需要比双 ...
-
- 无桥BoostPFC电路的EMI实例分析
- 摘要:1 引言目前,功率因数校正一直在朝着效率高﹑结构简单﹑控制容易实现﹑减小EMI等方向发展,所以无桥Boost PFC电路作为一种提高效率的有效方式越来越受到人们的关注。无桥Boost PFC电路省略了传统Boost PFC电路的整流 ...
-
- 开关电源之--小电路、小原理、小经验10条请查收
- 摘要:1、整流桥并联在小功率设计中,一般很少用到整流桥的并联,但在某些大功率输出的情况下,不想增添新的器件单个整流桥电流又不满足输入功率要求,就需要用到整流桥的并联了,整流桥的并联不能采用两个整流桥各自整流 ...

扫码打开小程序

扫码安装APP