|
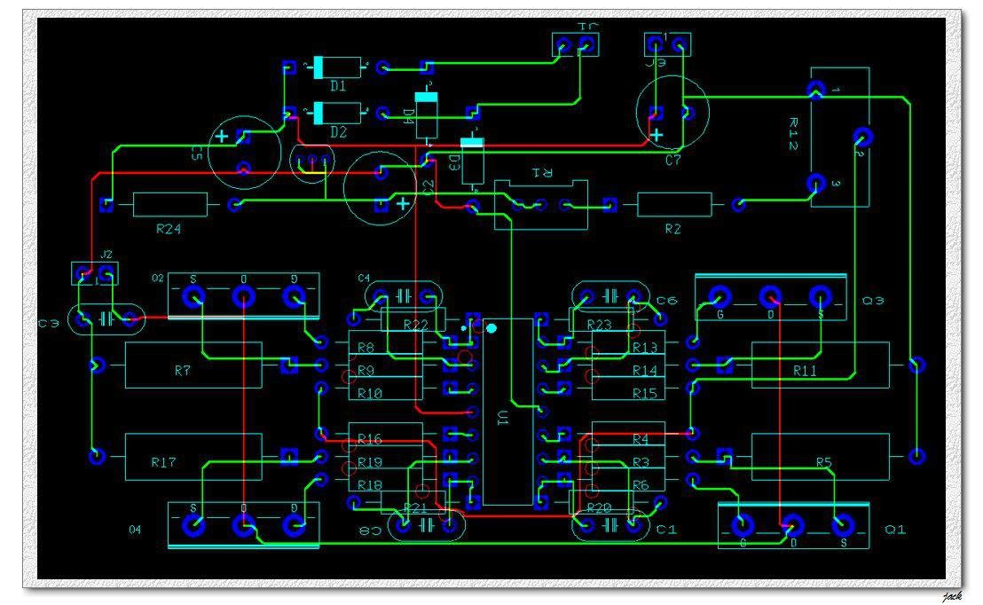
全面自己设计制作的DIY300W电子负载 全面自己设计制作的DIY电子负载做出来了,还加上了个PWM风扇自动温控调整电路。 ![]() 获取本文文档全面自己设计制作的DIY300W电子负载.doc方法如下 关注本公众号回复"电子负载"免费获取 元件仿真的3D图 ![]() 布线图 ![]() 慢慢焊出来的控制板成品。。。哈哈 ![]() 接上管子上电试一下,很好,很正常 ![]() 开始找其他器件配机器 。。。。变压器。。。。 ![]() 风扇、可调电阻。。。配上试试。。。 ![]() 把散热片改一下,太高了。。。 ![]() 改完了一看觉得有点像机器 人啊。。。? ![]() 里面是四个MOS管,专业耗电发热。。。 ![]() 打算做个木头盒子装它。。。。大致找几片废木板摆一下。。。 ![]() 开干 ,跑去车库找出一条长木板 ![]() 划线开锯! ![]() 锯出四片边板 ![]() 继续划好两头的板。。。。。 ![]() 跑到车库用修边机修平。。。修边机转速两万转。。。。。太吵了,而且粉尘大,不敢放在家里用。。。。 ![]() 开始搭盒子。。。。支上试下合适不。。。。顺便开始调整风道,为强力散热做准备。。。我打算做到200W到300W的,散热不好那几个MOS管很快会挂的。。。。。 ![]() 开始正式安装盒子。。。。 ![]() 狂野的散热片啊。。。没办法,上面的散热片虽然是热管的,但不够厚,热容量小,升温比下面的大,所以,改造咯。。。种了几株散热树上去,哈哈。。。。 ![]() 装上看看,挺好的呢。。。。但看起来两边与上方的气流通道还要堵一堵 ,以减少散热效率低的气流通道。。。 ![]() 底板上的脚支。。。翻出四只LP高根鞋配的后根垫子粘上,很合适的样子。。。。 ![]() 开始加四边的底板固定安装柱。。。。。。。 ![]() 然后。。。很多然后。。。。。。。。最后终于初步成型了。。。。哈哈 ![]() 出风口这面。。。 ![]() 暴力风扇,风量需求巨大的,所以进风口基本全敞式。。。。 ![]() 上电试机。。。。220W无压力,不过最后温度好像是到73度上下了。。。。。 ![]() 然后。。。然后又蛋疼地给盒子包上木纹纸,其实我原来是打算上漆的,也确实上了漆,结果发现自己刷油漆的手工技能太差了。。。惨不忍睹,所以,改成贴木纹纸了。。。这个容易多了,就是看起来好奇怪,很像老式式收音机的感觉。。。。。(学习电源知识请关注微信公众号:) ![]() 是吧。。。真的像老式收音机。。。 ![]() 另一侧。。。 ![]() 背面。。。。 ![]() 但没完。。。试运行烤机一个晚上,觉得风扇太吵了。。。。再拆开。。。。打算加个自动按温度调整风扇转速的电路上去。。。。 ![]() 暴力风扇,本来四线的。。。。被我拆成两线在用。。。。要调整,得加回PWM调整信号接收线。。。再D 个可以调节占空比的PWM生发电路去控制它。。。。。 ![]() 看看接口的焊点,P脚是PWM调速信号的接收脚。。。。 ![]() 打算用494芯片做主控。。。先随便接一下看是不是能调节。。。 ![]() 一接上494出来的PWM波。。。风扇立马从呜呜叫变成轻轻的沙沙响,哈哈,看来从基本机制上是可行的。。。。再试试占空比调节。。。 ![]() 用可调电阻模拟一下温控试下电路先改变占空比。。。。。 ![]() 真的是可行的啊。。 ![]() 先看看要限制最高是多少度合适。。。从MOS管的芯片PDF里找到相关数据进行换算。。。 ![]() 找出个TTC的103负温度系数温敏电阻 ![]() 做个测温头。。。。 ![]() 加个铜片包上,这样温度变化反应就快些。。。。顺便看30度左右时的大致阻值 ![]() 吹一下热风。。。。电阻下降很快呢。 ![]() 然后仔细测出不同温度下的阻值。。。。好方便设计电路 。。。。初步方案 ![]() 又上MULTISIM仿真。。。。494居然在元件库里没有。。。不过总算在万能的网络上找到一个494的MULTISIM元件模型。。。画个最基本的494能够正常运行的最简电路。。。。加上我需要的功能与接口。 ![]() 布线图。。 ![]() 3D电路板仿真视图。。。很漂亮吧,理想都是很丰满的。 ![]() 不过现实不是这样滴。。。。。。。。。。。哈哈哈,为了节约空间,我完全没有按布线图去做,每个元件都直接是哪有空间放哪,然后飞线解决连接问题。。。所以。。。。现实版与3D视图差距甚远。 ![]() 在散热片上再钻个孔。。。。好装做好的温敏探头。 ![]() 装上。。。。美观大方啊! ![]() 再弄个支架固定新加的板子。。。已经没有什么空间了。。。。没办法 ,只能悬空运行了。 ![]() 从这面看。 ![]() 装回。。。试机。。。很爽,消耗功率达到50W ,在40来度散热达到平衡, 风扇沙沙的细小声 ![]() 消耗功率达到100W时 ,在55度上下散热达到平衡, 风扇有点小呜呜声了。转速明显加快了 ![]() 消耗功率达到150W时 ,在60度上下散热达到平衡, 风扇明显呜呜声了。转速明显快咯。 ![]() 消耗功率达到220W时 ,在75度上下散热才达到平衡了, 风扇大声呜呜。。。。转速疯快。 ![]() 最后,我想给它加个把。。。但又觉得好难看,先摆一下,到底是怎么加把手好呢。 ![]() 完毕 。
|