
-
- 开关电源三种控制技术全面解析
- 摘要:开关电源三种控制技术全面解析关电源的控制技术主要有三种:(1)脉冲宽度调制(PWM);(2)脉冲频率调制(PFM);(3)脉冲宽度频率调制(PWM-PFM).PWM:(pulse width modulation)脉冲宽度调制脉宽调制PWM是开关型稳压电源中的 ...
-
- 介绍开关电源常用软启动电路介绍
- 摘要:引言开关电源的输入电路大都采用整流加电容滤波电路。在输入电路合闸瞬间,由于电容器上的初始电压为零会形成很大的瞬时冲击电流(如图1所示),特别是大功率开关电源,其输入采用较大容量的滤波电容器,其冲击电流 ...
-
- 按现代电力电子的应用领域划分电源模块
- 摘要:按现代电力电子的应用领域划分电源模块1 计算机高效率绿色电源模块高速发展的计算机技术带领人类进入了信息社会,同时也促进了电源模块技术的迅速发展。八十年代,计算机全面采用了开关电源,率先完成计算机电源换代。 ...
-
- 一种反激同步整流DC-DC变换器设计
- 摘要:开关损耗计算--反激篇引言低压大电流DC-DC模块电源一直占模块电源市场需求的一半左右,对其相关技术的研究有着重要的应用价值。模块电源的高效率是各厂家产品的亮点,也是业界追逐的重要目标之一。同步整流可有效减 ...
-
- 改善多路输出电源负载交错性能
- 摘要:改善多路输出电源负载交错性能目前,多路输出电源普遍采用针对一路输出进行闭环的PWM控制方式,而其他的辅助输出采用间接稳压方式。由于只对主输出进行闭环控制,占空比的改变对辅助输出的负载影响较大,尤其是从轻 ...
-
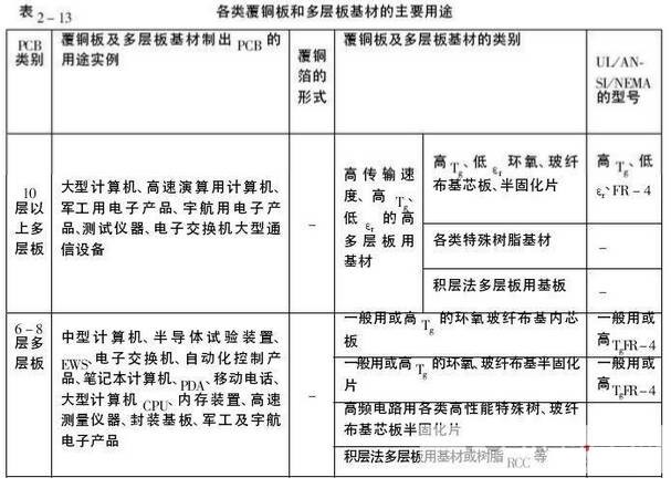
- 常规PCB基板材料性能特点
- 摘要:常规PCB基板材料主要指:酚醛纸基覆铜箔层压板(FR-1,XPC)、环氧玻纤布基覆铜箔层压板(FR-4)及其多层板用半固化片、复合基覆铜箔层压板(CEM-1,CEM-3)三大类。这三大类常规基板材料都有各自的特性。下面,对它们 ...
-
- 从点到面,漫谈开关电源技术—资源分享+经验分享
- 摘要:从点到面,开关电源技术漫谈资源分享+经验从事电源行业几年,接触的面较多,不敢枉称精通,希望通过文章和大家谈谈心,分析一些资料和心得,有误解之处欢迎指正。全文框架第一部分:元器件部分:选型手册分xiang,器 ...
-
- 老芯片老电路--自激反激设计调试一锅炒
- 摘要:一 引言下面是本次要讲的主要内容●开关电源电路设计需要考虑的几个要素●常用开关电源●单IC开关电源●自激式开关电源●场效应管开关电源●开关电源调试方法要点二、开关电源电路设计需要考虑的几个要素■开关电源 ...
-
- 【基础技能】变压器同名端与绕制工艺
- 摘要:变压器同名端与绕制工艺变压器承认书中一般会有电气图,如图1所示,其中每个绕组的黑色圆点表示同名端。所谓同名端,就是在两个(或多个)绕组中分别通以交流电(或者直流电产生静止磁场),当磁通方向迭加(同方向)时,两个绕 ...
-
- 开关电源钳位保护电路及散热器的设计
- 摘要:摘 要:首先阐述开关电源漏极钳位保护电路的设计要点及步骤,并给出一种典型钳位保护电路的设计实例;然后对开关电源散热器的设计做深入分析,并从中得出了结论。 0 引言 开关电源漏极钳位保护电路的作用是当 ...
-
- 陶瓷垫片在大功率电源产品中的应用
- 摘要:一、引言陶瓷垫片 是一种高导热性能的材料,主要由氧化铝组成(氧化铝含量高达96%以上),外观呈纯白色,质地坚硬,主要用于功率器件与散热器之间的传热和电气隔离。它与功率器件(如功率 MOS 管、功率三极管等)、 ...
-
- 电源工程师常见的八条转型之路!
- 摘要:导读电源开发工作,是一种以年轻为资本的工作,说句通俗点的话是“吃青春饭的”,嗯,这句话好像在一种特别的行业也听到过。总结了身边许多电源开发工程师在30岁以后的生活之路,让我们一起看看开发人员“路在何方? ...
-
- 助焊剂在不同温度下的活性
- 摘要:好的助焊膏不只是要求热稳定性,在不同温度下的活性亦应考虑。助焊膏的功能即是去除氧化物,通常在某一温度下效果较佳,例如RA的助焊膏,除非温度达到某一程度,氯离子不会解析出来清理氧化物,当然此温度必须在焊锡 ...
-
- 利用贴片式保险丝实现过流保护
- 摘要:贴片式保险丝的功能在电子产品中,贴片式保险丝有两个主要功能,保护用户免受人身伤害和避免电路受损。这些功能对于设备用户和提供商来说,都是有好处的。在过去十年中,信息技术、移动和消费类应用的电子产品市场迅 ...
-
- 使用假负载对电路进行检修
- 摘要:开关电源控制着电路中开关管的开通和关断时间,它能够持续的稳定电路当中的输出电压。是近年来发展的比较成熟的一种技术。假负载是指在某个电路或着电路的输出口中,能够接受电功率的部件被称为假负载,假负载在开关 ...

扫码打开小程序

扫码安装APP