欢迎您,请 登录 或 注册

当前位置:首页 医疗器械维修 基础 电子 查看内容

老芯片老电路--自激反激设计调试一锅炒

2017-7-14 15:18 阅读: 278 评论: 0 编辑: ygzx1
[导读]一 引言下面是本次要讲的主要内容●开关电源电路设计需要考虑的几个要素●常用开关电源●单IC开关电源●自激式开关电源●场效应管开关电源●开关电源调试方法要点二、开关电源电路设计需要考虑的几个要素■开关电源 ...
一  引言
下面是本次要讲的主要内容
●开关电源电路设计需要考虑的几个要素
●常用开关电源
●单IC开关电源
●自激式开关电源
●场效应管开关电源
●开关电源调试方法要点
二、开关电源电路设计需要考虑的几个要素
■开关电源的输出功率
■成本
■体积
■工作效率
■工作频率
■输出负载特性
■输入电压特性
以上几个要素互相联系,不能单独考虑
三、常用开关电源
1.单IC开关电源
2.晶体管自激式开关电源
3.场效应管反激式开关电源
4.场效应管正激式开关电源
5.半桥式开关电源
6.全桥式开关电源
7.推挽式开关电源
8.软开关电源
前面3种电源几乎占了目前电源市场的80%以上,由于时间问题,这里我们只能侧重讨论这3种开关电源的技术要点。后面5种电源主要用于输出功率大于150W以上,或功率密度要求较高的开关电源。
四、单IC开关电源
单IC开关电源通常把驱动电路和MOSFET开关管同封装在一个壳体内,体积很小,工作频率很高,输出功率一般比较小,大部份都小于10W,主要用于各种便携式充电器,或LED电源。
FSD200单IC开关电源
FSD200单IC开关电源简介
■上图是一个采用仙童公司产品FSD200设计的单IC开关电源,FSD200采用LDMOS (横向扩散金属氧化物半导体)工艺,输出功率为4~5W(85~265Vac-50℃),其工作频率为130~138KHz来回跳动,其目的是使干扰信号的频谱不要集中在一点上,频谱越分散对EMC越有利。LDMOS 与VDMOS的主要区别在于,前者内阻小,但功率也小,后者功率大,但内阻也相应增大,因此,VDMOS 多为多个管芯并联。
■图中R3为输出电压取样电阻,Z1为基准电压,U2为光耦误差放大器,R2、C2、D5为RCD反尖峰吸收网络,R1为限流电阻,同时也兼做保险丝(保险丝电阻)用。
■此开关电源电路设计的难点是开关电源占空比D的选择和开关变压器参数的计算,这些问题,请参考我6月10日在深圳会展中心上所做的两个报告内容:《开关电源占空比的选择与开关变压器初次级线圈匝数比的计算》和《开关变压器伏秒容量的计算与测量》。
■根据FSD200的技术参数(BVm=650V),F=130kHz,可求得:占空比Dmax= 0.306;N1=116匝,开关变压器可选用EE1616磁芯,线径为0.12mm;初次级线圈匝数比:Uo = (nUim+Uo)Dmax Uo为输出电压,Uim为最高输入电压,Dmax为最高输入电压时对应的占空比。
ICE2A0565单IC开关电源
ICE2A0565单IC开关电源简介
■上图是一个采用英飞凌公司产品ICE2A0565设计的单IC开关电源,ICE2A0565采用COOLMOS (高速二极管)工艺,输出功率为:13W(85~265Vac-25℃)或23W(265Vac-25℃),其工作频率为100KHz 。
■图中R5为输出电压取样电阻,Z1为基准电压,U2为光耦误差放大器,R2、C2、D5为RCD反尖峰吸收网络,R1为限流电阻,同时也兼做保险丝(保险丝电阻)用,R3为限流取样电阻。
■此开关电源电路设计的难点也是开关电源占空比D的选择和开关变压器参数的计算,这些问题,请参考陶显芳的《开关电源占空比的选择与开关变压器初次级线圈匝数比的计算》和《开关变压器伏秒容量的计算与测量》,简要内容列于后面。
■根据FSD200的技术参数(BVm=650V),F=100kHz,可求得:占空比Dmax= 0.306;N1=150匝,开关变压器可选用EE1919磁芯,线径为0.15mm;初次级线圈匝数比:Uo = (nUim+Uo)Dmax Uo为输出电压,Uim为最高输入电压,Dmax为最高输入电压时对应的占空比。
集电极(漏极)耗散功率曲线
集电极耗散功率曲线的使用
■这里需要特别注意的是,开关电源输出功率主要与晶体管或MOSFET的工作温度有关,还和开关变压器的温升有关。当晶体管或MOSFET管壳温度升高到75℃时,输出功率将会下降到最大输出功率的二分之一;当管壳温度升高到125℃时,输出功率将会下降到0(结温比壳温约高25℃)。凡是涉及到开关电源输出功率的问题,一定要注意开关电源使用温度的条件,所以图2开关电源输出功率的数值与图1开关电源输出功率,不能简单的进行数值对比,只有在同等工作条件下对比才有意义。
■特别值得指出的是,晶体管或MOSFET,还有开关变压器等器件的温升,与工作频率的关系,温升几乎是与频率的平方成正比,如要降低温升,首先要考虑降低开关电源的工作频率。关于频率的选择问题,以后有时间单独文章写。
■一般规格书都是给出25℃条件下的数据,这意味着MOSFET要带一个无限大的散热片才能达到此参数。
开关电源占空比的计算
开关电源的占空比可根据下式求得:
Upm=(Uim+Upm)Dmax……………(1)
(1)式中,Upm为变压器初级线圈产生感应电动势的最大峰值,此值与变压器的漏感大小有关,Upm大约比无漏感时的初级线圈产生的感应电动势的半波平均值Upa大5~8%。如果把上式括弧(Uim+Upm)中的值换成BVm,则(1)式又可以改写为:
Upm=BVm×Dmax…………(2)
(2)式中,BVm=(Uim+Upm),为电源开关管的最高耐压,Dmax为:当输入电压为最大值(Uim),且改变占空比使电源开关管两端电压达到最高耐压值时,此时占空比所能达到的最大值,即极限值。
值得指出的是:占空比是随着输入电压变化而变化的,当输入电压为最大值时,此时动态变化的D应该为最小值Dmin,但(2)式中的极限值Dmax则另有意义,它表示:当输入电压为最大值,且此时的占空比D也达到极限值Dmax时,电源开关管将会过压被击穿。因此,实际工作中的最小占空比Dmin应该比(2)式中的Dmax小好多,一般取Dmin=0.7Dmax较为合适。
开关电源占空比计算实例
图1和图2两个开关电源的IC耐压都是650V,当输入电压最大值为AC260V时,根据上面(2)式,及下面方法,就可以求开关电源的最小占空比Dmin。
第一步,求极限占空比Dmax:Upm=BVm×Dmax(2)
已知:Uim=260×1.414=368(V);BVm=650V;
Upm=650-368=284(V)
把上面结果代入(2)式:Upm=BVm×Dmax得:
284=650×Dmax,即:Dmax=0.437
第二步,求最小占空比Dmin
在实际应用中,为了安全,最小占空比Dmin最少要比极限占空比Dmax多留30%的余量,由此可求得:
Dmin=Dmax×0.7=0.437×0.7=0.306…………(3)
开关变压器匝数比的计算
在反激式开关电源中,输出电压不但与占空比有关,而且还与开关变压器初、次级线圈的匝数比有关,而开关变压器初、次级线圈的匝数比是不可变的,一旦最小占空比Dmin确定之后,开关变压器初、次级线圈的匝数比也就确定了。开关变压器匝数比可根据下面方法求得:
Uom = (nUim+Uom) Dmin ………(4)
(4)式中的n为开关变压器初、次级线圈的变压比(n=U2/U1),Uom为输出电压的最大值,Uim为最高输入电压(最高工作电压),Dmin为最高输入电压条件下开关电源的最小占空比。开关变压器的变压比n与匝数比N两者在数值上稍有区别,两者进行转换时要考虑变压器的工作效率。这里的工作效率主要是只变压器的电压转换效率和整流输出效率,以及滤波电路的输出。
开关变压器伏秒容量的计算
1. 计算变压器初级线圈匝数:
2. 求变压器伏秒容量:
3. 选取变压器磁芯气隙:
4. 对开关变压器初级线圈进行直流迭加测试:
最大迭加直流:
最大伏秒容量:
■最大伏秒容量一定要合格,不合格,需要推倒重来!
■详细内容请参考陶显芳《开关变压器伏秒容量的计算与测量》一文。
开关变压器初级线圈匝数计算实例
以图1的FSD200开关电源为例,根据工作频率F=130KHz,可求得周期T=7.5微秒,再根据占空比Dmin=0.306,求得Ton=2.3微秒。开关变压器的磁芯拟选用EE16型铁淦氧磁芯,取Bm=5000高斯,Br=2000高斯,S=0.25CM2,设最大直流输入电压为380V,代入N1计算公式求得:
五、自激式开关电源
早期使用的开关电源,大部分都是晶体管自激式开关电源,小功率晶体管自激式开关电源性能价格比很高,因此,目前在节能灯、LED灯、便携式充电器等方面还在广泛使用。
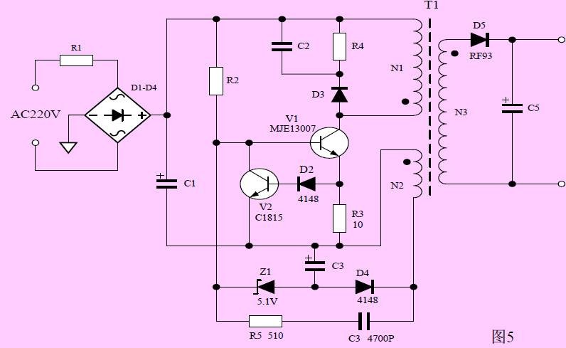
晶体管自激式开关电源
晶体管自激式开关电源简介
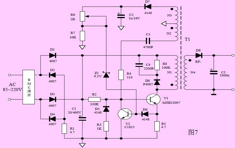
■图5是一个干电池充电器晶体管自激式开关电源工作原理图,图中V1(MJE13007)是电源开关管,V2是过流保护管,R3是过流保护取样电阻,R2是启动电阻,N2是反馈线圈绕组,其正半周输出用于正反馈,负半周输出用于输出电压稳定(占空比)控制取样,因此,开关电源变压器的正反馈线圈绕组与输出电压控制(稳压)取样信号共用一个线圈绕组。
■图5开关电源输出电压大小与C3两端电压的大小有关(即与N2负反馈绕组的输出电压有关),与稳压二极管的参数也有关。开关电源的工作频率以及占空比,主要由反馈回路中的电阻R5、电容C3的时间常数决定,但与稳压二极管的参数以及正反馈线圈的匝数也有关。
■晶体管自激式开关电源除了成本有优势之外,另一个特点是,其工作频率与占空比时刻在变化,并且其工作频率会随着负载加重而降低,因此,EMI(电磁干扰)相对来说要比采用固定工作频率的单IC开关电源低很多。
MJE1300X晶体管简介
电源开关管MJE1300X是摩托罗拉公司专门为节能灯开发的一种高速、抗饱和的高压晶体管,其耐压(BVceo)为400~700V,我们最好选用耐压为500V以上的晶体管。电源开关管的耐压越高,不但可靠性可以提高,同时占空比也可以取得高一些,电源的工作效率相应也会提高一些。图6是MJE1300X的等效电路图。目前国内仿制MJE1300X系列的管子型号非常多,使用时一定要注意耐压和输出功率以及其它参数。
输出电压可调的晶体管自激式开关电源
输出电压可调晶体管自激式开关电源简介
■图7是输出电压可调的晶体管自激式开关电源工作原理图。图中V1(MJE13007)是电源开关管,V2是过流保护管,R5是过流保护取样电阻,R2是启动电阻,Z1稳压二极管为基准电压(比较电压,与C2两端电压进行比较),开关电源的工作频率主要由反馈回路中的电阻R4、电容C3的时间常数决定,但与Z1稳压二极管的参数以及正反馈线圈的匝数也有关。R3和D5的作用是用来缩短电容C3的放电时间,使电源开关管的截至时间缩短,以增大占空比,提高工作频率。如果没有R3和D5,开关电源就会变成一个间歇振荡器,其占空比很难达到0.5,这对低电压工作不利。
■N2是正反馈线圈绕组,N3是输出电压(占空比)控制取样线圈绕组。两个线圈绕组互相分开的好处是,两个线圈的参数可以独立选择,例如,取样线圈的匝数可以取得多一些,相应误差信号也就会大一些,这对控制输出电压(稳压)更有利。
■图5和图7开关电源设计的难点还是对开关电源占空比D的选择和开关变压器参数的计算,其中最难的就是对正反馈绕组匝数的计算。
自激式开关电源正反馈线圈匝数的选择
■晶体管自激式开关电源正反馈线圈匝数的选择应该考虑在任何情况下,特别是在输入电压的低端,开关电源也能产生自激振荡。显然,对于电源开关管以及开关变压器来说,输入电压变化范围越宽,工作效率就越低。对于电源开关管,如果满足了低电压工作的条件,则高电压时一定会出现过激励,过激励也会使晶体管的工作效率降低;对于开关变压器,如果满足了高电压工作的条件,则低电压时,流过开关变压器初级线圈的电流将会翻倍,这也会降低变压器的工作效率。
■在图7电路中,当V1导通时,V1的基极电压最大值大约为2.1V,这个电压是由正反馈线圈输出电压,经过C3和R4来提供的,并且V2也对正反馈电压起到分压的作用,由于C3上的电压降与R4上的电压降基本上是互补的,即当一个为最大值时,另一个为最小值。为了保证输出电压有足够的调整范围,反馈电压在C3和R4上面的电压降(平均值)就不能太低,最好能与V1的基极电压相等;由此可以推定,如两者完全互补(即两者平均值完全相等),则两者之和的最小值为2.1V;如两者不是完全互补,则两者之和的最大值为4.2V,即:正反馈线圈输出电压的范围应该在4.2~6.3V之间选取。以此为条件,再根据最低输入电压值,就可以计算出正反馈线圈N2与N1的最小变压比n-min和最大变压比n-max。
■设最低输入电压为AC110V,则图5和图7电路中N2与N1的最小变压比n-min约等于0.04,最大变压比n-max=0.06。开始做试验时,可选n=5,只要保证低端能稳压即可。
■这里要注意,变压比n并不等于匝数比N,因为变压器线圈之间的耦合系数与变压器各线圈之间的分布位置有关。
六、场效应管开关电源
场效应管开关电源是近年来技术发展最快的开关电源,特别是在驱动电路方面,通过嵌入软件控制技术,使开关电源不断实现智能化,在工作效率方面也在不断提高,因此场效应管开关电源使用越来越广泛。
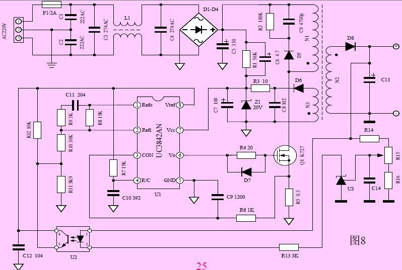
UC3842驱动场效应管反激式开关电源
UC3842场效应管开关电源驱动集成电路
UC3842驱动场效应管开关电源设计要点
UC3842是Unitrode公司的一种高性能、固定频率电流型控制器,它具有非常好的线性调整率,特别是当输入电压Ui变化的时候,它不需要经过任何误差放大器,直接就可以把因输入电压改变而在取样电阻上产生的电压变化量送到电压比较器的输入端,改变PWM的输出脉冲宽度,从而使输入电压产生的变化得以补偿;UC3842开关电源的过流保护功能效率非常高,速度非常快,当流过开关变压器初级线圈的电流过大,使取样电阻Rs上产生的电压降超过1V时,PWM输出就会被关断,从而使开关电源起到过流保护的作用。UC3842开关电源是目前最广泛使用的场效应管开关电源。
在使用中需要注意的是,为了使电源开关管不会因占空比过大,而被变压器初级线圈产生的反电动势击穿,当电流在取样电阻Rs上产生的电压降达到1V时(即产生保护时),对应的脉冲宽度,应小于最大占空比Dmax所允许对应的脉冲宽度ON-max,否则这个过流保护就会失去意义。
另外,UC3842的PWM控制器还设有一个欠压锁定功能,其启动阀值为16V,关闭阀值为10V,这样可有效地防止PWM控制器在欠压状态下输出低压脉冲,使场效应管因欠驱动(不能有效导通)而损坏。有些驱动电路没有这个功能,使用时必须注意驱动电路启动电压与电源开关管工作电压的相位,即,启动时,驱动电路一定要先加电工作,关断时,则反过来,开关管的工作电压一定要先关断,驱动电路电源后关断。
七、开关电源调试要点
很多从事开关电源技术的初学者,设计好开关电源之后都不知到怎样着手进行调试,接通电源,总要连续烧了很多个电源开关管之后,才会开始摸出一点道道来。最后,即使电源已经能正常工作了,但还不清楚开关电源到底应该调试到什么地步才算为最好。下面调试要点一定会给初学者带来很大帮助。开关电源调试要点及步骤:
1、在电源输入端串联一个小保险丝(根据开关电源输出功率大小而定),或用一个保险丝电阻安装于限流电阻(图7中R1)的位置,此电阻可当保险丝用,调试完后要恢复原参数。
2、开始通电前要先把RCD吸收电路中的R值换小、C的容量换大,以防止占空比过大时会产生过高的反电动势电压,使电源开关管击穿。(如图7中,可把C4换成2200~4700P/1000V瓷片电容,R8换成47K/0.5W电阻。C4、R8的作用是吸收反电动势能量的,吸收能量大小与C4和R8的数值有关,C4越大、R8越小,吸收能量越大,但开关电源的工作效率会降低)。待电源能正常工作后再慢慢调整到最佳值。
3、开关电源开始工作时,要尽量把占空比减小和把工作频率提高。如图7中的正反馈耦合电容C3,应由小慢慢换大,从1000P慢慢换大到4700P进行调试,而电阻R4则要由大换小不断进行调试,使输出电压和功率满足要求。
4、对于UC3842开关电源,最好用一个20V的直流稳压电源先对驱动电路进行调试,调试时要在UC3842的3脚加一个0.8~0.9V的电压才能正常工作,并把Ppin4脚的接地电容C10换小,还要在光耦的输出端并联一个电阻,目的是提高工作频率和降低占空比,不要让占空比超过0.5。这些都是为了让开关电源开始工作时脉冲宽度不能太宽,避免变压器饱和,以及反电动势电压过高,而把电源开关管击穿。待驱动电路工作正常后再用交流电进行调试。
5、先把限流取样电阻换大一倍以上(如图7、图8中的R5),待电源正常工作后再把限流电阻换成最佳值,以确保开关电源工作的安全。
6、用一个大功率电阻当负载,接于直流电压输出两端。大功率电阻的阻值与输出电压有关,刚开始接入负载时,输出功率最好约为额定输出功率的20%。
7、把调节输出电压用的可调电阻(如图7中的R6、图8中的R15),调到中间位置或最低端。
8、用一个可调交流电源(自偶变压器)作为开关电源的输入电源,开始时,输入电压最好调到开关电源的最低工作电压处,即把输入电压调到90~100V(有效值),并通过控制开关把交流电压输入到开关电源的AC电压输入端;一手紧握电源开关,一边高度监视开关电源是否工作正常,如发现异常立即把电源开关断开。然后,用电压表测量开关电源输出电压,只要有电压输出就表示开关电源已经能正常工作。然后,把输入电压由低到高,慢慢调整,但输入电压最好不要超过170V,并监视输出电压是否高于额定值,如输出电压过高,先要把故障排除。如果出现电源爆炸,多为变压器初、次级线圈的同名端被弄反了,这种情况要特别注意。
9、把输入电压调到约等于170V(此处开关电源的占空比大约为0.5,为最佳工作状态,但开始工作时占空比不要大于0.5),然后开始细调正开关电源电路中的各项参数,比如把并联于光耦输出端的电阻去掉,调节可变电位器,观察输出电压的变化,并用示波器观测输出脉冲波形,监视占空比的变化,开始调整与占空比相关的元件参数(如把图7中的C3、图8中的C10容量逐渐调大),让占空比向0.5附近靠拢,输出电压基本正常,但还必须保证占空比D不能超过0.5。
10、把输入电压调到260V,用示波器检测电源开关管集电极或漏极的波形,此脉冲电压(峰值)最好为电源开关管最高耐压(Bvm)的0.7倍,如Bvm为650V,则此脉冲电压最好不要超过455V。改变RCD峰值电压吸收电路中的电容C和电阻R的数值就可以改变此脉冲电压峰值的大小,C越大、R越小,脉冲电压的峰值就越低,但对C和R选择的同时也要考虑开关电源的工作效率。
11、用不同的电阻做负载,开关电源输入电压从100V到250V,每隔10V为一个步长,分别对输入电压特性进行测试,同时用1个RC负载(R为50~200欧,C为几千到几万微法,大小根据开关电源输出功率大小而定)来回对开关电源输出端快速接通,然后又断开进行试验,并用示波器监视输出电压波纹变化,并观察输出电压是否出现长时间抖动,即输出电压是否出现跳动并伴有“吱吱”低频调制声,如果出现输出电压抖动,可调整误差放大器RC反馈电路电阻和电容的大小,以及取样电路的时间常数。与此同时,也要细调限流电阻的大小,只有确保限流保护有效的情况下,即用大电容对开关电源输出端进行瞬间短路时,已经证明开关电源过流保护电路起作用的情况下,才能用短路线对开关电源输出端进行长时间短路试验。
12、在额定输出功率条件下,让开关电源分别在输入电压100V和250V,在非通风的条件下,连续工作4~8小时,观察各元器件的温升,如果某器件温升超过40℃,其参数需要重新设计或更换器件型号,到此开关电源调试完毕。

最新评论

扫码打开小程序

扫码安装APP

返回顶部