欢迎您,请 登录 或 注册

当前位置:首页 医疗器械维修 基础 电子 查看内容

常规PCB基板材料性能特点

2017-7-14 15:18 阅读: 1133 评论: 0 编辑: ygzx1
[导读]常规PCB基板材料主要指:酚醛纸基覆铜箔层压板(FR-1,XPC)、环氧玻纤布基覆铜箔层压板(FR-4)及其多层板用半固化片、复合基覆铜箔层压板(CEM-1,CEM-3)三大类。这三大类常规基板材料都有各自的特性。下面,对它们 ...
常规PCB基板材料主要指:酚醛纸基覆铜箔层压板(FR-1,XPC)、环氧玻纤布基覆铜箔层压板(FR-4)及其多层板用半固化片、复合基覆铜箔层压板(CEM-1,CEM-3)三大类。这三大类常规基板材料都有各自的特性。下面,对它们作此方面的横向的对比。
一、三大类常规的刚性覆铜箔层压板在特性上的对比
(1)酚醛纸基覆铜箔层压板
酚醛纸基覆铜箔层压板,是以酚醛树脂为粘合剂,以木浆纤维纸(个别又有的采用棉浆纤维纸)为增强材料而构成它的绝缘层。这类板的最典型品种的型号是FR-1(阻燃型)、XPC(非阻燃型)。另外,在电性能和机械性能方面略高的酚醛纸基覆铜板的型号为FR-2(阻燃型)。
酚醛纸基覆铜板的性能特点是,具有成本低,价格便宜,相对密度小,可以进行冲孔加工等优点。但它的工作温度较低,耐热性、耐湿性、机械性能等与环氧玻纤布基覆铜板相比而略低。
(2)环氧玻纤布基覆铜箔层压板
环氧玻璃布基覆铜箔层压板,是以环氧树脂为粘合剂,以玻纤布为增强材料而构成它的绝缘层。这类板的最典型品种的型号是FR-4(阻燃型)、C-10(非阻燃型)。另外,在耐热性上表现更佳的还有FR-5(阻燃型)、C-11(非阻燃型)。环氧玻璃布基覆铜板的半固化片和内芯薄板,是制造普通多层板的重要基材。
环氧玻纤布基覆铜板的机械性能,尺寸稳定性,抗冲击性、耐湿性性能比酚醛纸基覆铜板要高。它的电气性能优良,工作温度较高,本身性能受环境影响小。在加工性上,要比其它树脂的玻纤布基覆铜板具有很大的优越性。
(1)复合基覆铜箔层压板
复合基覆铜箔层压板,主要常见的有两种:阻燃覆铜箔环氧玻纤布面、纸芯复合基材层压板(NEMA/ANSI标准中的型号为:CEM-1);阻燃覆铜箔环氧玻纤布面、玻纤纸芯复合基材层压板(NEMA/ANSI标准中的型号为:CM3)。另外,还有阻燃覆铜箔聚酯玻纤布面、玻纤纸芯复合基材层压板(NEMA/ANSI标准中的型号为:CRM-5)。
复合基覆铜板在机械性和制造成本上介于环氧玻纤布基覆铜板和酚醛纸基覆铜板之间,它可以冲孔加工,也适用于钻孔加工。有的CEM-3产品,在耐漏电痕迹性(CTI)、板的尺寸精度、尺寸稳定性等方面,已优于一般的FR-4产品。用CEM-1,CEM-3去代替FR-4基板制作双面PCB,目前已在日本、欧美等国家、地区得到很广泛的采用。
二、常规PCB基板材料的主要应用
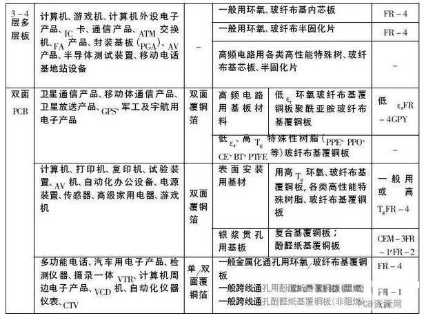
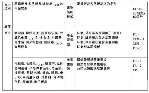
表2-13所示了各类刚性覆铜板和多层板基材的主要用途。
三、常规PCB基板材料的主要质量性能
覆铜板的质量特性有些是可以直接定量来表示的。如覆铜板的大部分电气、机械特性;而有些是无法直接定量表示的,此种情况下就要用一些代用指标去间接定量表示。如耐热特性,常用覆铜板经过一定时间、一定温度或一定的特殊环境处理后,再测定它的电气、机械性能来表示。
覆铜板的质量特性主要表现在以下几方面:
(1)电气特性。包括绝缘性、介电性(介电常数、介质损耗因数等)、耐离子迁移性、耐漏电痕迹性、耐电场强度、铜箔的质量电阻等。
(2)机械特性。包括铜箔与基材的粘接性、机械强度(如弯曲强度等)、抗冲击性、尺寸稳定性、弹性、热变形性等。
(3)化学特性。包括耐热性、玻璃化温度、可焊性、耐化学药品性、耐碱性、耐酸性、耐水性等。
(4)物理特性。包括热膨胀系数、相对密度、燃烧性(阻燃性)、基板加工性、基板平整性(翘曲、扭曲)等。
(5)耐环境特性。包括耐霉性、耐湿性、耐蒸煮性、耐热冷循环冲击性等。
(6)环保特性。
常规PCB基板材料的主要技术性能指标列于表2-14及2-15。表2-14所列了一般型FR-4板IPC标准(IPC-4101/21)的技术性能指标。
注:该标准技术性能指标,是指玻璃化温度(Tg,TMA在110-135℃)的环氧玻璃布基材(FR-4).G板除没有13项外,其它性能指标相同。

最新评论

扫码打开小程序

扫码安装APP

返回顶部