
-
- 开关电源的EMI处理经验对策小结
- 摘要:目前开关电源EMI 整改中,关于不同频段干扰原因及抑制办法:1MHZ 以内----以差模干扰为主1.增大X 电容量;2.添加差模电感;3.小功率电源可采用PI 型滤波器处理(建议靠近变压器的电解电容可选用较大些)。1MHZ---5MHZ- ...
-
- “真心话大冒险”开关电源设计的重点问答
- 摘要:目前在开关电源设计中,PCB的布局、元器件和参数的确定、接地的方式无一不是设计过程的重要环节。本文小编就总结了这其中的几大重点问答,希望能对朋友们有所帮助。 如何为开关电源电路选择合适的元器件和参数? ...
-
- 工程师必知:教你熟透开关电源设计的各种元器件
- 摘要:目前▍电阻器1. 取样电阻—构成输出电压的取样电路,将取样电压送至反馈电路。2. 均压电阻—在开关电源的对称直流输入电路中起到均压作用,亦称平衡电阻。3. 分压电阻—构成电阻分压器。4. 泄放电阻—断电时可将电磁 ...
-
- 高手解答次级整流二极管的损耗问题
- 摘要:目前整流二极管是一种常见的半导体器件,它的功能是将交流电变为直流电能,由于反向漏电流小,高温性能良好,常被用于电路设计。但是整流二极管也是电源损耗降低研究方面的一个难题,从小功率到大功率电源,怎样才能 ...
-
- MOS管驱动电路详解
- 摘要:目前下面是我对MOS及MOS驱动电路基础的一点总结,其中参考了一些资料,并非原创。包括MOS管的介绍、特性、驱动以及应用电路。MOSFET管FET的一种(另一种是JEFT),可以被制造成增强型或耗尽型,P沟道或N沟道共4种类型 ...
-
- 【电源知识】开关电源设计秘笈3-阻尼输入滤波
- 摘要:秘笈3 阻尼输入滤波开关调节器通常优于线性调节器,因为它们更高效,而开关拓扑结构则十分依赖输入滤波器。这种电路元件与电源的典型负动态阻抗相结合,可以诱发振荡问题。本文将阐述如何避免此类问题的出现。 一 ...
-
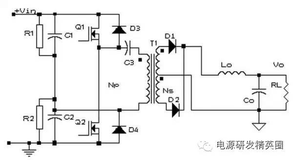
- 半桥拓扑结构应该注意的问题以及运行原理(建议收藏)
- 摘要:首先我们先来了解一下半桥电路的基本拓扑。 电容器C1和C2与开关管Q1、Q2组成桥,桥的对角线接变压器T1的原边绕组,故称半桥变换器。如果此时C1=C2,那么当某一开关管导通时,绕组上的电压只有电源电压的一半。 ...
-
- 【电源知识】软开关技术-准谐振软开关变换器
- 摘要:准谐振软开关变换器准谐振软开关变换器-准谐振电路准谐振电路中电压或电流的波形为正弦半波,因此称之为准谐振。为最早出现的软开关电路特点:谐振电压峰值很高,要求器件耐压必须提高;谐振电流有效值很大,电路中 ...
-
-
- 【电源知识】开关电源中的高频磁元件的设计-线圈
- 摘要:开关电源中的高频磁元件的设计......接上期线圈电磁元件中,一般不可能没有线圈。在低频时,依据线圈直流电阻引起的允许损耗设计线圈。在给定损耗和散热条件下,选取磁芯和导线尺寸。而低频变压器的寄生参数如漏感和 ...
-
-
- 【电源知识】基于填谷电路的恒流式LED高压驱动电源的设计
- 摘要:导言近年来,LED灯具(含LED和驱动电源)作为一种节能环保型照明灯具正在迅速推广,被广泛用于阅读灯、手电筒、汽车方向灯、小型聚光灯,标牌、建筑轮廓及穹顶照明、便携式闪光灯、医疗照明及装饰照明灯等领域。如何降 ...
-
- 【电源知识】电源开关设计秘笈-驾驭噪声电源
- 摘要:秘笈2 驾驭噪声电源无噪声电源并非是偶然设计出来的。一种好的电源布局是在设计时最大程度的缩短实验时间。花费数分钟甚至是数小时的时间来仔细查看电源布局,便可以省去数天的故障排查时间。 图2.1显示的是电源 ...
-
-
- RCD吸收电路设计
- 摘要: 首先讲讲mos管上电压分配详细,分为4个大部分,及Vdc(母线直流电压),Vor(次级反射电压),Vds(mos管余量),Vrcd(RCD吸收电压) 1、Vdc,及母线直流电压,Vdc=√2*Vac,Vac通常取最大值,比如宽电压的范围是90- ...

扫码打开小程序

扫码安装APP