
-
- 六招教你识别假芯片
- 摘要:观点第一招:就是看供应商如果你所找的是一家代理商的话,那么出假货的可能性就小很多了,但是有时也会碰到假冒代理商的,所以最好的方法就是,先在官方网站或打电话进行确认,看该厂家是否在该地区有代理商。如果不 ...
-
- 全桥式变压器开关电源的设计
- 摘要:懂电源的朋友对全桥式变压器开关电源并不陌生,它的工作原理与推挽式变压器开关电源以及半桥式变压器开关电源的工作原理是很相似的,本文小编整理了全桥式变压器开关电源的工作原理及计算方法与大家分享。 全桥式 ...
-
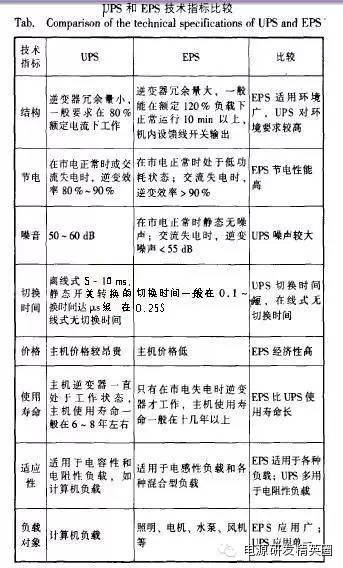
- UPS电源与EPS电源的四点主要区别
- 摘要:电源是不间断电源的简称,其主要作用是通过蓄电池与主机相连的方式来为计算机或一些电子设备提供稳定的,并且不间断的电源供应。EPS电源是紧急电力供给电源的简称,通常应用于应急和事故照明当中。很多人觉得UPS电源 ...
-
- 大师教你优化EMC滤波器
- 摘要:要优化EMC 滤波器设计,了解干扰的类型很重要。我们还应该了解在某一频段内哪一种类型的干扰占主导地位。我们可以将传导发射分为差模噪声(DM) 和共模噪声(CM)。差模噪声通常在1MHz 以下的低频段占主导地位。在开关电 ...
-
- 功率因数校正(PFC)的几个小知识
- 摘要:目前1、 什么是功率因数校正(PFC)?功率因数指的是有效功率与总耗电量(视在功率)之间的关系,也就是有效功率除以总耗电量(视在功率)的比值。基本上功率因数可以衡量电力被有效利用的程度, 当功率因数值越大,代表其 ...
-
- 电源大百科:有种万能元件叫0欧姆电阻
- 摘要:电阻既是电路中的一种元件,又是一个物理量。它表示导体对电流阻碍作用的大小,是一个耗能元件,其主要作用就是在电路中分压和分流。但是这个么一种电阻,其阻值为0欧姆,理论上来说起不到任何分压和分流的作用,那 ...
-
- 肖特基二极管和快恢复二极管有什么区别
- 摘要:肖特基二极管利用了肖特基,来对金属或半导体接触面上的反向电压来进行阻挡,从而让电流进行单向的传导。与传统的二极管不同,肖特基与PN结的结构相比,存在很大的差异。快速恢复二极管,顾名思义是一种能够快速恢复 ...
-
- 电源之三系电容--台系电容、日系电容、国产电容
- 摘要:不可小视的秘密 从三系电容看清电源现在产品越来越多,价格也越来越亲民,厂商纷纷打价格战的同时,也开始将用料这一概念加入其产品的宣传之中。台系电容、日系电容、国产电容等名词纷纷涌现,但是很多产品在华丽的 ...
-
- 安规当中你最容易遗忘的5大因素
- 摘要: 安规简介 安规所涉及的要求 作为安规的相关的基础知识,其所设计的要求是非常重要的。但是往往由于过于基础,所以经常被工程师们所忽略。安规所涉及的要求有: 电击、火灾、电磁辐射、环境污染、化学辐 ...
-
- 浅聊集肤效应
- 摘要: 1、线径计算:Ds=有效值/3.14/电流密度开根号*2 2、集肤深度:Δ=66.1/工作频率 3、Ds2Δ 因为对于交变电流电流沿着表面流动所以线太粗没有作用完全浪费,一般小于2倍的集肤深度。 下面聊一下我对集 ...
-
- 干货分享:正激有源钳位软开关电源设计
- 摘要:近年来电源行业一直致力于80PLUS的产品研发,如何来达到85PLUS的要求呢。这对于一般的适配器没有什么问题,很容易实现。但是对于PC电源或服务器电源这种带多输出中低直流电压的电源来讲,要达到85PLUS就不这么容易了 ...
-
- PCBLAYOUT:元器件布局与焊接工艺
- 摘要:电路设计时,通常都需要亲自布板,许多专业的书籍有详细的介绍如何使用PCB设计软件、元器件的封装、距离等参数。这里我就总结一下个人经验,有些地方或许不正确,知道的朋友指点一下,共同学习。PCB画图软件,我用的 ...
-
- 【电源知识】大功率开关电源中功率MOSFET的驱动技术
- 摘要:功率MOSFET具有导通电阻低、负载电流大的优点,因而非常适合用作开关电源(switch-mode power supplies,SMPS)的整流组件,不过,在选用MOSFET时有一些注意事项。功率MOSFET和双极型晶体管不同,它的栅极电容比较大 ...
-
- 反激变压器反推设计之一绕组
- 摘要:目前变压器各绕组的影响:1.初级绕组影响变压器饱和:ΔB=Lp*Ipk/Np/Ae0.3T从公式可以看出Np越大越不容易饱和。 2.初级绕组影响次级绕组圈数:NS=(Vo+Vd)*(1-Dmax)*NP/(VINmin*Dmax) 3.次级绕组影响反馈绕组: ...
-

扫码打开小程序

扫码安装APP