欢迎您,请 登录 或 注册

当前位置:首页 医疗器械维修 基础 电子 查看内容

UPS电源与EPS电源的四点主要区别

2017-7-13 11:14 阅读: 319 评论: 0 编辑: ygzx1
[导读]电源是不间断电源的简称,其主要作用是通过蓄电池与主机相连的方式来为计算机或一些电子设备提供稳定的,并且不间断的电源供应。EPS电源是紧急电力供给电源的简称,通常应用于应急和事故照明当中。很多人觉得UPS电源 ...
电源是不间断电源的简称,其主要作用是通过蓄电池与主机相连的方式来为计算机或一些电子设备提供稳定的,并且不间断的电源供应。EPS电源是紧急电力供给电源的简称,通常应用于应急和事故照明当中。很多人觉得UPS电源和EPS电源并没有什么区别,在用途上也可以时间互通,但实际上,这两种电源是存在一定区别的,本篇文章就将为大家从几个方面来详细阐述。输出上的区别UPS的供电对象是计算机及网络设备。负载性质差别不大,所以国标规定UPS输出功率因数为0.8。而EPS主要是作为电源应急保障,负载性质为感性、容性及整流性负载兼而有之。有些负载是市电停电后才投入工作的。因而要求EPS能提供很大的冲击电流,一般要求120%额定负载下仍能正常运行10rain以上,所以EPS需要输出动态特性要好,抗过载能力要强。UPs额定容量以视在功率(kv·A)为单位,EPS额定容量以有功功率(kW)为单位。在线式UPS为保证输出供电不间断和优质供电,选择逆变优先。而EPS电源为保证应急使用,是选择市电优先。功能上的区别这两者均有市电旁路及逆变电路,但EPS仅具有持续供电功能,一般对逆变切换时间要求不高,可有多路输出,有些EPS还配置蓄电池单体监测功能。EPS在市电正常时由旁路供电。在市电中断时才转为逆变供电,电能利用率高,而UPS一般强调其三大功能:稳压稳频;对切换时间要求极高的不问断供电;净化市电;在日常着重整流,逆变的双变换电路供电,在逆变器故障或过载时才转为旁路供电,电能利用率不高。UPS并不是仅在市电中断时才发挥作用。当市电出现电压过低、过高,线路出现浪涌等异常情况,UPS能输出高质量电源,确保用电设备正常运行。应用领域上的区别在我国EPS主要用于消防类负荷及一些对供电质量要求不太高,但需保证连续供电的用电设备。仅强调能持续供电这一功能。EPS用于消防负荷时,其产品技术受公安部消防认证。UPS一般用于计算机及数字信息系统等场合。要求供电质量较高的负载,主要强调逆变切换时间、输出电压、频率稳定性、输出波形的纯正、无各种干扰等。
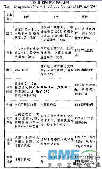
技术指标上的区别
图1
UPS和EPS在技术指标上的区别如图1所示。本篇文章从四个方面来阐述了UPS和EPS的区别,这四个方面的......

最新评论

扫码打开小程序

扫码安装APP

返回顶部