
-
- 新手福利:反激电源输入电容的计算
- 摘要:玩电源的都知道,反激电源输入电容的选取有个经验公式,即单电压220VAC输入时输入电容Cin选取1-2.5uF/W全电压85VAC-265VAC输入时输入电容Cin选取2.5-3.5uF/W注意:经验值中的每W是指输入功率而非输出功率!初学者很容 ...
-
-
- 【电源知识】11个提高开关电源效率的小技巧
- 摘要:1、在开关电源次级输出端的肖特基上并一个小功率快速二极管来代替RC吸收,效率一般可以提高1~2个点。2、在体积和面积的允许下,尽量选用PQ RM型的变压器,在安规允许的情况下,变压器不加挡墙效率可以得到提升。3、 ...
-
- 电感、磁珠和0欧姆电阻的区别
- 摘要:?电感是储能元件,多用于电源滤波回路、LC振荡电路、中低频的滤波电路等,其应用频率范围很少超过50MHz。对电感而言,它的感抗是和频率成正比的。这可 以由公式:XL = 2πfL 来说明,其中XL是感抗(单位是Ω)。例如 ...
-
- 【电源知识】LED日光灯电源设计十大关键点
- 摘要:目前温馨提示:文章末尾有“脑经急转弯”有兴趣的可以挑战下?目前,LED日光灯照明市场比较活跃,LED驱动电源厂家主要分成3大类型:第一类是开发做LED芯片或LED灯的工厂,顺势向下游渗透;第二类是原来做是做普通照明 ...
-
- 解析电源变压器声音出现异常的情况
- 摘要:目前电源变压器通过对电源变压器的异常运行情况、常见故障分析的经验总结,将由利于及时、准确判断故障原因、性质,及时采取有效措施,确保设备的安全运行。但是有时候会出现某些状况,现在我们看一下电源变压器声音 ...
-
- 3C认证怕什么?几招教你搞定LED的EMC/EMI问题
- 摘要:首先我们来看一下能够影响到EMI/EMC的几个因素:驱动电源的电路结构;开关频率、接地、PCB设计、智能LED电源的复位电路设计。由于最初的LED电源就是线性电源,但是线性电源在工作时会以发热的形式损耗大量能量。线性 ...
-
- 干货全实例开关电源问题的解决及分析
- 摘要:目前 开关电源是电子电路中非常常见的一种的设计,它控制着开关管的开通和关断的时间比率。随着技术的不断发展,开关电源技术也在不断地进化着,而在这个过程当中,设计者们也遇到了各种各样的问题。本篇文章就从实 ...
-
- 【电源知识】谈电解电容在电路设计中的作用
- 摘要:目前在本文最下方,点击阅读原文即可进入!!!(查询功能,回复红字 / 快递——查快递;天气——查天气;火车——查火车票;机票——查机票;彩票——查彩票;微社区——进入微社区;娱乐——玩游戏/看小说;实用—— ...
-
- 开关电源元器件选型—保险丝
- 摘要:第一个安规元件—保险管1作用: 安全防护。在电源出现异常时,为了保护核心器件不受到损坏。2技术参数: 额定电压V、额定电流I、熔断时间I^2RT。3分类: 快断、慢断、常规1、0.6为不带功率因数校正的功率因数估值2、 ...
-
- 【电源知识】软开关技术
- 摘要:软开关技术概 述电力电子装置高频化滤波器、变压器体积和重量减小,电力电子装置小型化、轻量化。开关损耗增加,电磁干扰增大。软开关技术降低开关损耗和开关噪声。进一步提高开关频率。 软开关过程是通过电感L和电 ...
-
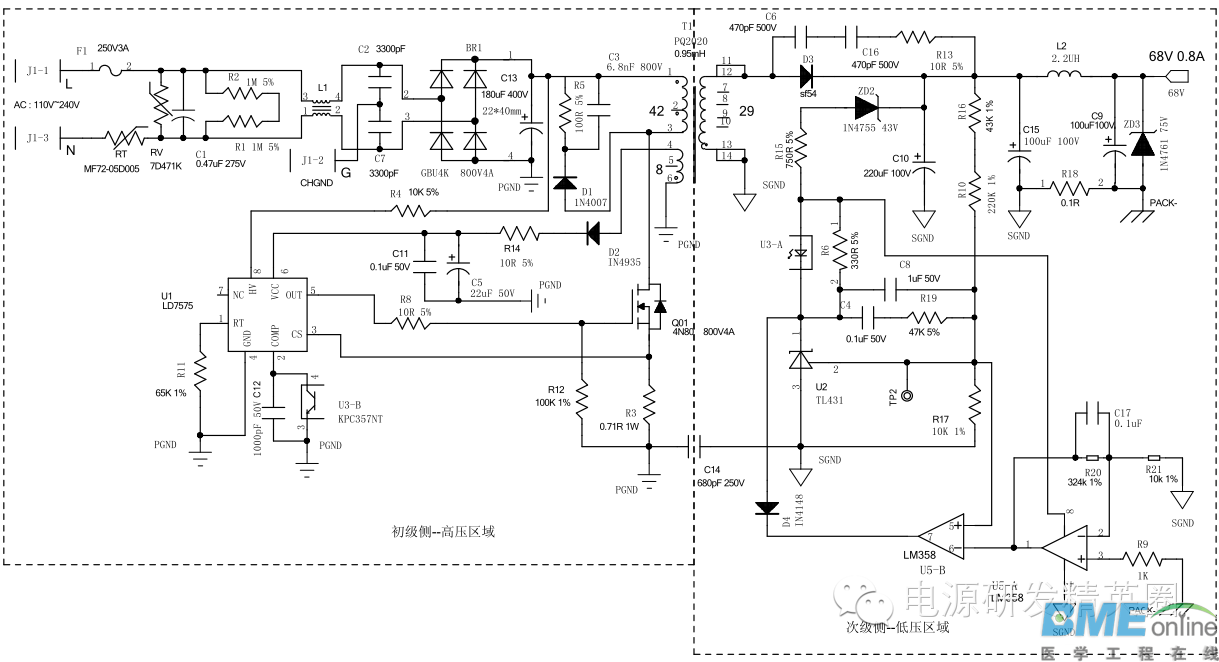
- 【电源知识】开关电源元器件选型—输出整流管
- 摘要:电动自行车电源电路原理图次级侧电路原理图次级整流二极管的选型为了降低输出整流损耗,次级整流二极管一般选用肖特基二极管,肖特基二极管有较低的正向导通压降Vf,能通过较大的电流。输出整流二极管的耐压值Vout为 ...
-
- 【电源知识】书上学不到的~高手开关电源设计心得
- 摘要:目前温馨提示:文章末尾有“脑经急转弯”有兴趣的可以挑战下?首先从开关电源的设计及生产工艺开始描述吧,先说说印制板的设计。开关电源工作在高频率,高脉冲状态,属于模拟电路中的一个比较特殊种类。布板时须遵循 ...
-
-
- 【电源知识】开关电源元器件选型—X电容/Y电容
- 摘要:EMI电路根据IEC 60384-14,安规电容器分为X电容及Y电容:X电容是指跨与L-N之间的电容器, Y电容是指跨与L-G/N-G之间的电容器.安规电容之--X电容1、X电容多选用耐纹波电流比较大的聚脂薄膜类电容。这种类型的电容,体积较 ...

扫码打开小程序

扫码安装APP