欢迎您,请 登录 或 注册

当前位置:首页 医疗器械维修 基础 电子 查看内容

【电源知识】开关电源元器件选型—输出整流管

2017-7-13 14:48 阅读: 684 评论: 0 编辑: ygzx1
[导读]电动自行车电源电路原理图次级侧电路原理图次级整流二极管的选型为了降低输出整流损耗,次级整流二极管一般选用肖特基二极管,肖特基二极管有较低的正向导通压降Vf,能通过较大的电流。输出整流二极管的耐压值Vout为 ...
电动自行车电源电路原理图
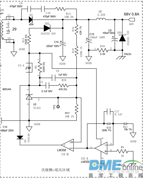
次级侧电路原理图
次级整流二极管的选型
为了降低输出整流损耗,次级整流二极管一般选用肖特基二极管,肖特基二极管有较低的正向导通压降Vf,能通过较大的电流。
输出整流二极管的耐压值
    Vout为输出电压
    Np为变压器原变圈数
    Ns为变压器副边圈数
    Vdcmax为输入最大直流(最大交流的峰值)
    120%为给二极管留的尖峰余量
    二极管的峰值电流值
      Ipp为原边的峰值电流(计算变压器时计算)
      次级整流二极管的有效值电流值(此处为工作在DCM模式)
        Dmax为最大占空比
        次级整流管的热设计
          二极管的热损耗包括正向导通损耗、反向漏电流损耗及恢复损耗。因为选用的是肖特基二极管,反向恢复时间短和漏电流比较小,可忽略不记。
          二极管的PN结对环境的热阻可以通过DATASHEET查得Rthjc=1.2°C/W
          Tj=Rthjc*Vf*Id_rms+Ta Ta为工作的环境温度 Tj为二极管工作温度理论值 Vf表示二极管的正向导通压降 Id_rms表示通过二极管的有效值电流

最新评论

扫码打开小程序

扫码安装APP

返回顶部