
-
- 【规范】电子元器件进货检验标准
- 摘要:《电子元器件进货检验标准》一、芯片1)目视检查,来料包装应完好无破损,标识清晰。2)封装正确,引脚完整,无断裂,无明显歪斜。3)表面不可有油污,水渍及其它脏物。由运输材料引起而且能够被空气吹走的灰尘是可 ...
-
- 如何确保LED电源中的补偿控制回路稳定?
- 摘要: 在对LED的电流进行调节时,同步降压装换器通常会成为首选,在峰值电流模式下也同样如此。大多数设计者们肯定都遇到过这样的问题,在对电流进行调节时,很难像在调节输出电压时一样来确保稳定性。在医疗和工业应用 ...
-
- LED设计中减小输出纹波的五种方法
- 摘要:输出纹波是指直流电源输出时,叠加在直流稳定量上的交流分量。用示波器来看,会看到电压上下轻微波动,就像水纹一样,所以叫做纹波。通常抑制或减少它的做法有如下几种:加大电感和输出电容滤波根据LED驱动电源的公 ...
-
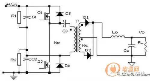
- 谈谈开关电源变压器的漏感
- 摘要:任何变压器都存在漏感,但开关变压器的漏感对开关电源性能指标的影响特别重要。由于开关变压器漏感的存在,当控制开关断开的瞬间会产生反电动势,容易把开关器件过压击穿;漏感还可以与电路中的分布电容以及变压器线 ...
-
- 浅谈开关电源变压器发热原因
- 摘要: 一般来说,开关电源变压器使用时间长了会出现发热的现象,那么,是什么原因造成这样的现象呢?其实原因很简单,是因为开关电源变压器是加入了开关管的电源变压器,在电路中除了普通变压器的电压变换功能,还兼具绝 ...
-
- 影响PCB价格的因素竟然是这些,都忽略了
- 摘要:当我们设计一个项目的时候,关心更多的是布局和布线等内容,往往忽略了设计当中额外增加的pcb制造成本。下面说说设计当中哪些因素影响pcb价格,避免给客户增加成本。?布线层数。层数多好布线,但价格则是随层数直线 ...
-
- 开关电源中高频变压器绕制心得
- 摘要:1:使用专用的变压器设计软件PIXlsDesigner和PITRANSFORMERDesigner,将需要的参数,如输入电压范围、输出电压要求、偏置电压大小、变压器估计功率、功率因数、额定负载、初级线圈层数、次级线圈匝数等参数输入,PI ...
-
- 开关电源中光耦隔离的几种典型接法对比
- 摘要:在一般的隔离电源中,光耦隔离反馈是一种简单、低成本的方式。但对于光耦反馈的各种连接方式及其区别,目前尚未见到比较深入的研究。而且在很多场合下,由于对光耦的工作原理理解不够深入,光耦接法混乱,往往导致电 ...
-
- 半桥电路基础知识及常见问题解决
- 摘要:半桥电路在PWM与电子镇流器的设计中发挥着重要的作用。半桥电路以图腾柱的形式链接,两个开关器件相互链接并进行方波输出。在本篇文章当中,小编将为大家介绍半桥电路的工作原理,以及在使用半桥电路时应当注意的问 ...
-
- 开关电源维修技巧
- 摘要:开关电源中保险熔断的直接原因:开关管\电源厚模块\整流二极管击穿\100uf/400v大电容击穿漏电,消磁电阻内部碎裂.开关电源各输出端始终无电压输出的最常见原因:交流220v整流滤波电路中的保险电阻开路;开关管基极到100u ...
-
- 测判三极管的口诀
- 摘要:三极管的管型及管脚的判别是电子技术初学者的一项基本功,为了帮助读者迅速掌握测判方法,笔者总结出四句口诀:“三颠倒,找基极;PN结,定管型;顺箭头,偏转大;测不准,动嘴巴。”下面让我们逐句进行解释吧。一、 ...
-
- 三种反激变压器峰值感量方式计算深究
- 摘要:由于电路简单,转换率高,反激变压器被应用在很多电路设计当中。与此同时,反激变压器也是很多电源设计者研究的对象。其中原边峰值电流Ip的算法是比较值得研究的一项。经过对资料的总结,总的来说反激变压器的原边峰 ...
-
- 开关电源噪音问题
- 摘要:噪音来源于PCB设计/电路振荡/磁元件三方面:1)电路振荡,电源输出有很大的低频稳波。多是电路稳定余度不够引起。理论上可以用系统控制理论中的频域法/时域法或劳斯判据做理论分析。现在;可以用计算机仿真方法方便 ...
-
- 你必须知道的电源技巧:小小的疏忽就能毁掉EMI性能
- 摘要:在您的电源中很容易找到作为寄生元件的100fF电容器。您必须明白,只有处理好它们才能获得符合EMI标准的电源。从开关节点到输入引线的少量寄生电容(100毫微微法拉)会让您无法满足电磁干扰(EMI)需求。那100fF电容器是 ...
-
- 反激电源中UC3842错误应用实例分析
- 摘要: UC3842是一款性能极佳的电流控制芯片,由于外围电路简单性能高,收到很多设计者和新手的追捧。随着应用的逐渐广泛,与UC3842相关的问题也越来越多的暴露出来。在反激开关电源当中,UC3842被使用的最为频繁,相关的 ...

扫码打开小程序

扫码安装APP