
-
- 【实用】开关电源EMI电路实例计算分析!
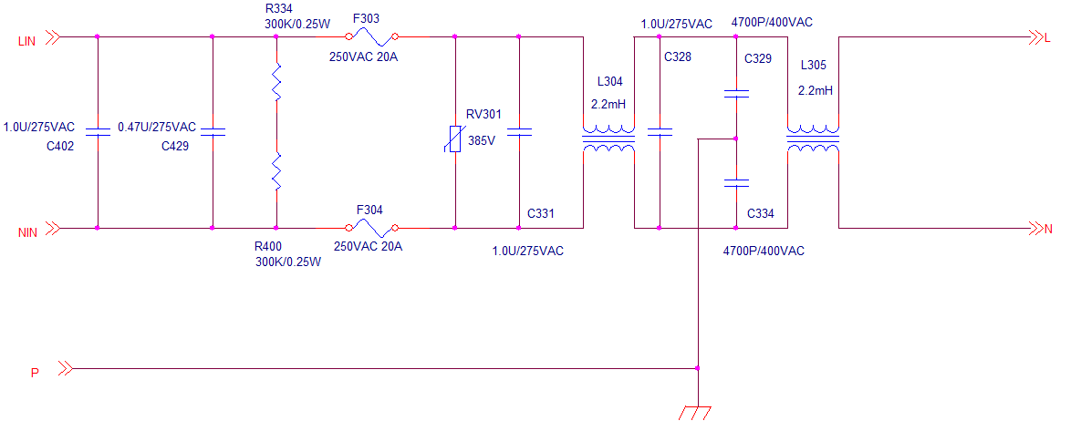
- 摘要:1、概述本文介绍了一种单相输入EMI电源滤波器电路,该电路一般作为中小功率电源的输入部分电路,以满足电源的EMC要求。1.适用范围该单元电路参数只要做适当调试、更改,便可用于绝大部分中小功率电源。2.满足的技术 ...
-
- 我与功率因素校正技术(PFC)死磕的经验教训!
- 摘要:我的八年技术生涯我在民营电子企业工作,今年是我毕业参加工作的第八个年头。在研发一线真刀真枪干了这么些年,项目做了很多,看了很多,也想了很多。现在对开关电源所想写下来,与同行们一起分享。希望对所有梦想成 ...
-
- 续流二极管
- 摘要:续流二极管1、续流二极管的概述续流二极管通常是指反向并联在电感线圈、继电器、可控硅等储能元件两端,在电路中电压或电流出现突变时,对电路中其它元件起保护作用的二极管。以电感线圈为例,当线圈中有电流通过时 ...
-
- 非常实用的电源工程师8大设计技巧
- 摘要:一、反激式电源中的铁氧体磁放大器对于两个输出端都提供实际功率(5 V 2 A 和 12 V 3 A,两者都可实现± 5%调节)的双路输出反激式电源来说,当电压达到 12 V 时会进入零负载状态,而无法在 5%限度内进行调节。线性 ...
-
- PFC电感周期内上升与下降电流的关系
- 摘要:PFC电感周期内上升与下降电流的关系很多电源设计者都清楚,在计算用电设备的效率时PFC是一个重要的参数。数值越大,就代表着电力的利用率越高。既然PFC如此重要,那么与之相关的问题也很多,本文就将针对PFC电感单周 ...
-
- 浅论MOSFET的损耗及软开关
- 摘要:MOSFET等效模型损耗分析导通损耗主要是Rdson上的有效电流产生的损耗,无需多言。主要分析的是MOS开通和关断造成的损耗。驱动损耗驱动损耗是栅极对结电容Cgs+Cgd充放电 所造成的能量损失,主要和驱动电压的平方成正比 ...
-
- 开关电源的EMI电路设计
- 摘要:一、引言由于开关电源在重量、体积、用铜用铁及能耗等方面都比线性电源有显著减少,而且对整机多项指标有良好影响,因此得到了广泛的应用。近年来许多领域,如邮电通信、军用设备、交通设施、仪器仪表、工业设备、家 ...
-
- 开关电源的传导与辐射--清晰明了
- 摘要:1 概述目前,电子产品电磁兼容问题越来越受到人们的重视,尤其是世界上发达国家,已经形成了一套完整的电磁兼容体系,同时我国也正在建立电磁兼容体系,因此,实现产品的电磁兼容是进入国际市场的通行证。对于开关电 ...
-
- 开关电源的频域分析与综合设计(连载五:运算放大器构成的补偿网络)
- 摘要:运算放大器构成的补偿网络最全PFC实战视频教程120讲60小时可能是史上完整的PFC视频教程(共计时长:120讲 60小时)第一部分:开关电源BUCK部分(30小时)一是基于PTS5430芯片的Buck电路;二是基于分立器件去搭Buck电路 ...
-
- 开关电源的频域分析与综合设计(连载八:电流斜坡补偿)
- 摘要:漏感与分布电容开关电源的频域分析与综合设计 (连载一:概述、 与环路相关的基本概念 )开关电源的频域分析与综合设计 (连载二:电源系统控制原理)开关电源的频域分析与综合设计 (连载三:系统的开环响应)开关 ...
-
- 耐压与漏电流相关知识28问
- 摘要:耐压与漏电流相关知识28问Q为何产品要进行电气安规测试?A这是许多产品制造商最想问的一个问题,当然最普遍的回答是“因为安规标准中有规定。”若您能深入了解电气安规的背景,便会发现它背后所隐含的责任与意义。电 ...
-
- 讲述AP法计算电源变压器的来龙去脉!
- 摘要:引言AP表示磁心有效截面积与窗口面积的乘积。计算公式为式中,AP的单位是cm4;Aw为磁心可绕导线的窗口面积(cm2)Ae为磁心有效截面积(cm2),Ae≈Sj=CD,Sj为磁心几何尺寸的截面积,C为舌宽 ,D为磁心厚 度。根据计算出 ...
-
- 不要什么地方都用0.1μF电容
- 摘要:不要什么地方都用0.1μF电容滤波电容在开关电源中起着非常重要的作用,如何正确选择滤波电容,尤其是输出滤波电容的选择则是每个工程技术人员都十分关心的问题。我们在电源滤波电路上可以看到各种各样的电容,100uF ...
-
- 8个技巧帮你搞定电路板还原到电路图
- 摘要:8个技巧帮你搞定电路板还原到电路图相信给位工程师都能够根据电路图来准确、快速的完成电路板的焊接。但是在很多实际情况中,摆在工程师面前的问题恰恰相反。通常需要根据实物描绘出产品的电路原理图,如果是小型产 ...
-
- PFC技术最佳打怪升级之路!
- 摘要:电源工程师升级之路艰难的现状首先让我们扪心自问一下:你目前年薪多少?你值得老板花高新雇你吗?最重要的是:你的含金量够吗?你在技术上投入了多少?如何突破自我?你是否幻想有一天能够在职场上得心应手,挥斥方 ...

扫码打开小程序

扫码安装APP