
-
- 工程师十年总结:LED设计经典问题解答
- 摘要:通过十多年对LED设计的潜心研究和学习。本人收集了LED应用设计中一些经典性的基础问题分享给大家。其中涉及到内容有单个LED的流明效率与用LED 作光源构成的灯具的流明效率异同分析,LED的结温原理及结温升高会对LED ...
-
- 示波器基础知识问答
- 摘要:示波器基础知识问答1. 对一个已设计完成的产品,如何用示波器经行检测分析其可靠性?答: 示波器早已成为检测电子线路最有效的工具之一,通过观察线路关键节点的电压电流波形可以直观地检查线路工作是否正常,验证 ...
-
- 看了本文你还不懂傅里叶变换,那就来掐死我吧
- 摘要:这篇文章的核心思想就是:要让读者在不看任何数学公式的情况下理解傅里叶分析。傅里叶分析不仅仅是一个数学工具,更是一种可以彻底颠覆一个人以前世界观的思维模式。但不幸的是,傅里叶分析的公式看起来太复杂了,所 ...
-
- 如何为开关电源选择合适的电感(完整版)
- 摘要:中心议题:电感的特点 降压型开关电源的电感选择 升压型开关电源的电感选择 解决方案:计算降压型开关电源的电感值 计算升压型开关电源的电感值 电感是开关电源中常用的元件,由于它的电流、电压相位不同,所以理论 ...
-
- 设计LED驱动电源的一些建议
- 摘要: LED驱动电源设计并不难,但一定要心中有数。只要做到调试前计算,调试时测量,调试后老化,相信谁都可以搞好LED。1、LED电流大小大家都知道LEDripple过大的话,LED寿命会受到影响,影响有多大,但目前没有具体的指 ...
-
- 从设计到维修到测试,全方位提升你的开关电源技术
- 摘要:所谓开关电源,是指利用现代电子电力技术,控制开关管开通和管段的时间比率,维持稳定输出电压的一种电源,开关电源一般由脉冲宽度调制控制IC和MOSFER构成,随着电力电子技术的发展和创新,使得开关电源技术也在不断 ...
-
- 从电容的名称认识电容的作用
- 摘要:电容器在电子电路中几乎是不可缺少的储能元件,它具有隔断直流、连通交流、阻止低频的特性。广泛应用在耦合、隔直、旁路、滤波、调谐、能量转换和自动控制等电路中。熟悉电容器在不同电路中的名称意义,有助于我们读 ...
-
- 资深工程师的经验之谈:电源设计十二问答
- 摘要:【导读】对于电子系统而言,电源是系统的基础,一个良好的电源设计是系统稳定运行的前提,因此,做好电源设计十分重要。本文探讨了工程师们在电源设计中的一些设计心得,希望能够抛砖引玉,让大家能够来分享更多的电 ...
-
- 电源变压器发热?快来看这里
- 摘要:一般来说,开关电源变压器使用时间长了会出现发热的现象,那么,是什么原因造成这样的现象呢?其实原因很简单,是因为开关电源变压器是加入了开关管的电源变压器,在电路中除了普通变压器的电压变换功能,还兼具绝缘 ...
-
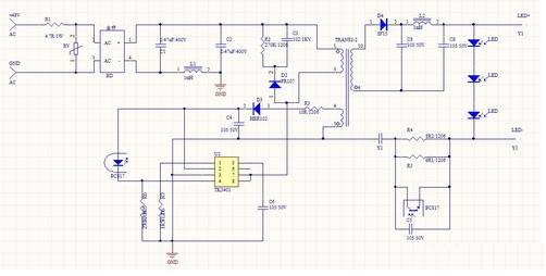
- 带你分析一个LED驱动电源电路
- 摘要:简介:大功率LED发展非常迅速,已经成为在各种照明场合成为主流照明光源,了解和熟悉LED驱动电源的朋友也越来越多。毫不夸张的说,LED驱动电源将直接决定LED灯的可靠性与寿命,今天给大家简单分析一个LED驱动电路,供 ...
-
- 高效率无桥PFC常见拓扑及其设计方法!
- 摘要:目前高效率的电源越来越多,大家追求的效率也越来越高,前些时听说华为已经做出了98%效率的AC-DC模块,在业界引起了轰动!相信再过几年都会有99%效率的电源出来了!高效率的电源自然离不开无桥PFC,这次主要介绍各种无 ...
-
- 以移相全桥为主电路的软开关电源设计全解
- 摘要: 移相全桥变换器可以大大减少功率管的开关电压、电流应力和尖刺干扰,降低损耗,提高开关频率。如何以UC3875为核心,设计一款基于PWM软开关模式的开关电源?请见下文详解。主电路分析这款软开关电源采用了全桥变换器 ...
-
- 电源的9大可靠性测试,你确定都知道吗?
- 摘要:1、反复短路测试测试说明在各种输入和输出状态下将模块输出短路,模块应能实现保护或回缩,反复多次短路,故障排除后,模块应该能自动恢复正常运行。测试方法:a、空载到短路:在输入电压全范围内,将模块从空载到短 ...
-
- 单点接地和多点接地
- 摘要:有三种基本的信号接地方式:浮地、单点接地、多点接地。1 浮地 目的:使电路或设备与公共地线可能引起环流的公共导线隔离起来,浮地还使不同电位的电路之间配合变得容易。 缺点:容易出现静电积累引起强烈的静电放电 ...
-

扫码打开小程序

扫码安装APP