欢迎您,请 登录 或 注册

当前位置:首页 医疗器械维修 基础 电子 查看内容

带你分析一个LED驱动电源电路

2017-7-14 08:39 阅读: 212 评论: 0 编辑: ygzx1
[导读]简介:大功率LED发展非常迅速,已经成为在各种照明场合成为主流照明光源,了解和熟悉LED驱动电源的朋友也越来越多。毫不夸张的说,LED驱动电源将直接决定LED灯的可靠性与寿命,今天给大家简单分析一个LED驱动电路,供 ...
简介:大功率LED发展非常迅速,已经成为在各种照明场合成为主流照明光源,了解和熟悉LED驱动电源的朋友也越来越多。毫不夸张的说,LED驱动电源将直接决定LED灯的可靠性与寿命,今天给大家简单分析一个LED驱动电路,供大家学习。

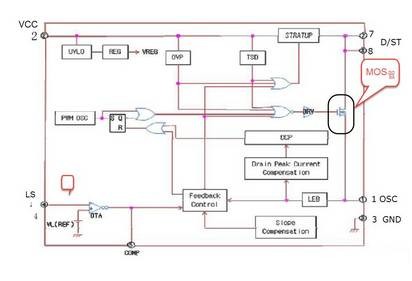
一,先从一个完整的LED驱动电路原理图讲起。本文所用这张图是从网上获取,并不代表具体某个产品,主要是想从这个图中,跟大家分享目前典型的恒流驱动电源原理,同时跟大家一起分享大牛对它的理解,希望可以帮到大家。那么本文只做定性分析,只讨论信号的过程,对具体电压电流的参数量在这里不作讨论。如图1某LED驱动电路原理图,这是一款可AC/DC输入方式的LED驱动电路,使用无电解电容。是比较典型的LED驱动电路。
图1:某款LED驱动电路原理图
二,原理分析:为了方便分析,把图1分成几个部分来讲,
1:输入过压保护---主要是雷击或者市冲击带来的浪涌)
输入过压保护电路如图2:
图2输入过压保护电路
如果是DC电压从“+48V、GNG”两端进来通过R1的电阻,此电阻的作用是限流,若后面的线路出现短路时,R1流过的电流就会增大,随之两端压降跟着增大,当超过1W时就会自动断开,阻值增加至无穷大,从而达到保护输入电路+48V不受到负载的影响)限流后进入整流桥, R1与RV构成了一个简单过压保护电路,RV是一个压敏元件,是利用具有非线性的半导体材料制作的而成,其伏安特性与稳压二极管差不多,正常情况显高阻抗状态,流过的电流很少,当电压高到一定的时候(主要是指尖峰浪涌,如打雷的时候高脉冲串通过市电串入进来),压敏RV会显现短路状态,直接截取整个输入总电流,使后面的电路停止工作,此时,由于所有电流将流过R1和RV,因R1只有1W的功率,所以瞬间可以开路,从而保护了整个电路不被损坏。
2、整流滤波电路:当交流AC输入时,则桥式整流器是利用二极管的单向导通性进行整流的最常用的电路,将交流电转变为直流电。当直流DC(+48V)电压直接进入整流桥BD时,输出一个上正下负的直流电压,如果+48V电源本身也是直流的,那整流桥的作用就是对输入起到的是极性保护作用,无论输入是上正下负还是上负下正都不会损坏驱动电源,通过C1\C2\L1进行滤波,图3是一个LCΠ型滤波电路,目的是将整流后的电压波形平滑的直流电。
图3LCΠ型滤波电路
3、箝位吸收电路:图4红框内为箝位吸收电路。箝路电路存在的理由其实就是保护IC里面的MOS管,其过程为--整流滤波以后的电压分成2路,一路通过变压器绕组后进入U1的TK5401的第7、8脚,下文会介绍U1,先看箝位这一路,这路是通过R1、C3、D2然后也连到7、8脚,这个R1、C3、D2就组成了一个简单的箝位电路,主要功能就是用来吸收尖峰和浪涌的,和RV压敏电阻作用不同的是,RV主要是防止打雷或者市电冲击起到保护作用,箝位功能是吸收变压器TRANS2-2绕组两端的反向电动势,消除自激振荡,起到快速复位作用,为变压器一个周期做准备,如果变压器得不到复位就会饱和,会失去感抗, R1和C3组成了一个RC充放电回路,用来反向积累的电动势,D2主要是隔离作用,变压器在正半周的时,感应电动势为上正下负时,使整过环路处于断开状态,而变压器进入负半周时,给箝位电路提供通路,快速将电动势环路处于断开状态,而等变压器进入负半周时,给箝位电路提供通路,快速将电动势释放,从而达到保护IC里头的MOS管不被尖峰击穿而损坏。
图4:箝位吸收电路
4、 U1工作原理:这款LED驱动IC--TK5401驱动器,主要的特点是为无需在应用电路上使用电解电容器而设计的。该IC的主要特点是高低电压过流保护补偿,不需要电解电容的高PF值。内置高电压功率MOS管650/1.9欧姆,支持通用交流输入电压AC85V--265V,该IC的驱动电路通过脉冲检测漏电流峰值,在D/ST(7脚,8脚)端电压高于OCP电压时关闭功率MOS管,漏电流保护连接在s/ocp(1脚)和GND(3脚)间的电流采样电阻。当采样电阻的压降达到OCP电压阀值,就关闭功率MSG管。
通俗一点说,该电路的变压器采用反激式工作方式,如图5:即变压器的初级和次级的相位是相反的,在同一时间,两者相关180度。
图5:变压器采用反激工作方式
整流滤波后通过变压器绕组然后进到IC的7、8脚,这个7、8脚就是IC里面MOS管的“D极”也叫漏极,接地的是“S极”也叫源极,整过电源电压的变换都由D极”和S极两个引脚的接通和断开来实现,就是它们工作时会一直处在接通和不接通状态,反复的接通和断开使变压器实现在电--磁-电的变换,至于它是怎么进行接通和不接通的?这个频率又是多少?下面分析一下工作过程:
①第一次变换的建立:当U1上电,通过7、8脚连通的内部启动电路给供电,使用U1开始工作,此时U1将输出方波脉冲传递给U1内部MOS管的“G极”也叫栅极,使D极和S极接通,这时D极和S级等电位,而S极又是接地的,等于把变压器的一端瞬间接地,从而产生回路,变压器是感性元件,电流不能突变,所以它自身会产生感抗来阻止电流突变。按照线性的曲线进行变化,慢慢上升,为了能够阻止它突然,它会产生一个与它相反的感应电压势来抑制它,这样一来,下面的绕组和次组绕组就会跟着产生电动势,从而产生电压,电磁电转换的机理也在于此,当然这是变压器和磁性材料本身具有的特性。
②第二次变换的建立:当变压器下面的绕组产生电动势以后(我们通常把它叫着正反馈供电绕组),通过D3整流,R3限流,再经C4滤波后分成二路进行供电,一路给U1的第2脚供电,另一路给光电耦合器件PC817供电,当第2脚开始供电时,U1内部的整个PWM供电控制系统将自动转到由正反馈绕组供电,使内部振荡电路继续工作,从而输出第2个脉冲控制信息,使MOS管开次开通,如此周而复始的使用MOS不断的处理开和关状态进而让变压器工作在电-磁-电的转换状态。图6是TK5401工作时序。图7为TK5401内部框图。
图6:TK5401工作时序 图7:TK5401内部框图
5:输出整流电路:如图8为输出整流电路。变压器工作以后,次级就会输出一个电压通过D4整流,C8和L1进行滤波,然后给LED灯进行供电,这里的L1除了能够滤波,还有续流的作用,就是保持输出电流的一致性,正是利用电感中的电流不能突然这一特性。
图8:输出整流电路
6:恒流电路:恒流电路是整个电路原理图的实质,如图8,是恒流电路的几个组成部分。
为了更清楚的说明恒流的工作,有必要重新认识这个U1。
图9:U1引脚说明
U1的每个引脚功能,8脚为MOS输入端,6脚是空脚,5脚外接的电容是振荡电容,直接决定了RC时间常数,就是充放电时间,一般充电MOS管是接通时间,放电是断开时间,4脚是电压检测脚,通过对4脚的电压值控制输出脉冲的占空比,3脚接地端,2脚是U1供电脚,第1脚外接的电阻和第5脚的电容组成了RC电路,给U1内部提供振荡源,脉冲的充放电时间常直接由这个电阻和电容决定。4脚外接的光耦PC817,另一端PC817和输出电路R4两端相并联, R7在这里是起到检测电流的作用,根据电压=电流*电阻的原理,电流越大,R4两端的电压就会越大,电压越大,那么并连到R4两端的PC817也会有电压并且开始导通,导通后副边的RV也会跟着导通,就是它内阻下降,这样一来第4脚的电压就会上升,上升以后与U1里面的基础电压相对比,然后会直接输出一个信号使MOS管提成关断,从而达到恒流目的。
图10:恒流电路
三,总结:LED驱动电源电路图和其他用电器电源电路一样,不同的是led驱动电源可能设计图会不一样,但它的输出电流是恒定的,理想的电路是无论LED的特性曲线怎么变化,驱动电源的电流保持不变. 这是LED的伏安特性决定。作为电源工程师,我们知道LED的特性需要恒流驱动,才能保证其亮度的均匀,长期可靠的发光。LED是节能产品,驱动电源也要符合节能的要求。今天给大家分析的这个仅仅是LED的一个典型可以AC/DC输入,且可采用无电解电容驱动电路的一个案例原理,只是做了一些定性分析

最新评论

扫码打开小程序

扫码安装APP

返回顶部