
-
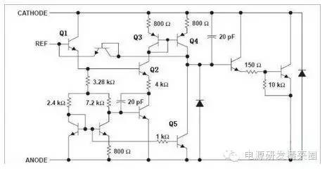
- 对TL431工作状态的深入剖析
- 摘要:TL431有着较为特殊的动态抗阻,是一种较为精密的可控稳压源,在电路当中,TL431也作为一种并联型的稳压电路来使用,当然使用方法并不局限在这一种,其还能够作为串联或电压基准来使用。TL431的主要作用是使电路获得 ...
-
- 增加AC-DC电源掉电保持时间有哪些方法
- 摘要:摘要:在一些特殊的应用场合,常规AC-DC开关电源的掉电保持时间无法满足要求,而超长掉电保持时间的开关电源在市场上十分少见。为满足这些特殊应用场合的需求,本文从理论上分析了决定掉电保持时间的因素,并提出了 ...
-
- PCB各层含义(eagle和protel)
- 摘要:1 Signal layer(信号层)信号层主要用于布置电路板上的导线.Protel 99 SE提供了32个信号层,包括Top layer(顶层),Bottom layer(底层)和30个MidLayer(中间层).2 Internal plane layer(内部电源/接地层)Protel 99 SE提供 ...
-
- 【建议收藏】各种电子元件检验要求与方法大全
- 摘要:电子元件知识电阻器※电阻:导电体对电流的阻碍作用称为电阻,用符号R表示,单位为欧姆、千欧、兆欧,分别用Ω、KΩ、MΩ表示。※电阻的型号命名方法:国产电阻器的型号由四部分组成(不适用敏感电阻)① 主称 ② ...
-
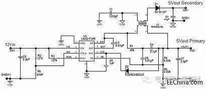
- 电源技巧:为Fly-Buck转换器选择正确的匝数比
- 摘要:Fly-Buck 是实现简单隔离式偏置电压的便捷之选,但在考虑高占空比运行时需要谨慎。有时候,您会遇到需要从宽泛输入电源获得简单、低功耗隔离式输出电压的情况。这时,稳压可能并不重要,重要的是成本和电路板空间。 ...
-
- 图文并茂--各国电压标准/插头标准大全套
- 摘要:世界各国的插座规格,看似眼花缭乱,但仔细归纳,不外乎6大类型:平行双扁式插头、双孔粗圆形插头、双孔细圆形插头、一纵双横的三角式插头、双扁呈八字型插头、三孔粗圆形插头。下面就是它们的详细说明,经常出国的 ...
-
- 说说电容的ESR的来龙去脉
- 摘要:虽然是个简单的概念,不过一写成洋文,就变得不容易理解了。ESR,是EquivalentSeriesResistance三个单词的缩写,翻译过来就是“等效串连电阻”。理论上,一个完美的电容,自身不会产生任何能量损失,但是实际上,因 ...
-
- 【干货推荐】深入了解开关电源中的二极管
- 摘要:本文摘自电源网的热门帖工作原因,很久没有发帖了。最近下班回家,回顾了一下当年的课本《半导体功率器件》一书,略有体会,借此机会,和大家一起学习讨论一下。在这里首先看看相对简单的二极管,后续如有机会,继续 ...
-
- 纯干货:8年设计过程中碰到的种种问题与解决方法
- 摘要:这些年都用到了很多的电源拓扑结构(BUCK,BOOST,FLYBACK,LLC),设计产品,做认证,到量产,设计中和调试时种种意想不到的情况时有发生,算算还是挺有意思的。按照流水账方式做个记录,顺便自己也可以复习一下之前的知 ...
-
- 如何理解三相四线制和三相五线制?
- 摘要:首先要明白什么叫做线制,也即三相四线制的定义。这个定义可以参见IEC 60364和GB 16895系列标准,标准的统一名称是“建筑物电气装置”。注意这里所指的系列标准,是因为此标准号下有几十个标准,例如IEC 60364.1、IE ...
-
- 看过这100个知识点,模电就不难了
- 摘要:模电想必是电子专业的学生头疼的一门课程了。小编用一句话形容一下:老师说第一遍不懂,第二遍还是不懂,第三遍还是不懂。网友是这么看模电的:“*老师自己都不懂,还来教,更是不懂了,天书般难懂。*模电=魔电*本科 ...
-
- 对薄膜电容的简单介绍
- 摘要:薄膜电容器是以金属箔当电极,将其和聚乙窬,聚丙烯,聚笨乙烯或聚碳酸窬等塑胶薄膜,从两端重叠後,卷绕成圆筒状的构造之电容器。而依塑胶薄膜的种类又被分别称为聚乙窬电容(又称Mylar电容),聚丙烯电容(又称PP电容 ...
-
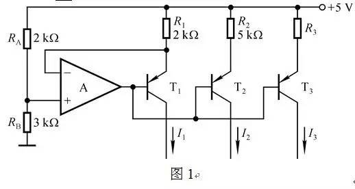
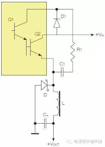
- 如何提高低成本开关电源的效率?
- 摘要:低电流开关稳压器IC通常使用达灵顿管作为输出开关。在这种情况下,电源转换效率可以借由两个便宜的元器件得到提高。 为使之成为可能,芯片上应当有一个针对驱动器晶体管Q1集电极的单独引脚(图1)。在启动时,D1针 ...
-
- 电源的可靠性设计
- 摘要:电子产品的质量是技术性和可靠性两方面的综合。电源作为一个电子系统中重要的部件,其可靠性决定了整个系统的可靠性,开关电源由于体积小,效率高而在各个领域得到广泛应用,如何提高它的可靠性是电力电子技术的一个重 ...
-
- 用于功率开关的电阻-电容(RC)缓冲电路设计
- 摘要:功率开关是所有功率转换器的核心组件。功率开关的工作性能直接决定了产品的可靠性和效率。若要提升功率转换器开关电路的性能,可在功率开关上部署缓冲器,抑制电压尖峰,并减幅开关断开时电路电感产生的振铃。正确设 ...

扫码打开小程序

扫码安装APP