欢迎您,请 登录 或 注册

当前位置:首页 医疗器械维修 基础 电子 查看内容

如何提高低成本开关电源的效率?

2017-7-14 12:37 阅读: 238 评论: 0 编辑: ygzx1
[导读]低电流开关稳压器IC通常使用达灵顿管作为输出开关。在这种情况下,电源转换效率可以借由两个便宜的元器件得到提高。  为使之成为可能,芯片上应当有一个针对驱动器晶体管Q1集电极的单独引脚(图1)。在启动时,D1针 ...
低电流开关稳压器IC通常使用达灵顿管作为输出开关。在这种情况下,电源转换效率可以借由两个便宜的元器件得到提高。  为使之成为可能,芯片上应当有一个针对驱动器晶体管Q1集电极的单独引脚(图1)。在启动时,D1针对Q1的集电极电流形成一条通路。此后,D1和C1形成一个电流累加整流器,增加Q1的集电极电压和电流,从而降低闭合开关Q2上的电压降。    图1:为了实现用两个元器件提升电源转换效率,芯片上应有针对驱动器晶体管Q1集电极的单独引脚。  该电路的另一优点是能在输入电压较低的情况下工作。由于驱动器集电极上的电压有所上升,电路可支持更宽的输入范围。
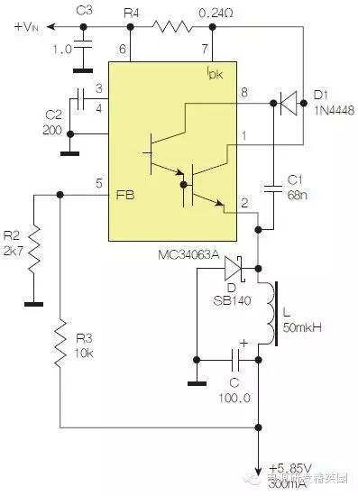
C1的值取决于开关频率。一般情况下,数值范围为47nF~150nF。  根据输入电压和Q1的参数,可能需要使用电阻器R1防止Q2发生硬饱和,或限制Q1的集电极电流。大多数情况下无需使用该电阻器(即R1=0Ω)。  本设计实例的一个例证如图2所示,该例证采用了降压配置中广泛使用的MC33063/MC34063。    图2:采用降压配置中广为使用的MC33063/MC34063的一个示例。  当Vin=12V时,上述配置(加载了24Ω电阻)的效率为85%,最低输入电压为7.5V。  在同等条件下,未配备C1和D1且引脚1和8相连的标准电路的效率为78%,最低输入电压为8.2V。  该方法同样适用于反相转换器配置。

最新评论

扫码打开小程序

扫码安装APP

返回顶部