
-
- 驱动电路频率不足导致的IGBT失效分析
- 摘要:在IGBT的使用过程中,存在电路失效的情况,而失效的原因通常多种多样,其中一种就是当驱动电路工作频率相对IGBT开关频率不足时,导致的IGBT失效问题。只有对IGBT失效原因进行正确全面的分析,才能找出问题的根源顺利 ...
-
- 知识小贴士:磁芯形状与变压器和电感器的关系
- 摘要:罐型磁芯骨架和绕组几乎全部被磁芯包裹起来,致使它对EMI的屏蔽效果非常好;罐型磁芯尺寸均符合IEC标准,在制造的时候互换性非常好;可提供简单型骨架(无插针的)和PCB板安装骨架(有插针);由于罐型形状的设计,致使与其 ...
-
- 无电解电容LED光引擎的缺点和问题
- 摘要:迄今为止,“光引擎”还没有一个非常严格而又确切的定义,以致不少读者还不知道到底什么是光引擎。有人把它定义为“LED光引擎(light engine)是指包含LED封装(组件)或LED数组(模块)、LED驱动器、以及其它亮度、热学、 ...
-
- 电源设计中的电容选用规则
- 摘要:电源往往是我们在电路设计过程中最容易忽略的环节。作为一款优秀的设计,电源设计应当是很重要的,它很大程度影响了整个系统的性能和成本。 电源设计中的电容使用,往往又是电源设计中最容易被忽略的地方。 一、 ...
-
- 开关电源之PCB设计原则及其走线技巧
- 摘要:一 引言文章主要是讨论和分析开关电源印制板布线原则、开关电源印制板铜皮走线的一些事项、开关电源印制板大电流走线的处理以及反激电源反射电压的一个确定因素等方面,解决铝基板在开关电源中的应用、多层印制板在 ...
-
- 关于倍压整流电路的分析
- 摘要:倍压整流电路的实质是电荷泵。最初由于核技术发展需要更高的电压来模拟人工核反应,于是在1932年由COCCROFT和WALTON提出了高压倍压电路,通常称为C-W倍压整流电路。倍压整流电路有多种结构,各有优缺点。常见电路如 ...
-
- 用于PFC的交错式升压转换器的优势
- 摘要:用于PFC的交错式升压转换器的优势采用交错式升压级可以降低功率因数校正预调节器功率转换器输入及输出纹波电流,从而缩小升压电感器尺寸并降低输出电容的电气应力。用于 PFC(功率因数校正)预调节器的最常见的拓扑 ...
-
- 正激电源--自驱外驱同步整流全解析
- 摘要:1 引言近年来随着电源技 术的发展,同步整流技术正在低压、大电流输出的dc/dc变换器中迅速推广应用。在低压、大电流输出的情况下,输出端整流管的损耗尤为突出。例如,对采用 1.5v、20a电源的笔记本电脑而言,此时超 ...
-
- 解决隔离式开关的传导性共模辐射问题
- 摘要:在隔离式电源中,因为隔离变压器的次级绕组最终连接至机架接地。因此,存在相当大的初级到次级寄生电容。图1显示了一个这种情况的简化示意图。 图1 Q1高压开关驱动C-STRAY中共模电流这是一种离线工作的隔离式反向结 ...
-
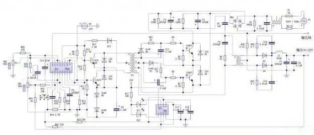
- 【高手请绕道】新手494半桥开关电源制作详情实录
- 摘要:引言本文转自网络网友:ic战斗机虽然本人也是菜鸟小白一个,但是DIY的电源感觉还是有一点用处,即使没有多大用处,通过学习制作了解一些基本原理也是好的,所以发上来供大家参考,如能得到大神们看后一笑了之,已心 ...
-
- 工程师你有必要系统了解一次开关电源
- 摘要:工程师你有必要系统了解一次开关电源开关电源是相对线性电源说的。它在输入端直接将交流电整流变成直流电,再在高频震荡电路的作用下,用开关管控制电流的通断,形成高频脉冲电流。在电感(高频变压器)的帮助下,输 ...
-
- 做FAE到底怎么了!
- 摘要:首先解释一下FAE的含义。FAE的全称是Field Application Engineer,这个和AE是有区别的,AE没有前面那个Field,Field在这里的理解应该是“市场”。也就是说,FAE是和市场打交道的应用工程师。一年半前我从研发转去做 ...
-
- 功率因数校正的几个小知识
- 摘要:1、什么是功率因数校正(PFC)?功率因数指的是有效功率与总耗电量(视在功率)之间的关系,也就是有效功率除以总耗电量(视在功率)的比值。 基本上功率因数可以衡量电力被有效利用的程度, 当功率因数值越大,代表其电力 ...
-
- 从头到尾讲述开关电源软开关技术
- 摘要:一 引言●现代电力电子装置的发展趋势--小型化、轻量化、对效率和电磁兼容性也有更高的要求。●电力电子装置高频化--滤波器、变压器体积和重量减小,电力电子装置小型化、轻量化。--开关损耗增加,电磁干扰增大。● ...
-
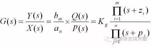
- 听大师分析:经典控制理论之PID调节
- 摘要:开关电源从理论上来说,是个强病态系统,但经过工程化近似,好多问题可以运用经典控制理论来解决。而经典控制理论里面的PID调节,有个脍炙人口,大家耳熟能详的口诀,就是著名的PID调节口诀:参数整定寻最佳,从小到 ...

扫码打开小程序

扫码安装APP