欢迎您,请 登录 或 注册

当前位置:首页 医疗器械维修 基础 电子 查看内容

【高手请绕道】新手494半桥开关电源制作详情实录

2017-7-14 15:12 阅读: 8318 评论: 0 编辑: ygzx1
[导读]引言本文转自网络网友:ic战斗机虽然本人也是菜鸟小白一个,但是DIY的电源感觉还是有一点用处,即使没有多大用处,通过学习制作了解一些基本原理也是好的,所以发上来供大家参考,如能得到大神们看后一笑了之,已心 ...
引言
本文转自网络
网友:ic战斗机
虽然本人也是菜鸟小白一个,但是DIY的电源感觉还是有一点用处,即使没有多大用处,通过学习制作了解一些基本原理也是好的,所以发上来供大家参考,如能得到大神们看后一笑了之,已心满意足,如能获得大神们指导点拨,本人和坛友们肯定会乐翻天。
下面详说制作过程,侧重电源内材方面,至于外壳加工就八仙过海各显神通不多说。
一、电源原版利用篇 
就是利用ATX电源主要部分移植过来做成0-25V8A电源,按板上标的元件装配,一装就成,绝不会有自激,分二种结构,一种是要外接一个12-15V的电源,另一种是自带辅助电源,相当适合初学者。
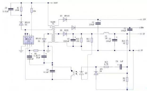
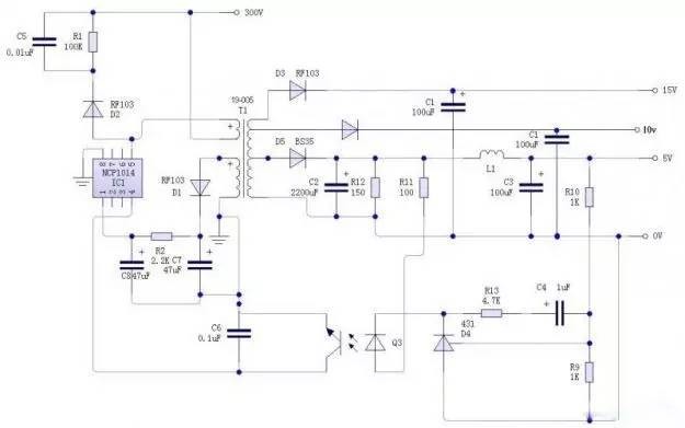
 1、原理图
A、主电源原理图
 
B、分立辅助原理图
 C、集成辅助
EM311原理图
P1014AP原理图
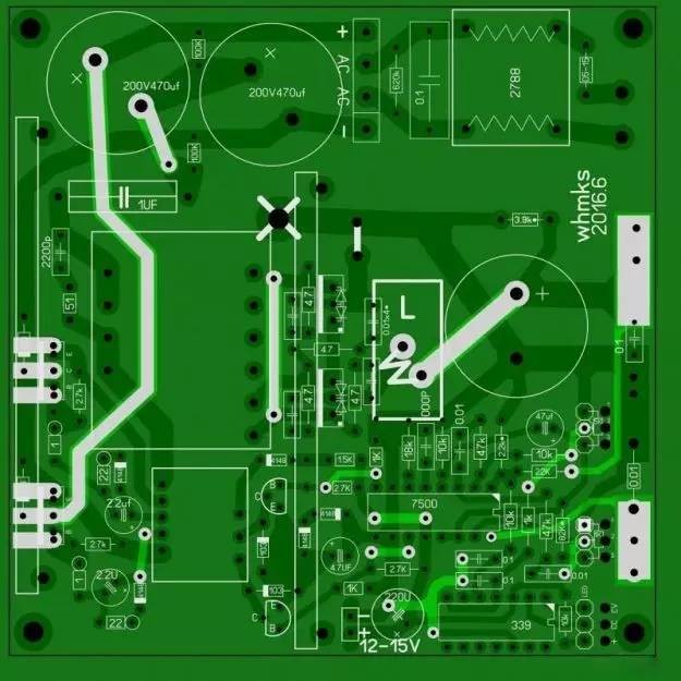
 2、印板图,分二种,一种是单面板可热转印,一种是双面板可直接打板,全部兼容全桥整流,可做45V电源。
A、分立辅助印板图
B、集成辅助印板图
P1014AP
EM311
C、外接辅助印板图,为什么制成这样一块板,就是为了印板打样便宜,10X10的40元十片。
3、所需元件清单
电压电流表一只
多圈电位器二只
0.01检流电阻一只
NTC电阻5D-15一只
2.2K2W电阻一只
35V3300-6800UF电容一只
 注意:二种电位器接脚不同
这些元件要购置,其他元件全部从原ATX电源上拆。
如原机没有整流桥堆就用原机整流管搭焊组成(发挥一下你的才能),至于保险丝是在电源尾插上。
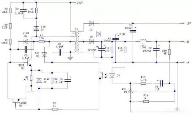
二、电源扩展应用篇
就是在不重绕变压的前题下,制作0-45V5A和正负0-25V双电压电源,做成小功放电源。
原理图与基础篇基本相同不发了
1、印板图(这是一块外接辅电源的多用板,因面积太小,CV、CC指示用393。)

最新评论