
-
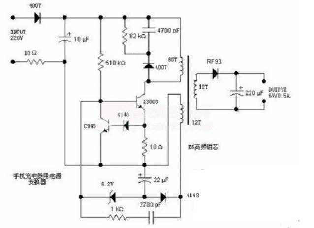
- 【入门级】手机充电器一般要求与电路原理图分析
- 摘要:一、简单原理分析分析一个电源,往往从输入开始着手。220V交流输入,一端经过一个4007半波整流,另一端经过一个10欧的电阻后,由10uF电容滤波。这个10欧的电阻用来做保护的,如果后面出现故障等导致过流,那么这个电 ...
-
- 运放实际应用中常见的8大问题总结
- 摘要:引言算放大器最初诞生时是用来作为各种模拟信号的运算,这个名字后来一直沿用至今,但是现在已经不仅仅是所谓的“运算”了,如今它充当的角色更多的是“信号调理兼放大”。信号放大可以说是对模拟信号最基本的处理了 ...
-
- 开关电源EMI入滤波电路优化设计!
- 摘要:引言开关电源是通讯系统的动力之源,已在通信领域中达到广泛应用。但由于其高频率、宽频带和大功率,它自身就是一个强大的电磁干扰(EMI)源,严重时会导致周围的电子设备功能紊乱,使通讯系统传输数据错误、出现异 ...
-
-
- 浅聊PCB的拼板要领
- 摘要:EMC的分类及标准:刚进公司的时候,遇到过一些设计的PCB在生产中很难解决的问题,我想可以把这些问题以图示的方法展示出来,当然大公司对于PCB的DFM(Design For Manufacture)是严格要求的,每个公司都有自己的经验 ...
-
- 升压PFC电感上面的二极管原来是这个作用--终于明白了!
- 摘要:摘要为了提高电网的功率因数,减少干扰,平板电视的大多数电源都采用了有源PFC电路,尽管电路的具体形式繁多,不尽相同,工作模式也不一样(CCM电流连续型、DCM不连续型、BCM临界型),但基本的结构大同小异,都是采 ...
-
- 【非常实用】三种巧妙的低成本电流检测电路!
- 摘要:概述用招就要用妙招,今天来教大家几个电流检测电路的巧妙技巧。要知道在电源等设备中通常需要做电流检测或反馈,电流检测通常用串联采样电阻在通过放大器放大电阻上的电压的方法,如果要提高检测精度这地方往往要用 ...
-
- 【干货】非常经典的22个开关电源设计问题!
- 摘要:非常经典的22个开关电源设计问题!问题一我们小功率用到最多的反激电源,为什么我们常常选择65K或者100K(这些频率段附近)作为开关频率?有哪些原因制约了?或者哪些情况下我们可以增大开关频率?或者减小开关频率 ...
-
- 差模电感与共模电感
- 摘要:概述电感器变压器典型应用电路开关电源电路EMI滤波典型电路差模噪声、共模噪声及差模电感器、共模电感器共模电感器设计开关电源产生的共模噪声频率范围从10kHz~50MHz甚至更高,为了对这些噪声有效的衰减,那么在这 ...
-
- 超级电容器均压电路
- 摘要:引言超级电容器的额定电压很低(不到3V),在应用中需要大量的串联。由于应用中常需要大电流充、放电,因此串联中的各个单体电容器上电压是否一致是至关重要的。影响超级电容器电压是否均分主要有:电容量、ESR、漏 ...
-
- 肖特基二极管和快恢复二极管的对比区别
- 摘要:肖特基二极管和快恢复二极管的对比区别快恢复二极管是指反向恢复时间很短的二极管(5us以下),工艺上多采用掺金措施,结构上有采用PN结型结构,有的采用改进的PIN结构。其正向压降高于普通二极管(1-2V),反向耐压 ...
-
- 降低铁硅铝磁环EMI的绕线技巧
- 摘要:降低铁硅铝磁环EMI的绕线技巧尽量减小电感上的杂散电容,拓宽电感的有效频率范围。电感上的杂散电容来自两个方面,一个是绕线之间的电容,另一个是绕线与磁芯之间的电容。匝间电容与线圈的绕法、匝数有关,绕线与磁 ...
-
- (连载68)开关变压器的有效导磁率
- 摘要:(连载68)开关变压器的有效导磁率(连载01)开关电源的基本工作原理(连载02)串联式开关电源输出电压滤波电路(连载03)串联式开关电源储能滤波电感的计算(连载04)串联式开关电源储能滤波电容的计算(2)(连载05)反转式串联 ...
-
- 开关电源内部主要损耗
- 摘要:开关电源内部主要损耗要提高开关电源的效率,就必须分辨和粗略估算各种损耗。开关电源内部的损耗大致可分为四个方面:开关损耗、导通损耗、附加损耗和电阻损耗。这些损耗通常会在有损元器件中同时出现,下面将分别讨 ...
-
- 一文搞懂MOSFET与IGBT的本质区别
- 摘要:MOSFET和IGBT内部结构不同,决定了其应用领域的不同.1,由于MOSFET的结构,通常它可以做到电流很大,可以到上KA,但是前提耐压能力没有IGBT强。2,IGBT可以做很大功率,电流和电压都可以,就是一点频率不是太高,目前IGBT硬开 ...

扫码打开小程序

扫码安装APP