
-
- 开关电源测量的经验总结
- 摘要:电子器件的电源测量通常情况是指开关电源的测量(当然还有线性电源)。讲述开关电源的资料非常多,本文讨论的内容为PWM开关电源,而且仅仅是作为测试经验的总结,为大家简述容易引起系统失效的一些因素。因此,在阅 ...
-
- Boost变换器家族的过去、现在和未来
- 摘要:内容目录1:Boost变换器家族过去的寂寞2:Boost变换器家族最近的崛起3:Boost变换器家族未来的前景特别推荐:牛人居然把功率MOS剖析成这样,很难得的资料!牛人再度剖析“二极管”,很难得的资料!一:Boost变换器家 ...
-
- 如何有效抑制开关电源纹波的产生
- 摘要:跟着SWITCH的开关,电感L中的电流也是在输出电流的有效值上下波动的。所以在输出端也会泛起一个与SWITCH同频率的纹波,一般所说的纹波就是指这个。它与输出电容的容量和ESR有关系。如何按捺开关电源纹波的产生,开关 ...
-
- 温度对通信开关电源性能和寿命的影响
- 摘要:通信开关电源的主要部件是高频开关整流器,它是伴随功率电子学理论和技术及功率电子器件的发展而逐渐发展成熟的。采用软开关技术的整流器,功耗变得更小,温度更低,体积和重量都有大幅度下降,整体质量和可靠性不断 ...
-
- 从充放电两方面讲解Boost电路的基本原理
- 摘要:本篇文章从充放电两个方面来对Boost电路的原理进行了讲解。并在最后补充了一些书本上没有的知识,整体属于较为新手向的文章,希望大家在阅读过本篇文章之后,能对Boost电路的基本原理有进一步了解。Boost电路是一种 ...
-
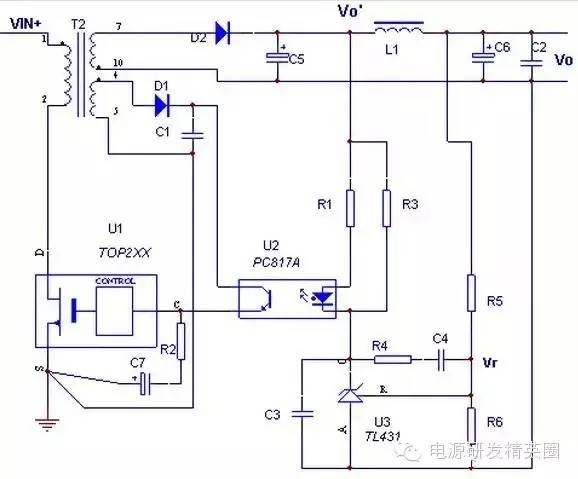
- 关于431的应用,尽在此文!
- 摘要:一、TL431 取样补偿当中的原件值计算TL431作为一种可控的精密稳压源,具有价格低、性能高的特点,因此被大量应用在各种电子电路当中。下文章将为大家介绍TL43取样补偿当中的原件值计算。以下面的电路图为例,其中R6 ...
-
- 包罗万象开关电源知识点全解析讲义.pdf
- 摘要:今天在电脑里面翻看以前收藏的电源资料的时候,翻出了篇很牛逼的包罗万象反激电源知识点全解析讲义.pdf总共28页是PDF的,不知道是哪位牛逼大师写的讲义,真的是包罗万象,什么都有,菜鸟工程师学会了这些做反激电源 ...
-
- 电源中电容的选取与充放电时间的计算
- 摘要:一、电容充放电时间计算1.L、C元件称为“惯性元件”,即电感中的电流、电容器两端的电压,都有一定的“电惯性”,不能突然变化。充放电时间,不光与L、C的容量有关,还与充/放电电路中的电阻R有关。“1UF电容它的充 ...
-
- 抑制功率二极管反向恢复几种方案的比较
- 摘要:引言高频功率二极管在电力电子装置中的应用极其广泛。但PN结功率二极管在由导通变为截止状态过程中,存在反向恢复现象。这会引起二极管损耗增大,电路效率降低以及EMI增加等问题。这一问题在大功率电源中更加突出。 ...
-
- 数字电源的6大优势详解
- 摘要:数字电源的6大优势详解目前在整个市场中数字电源技术所占的比例正在逐步增长,不过,随着越来越多的系统开发商采用这种技术,数字技术似乎正在成为电源系统设计的新趋势。模拟开关式电源已经使用了几十年。其设计为 ...
-
- 电源调试过程中的心得体会
- 摘要:原理方面,我做的是多路反激电源。输出级都另用LC滤波器了。之前只会计算LC的截止频率,觉得截止频率越低,在开关频率处的衰减越大,就认为是这个LC越大越好首先我是一个电源莱鸟,做电源时间不长,也是老出问题。并 ...
-
- 多图揭开“特种军用电源”的神秘面纱
- 摘要:军用电子设备,包括“特种军用电源”因其敏感性和特殊性,互联网为“特种军用电源”蒙上了一层神秘的面纱。这对于国防等意义重大,特别是面对当下紧张的国际局势,必须努力实现并为将来可能爆发的战争和其它可能的军 ...
-
- 电力电源常用的几个小问题!
- 摘要:引言如果说发电厂输出的是“干净”高质量的电源,但经过输配电,受天气、用户设备、人为因素损坏影响,电压过冲、跌落、中断、共模噪声等电源质量问题就相当突出。尤其在工业环境中,电源质量一般更差,不能忽视的是 ...
-
- 【电源拓展】中国缺少什么样的电子工程师
- 摘要:中国缺少什么样的电子工程师?中国缺少满嘴胡须的电子工程师;中国缺少坐轮椅的电子工程师;中国缺少在一个行业专注几十年的资深电子技术专家;中国缺少知识全面,做事精密细致的电子系统架构师。中国有多少工作很多年的 ...
-
- 开关电源之雷击浪涌大解剖
- 摘要:开关电源之雷击浪涌大解剖1雷击浪涌的起因1)雷击(主要模拟间接雷):例如,雷电击中户外线路,有大量电流流进外部线路或接地电阻,因而产生的干扰电压;又如,间接雷击(如云层间或云层内的雷击)在线路上感应出的 ...

扫码打开小程序

扫码安装APP