欢迎您,请 登录 或 注册

当前位置:首页 医疗器械维修 基础 电子 查看内容

Boost变换器家族的过去、现在和未来

2017-7-14 15:15 阅读: 2302 评论: 0 编辑: ygzx1
[导读]内容目录1:Boost变换器家族过去的寂寞2:Boost变换器家族最近的崛起3:Boost变换器家族未来的前景特别推荐:牛人居然把功率MOS剖析成这样,很难得的资料!牛人再度剖析“二极管”,很难得的资料!一:Boost变换器家 ...
内容目录 
1:Boost变换器家族过去的寂寞
2:Boost变换器家族最近的崛起
3:Boost变换器家族未来的前景
特别推荐:
牛人居然把功率MOS剖析成这样,很难得的资料!
牛人再度剖析“二极管”,很难得的资料!
一:Boost变换器家族过去的寂寞
1:2000年前的Boost变换器家族:
--- 在2000年之前是电力电子中研究最少的家族;
--- 只有始祖Boost变换器被业界公认为是AC-DC开关电源产品中前置级PFC最好的功率级拓扑,而被广泛应用;
--- 2000年之前的很长时间内,学术界不关心这个家族,很少有开发人员知道Boost变换器家族中还会有其它成员,
如隔离Boost变换器。
而与之相应的其它两支家族,即Buck变换器家族和Buckboost变换器家族在2000年前且被研究得非常多,有些成员在一定的时期内甚至被暴炒。
Buck变换器的家族:
Buckboost变换器的家族(共四小支):
2:2000年前的Boost变换器没有家族,显得非常寂寞。
3:2000年前的Boost变换器家族虽然寂寞,但其本身且非常有用,这要归功于类似于IEC1000-3-2这样的谐波标准。
电力电子产品虽然是节能产品,但对电网会带来严重的污染,主要表现在电流谐波大、输入功率因数低两大方面,为了处理电力电子产品的谐波污染和低功率因数,提出了相应的谐波标准,如对开关电源产品,当功率在75W以上时都要满足谐波标准,所以在20世纪80年代初,产生了功率因数校正(PFC)技术,并在这一标准的推动下,形成了Boost PFC这
一业界的PFC平台。
4:为什么选择Boost变换器作为PFC的功率级,而不选用其它的拓扑呢?
下面从Boost变换器的特征给出原因
(1) Boost变换器的稳态电压增益:
(2) Boost变换器的特征:
-- 输出电压高于输入电压;
-- 输入电流连续;
-- 输出电流断续;
-- 开关驱动不需隔离。
-- 输入电流连续可使输入EMI滤波器小;
-- 开关驱动不需隔离,可使控制简化;
-- 输出电压高于输入电压,会使后级DC-DC器件的电压应力较高;
-- 输出电流断续和动态问题,因还有后级DCDC,所以并不要紧。
5:用Boost变换器组成Boost PFC的例子
1:小功率时有:
--- 定占空比DCM Boost PFC,IC可采用UC3842~UC3845最常用的芯片;
--- CCM/DCM边界控制Boost PFC, IC可采用L6561、L6562等;
2:中大功率单相输入时有:
--- 平均电流跟随控制Boost PFC,IC可采用UC3854、UC3818等;
--- 电流箝位控制Boost PFC, IC可采用UC3842~UC3845等;
--- 。。。
3:三相大功率时有:
--- 单开关DCM三相Boost PFC, IC可采用UC3825、UC3525等;
--- 六开关Boost PFC,控制可采用DSP
--- 。。。
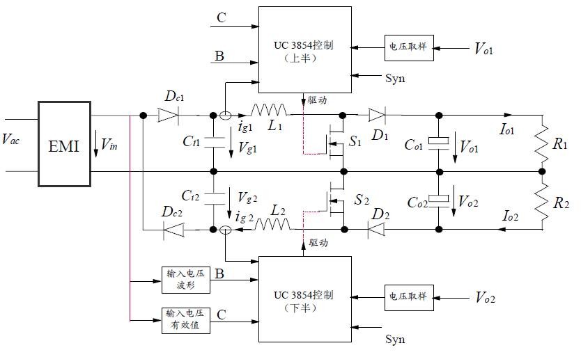
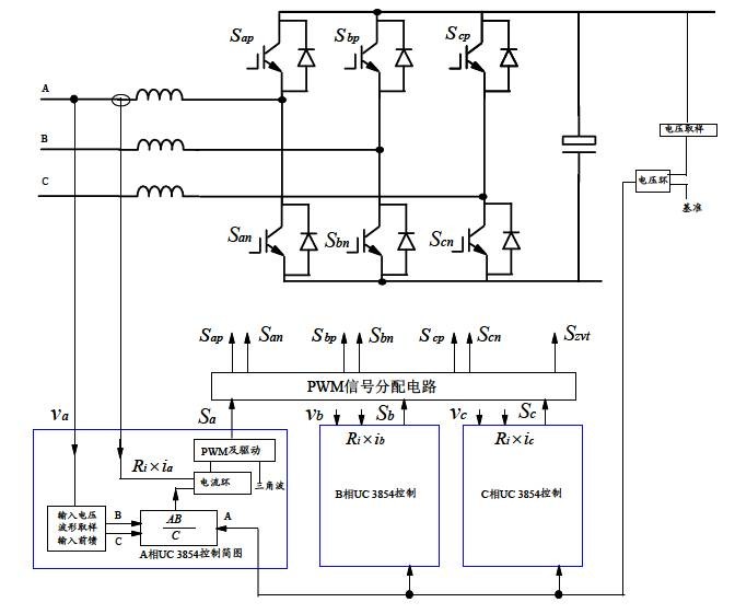
1:平均电流跟随控制的Boost PFC 结构框图
(1):是一种完全的PFC校正控制,通过一个乘法器和电压环实现输出的稳压,正弦的电流环基准,及输入的前馈;用快速的电流环实现输入电流的正弦和单位功率因数;
(2):BOOST PFC主功率级的工作模式应设计在连续工作模式,由于输入电压的宽范围,事实上它也有小范围的不连续工作模式;
(3):是一种定频控制;
(4):传导EMI较小;
(5):交流输入电流的失真很低;
(6):控制成本较高;
(7):BOOST二极管的反向恢复损耗较大。
目前,这种技术较多地用于中大功率的一次电源,小功率领域应用较少。
2:CCM/DCM边界控制的Boost PFC 结构框图
(1):是一种完全的PFC校正控制,通过一个乘法器和电压环实现输出的稳压,电流比较器的基准;
用电流比较器及滞后控制实现输入电流的正弦和单位功率因数;
(2):BOOST PFC主功率级的工作模式应设计在连续/断续工作模式,由于输入电压的宽范围,开关
频率的工作范围有限,事实上它也有小范围的不连续工作模式;
(3):是一种变频控制;
(4):传导EMI较大;
(5):交流输入电流的失真很低;
(6):控制成本较低;
(7):BOOST二极管无反向恢复问题。
目前,这种技术较多地用于中小功率的工业电源和计算机电源。
3:单相倍压Boost PFC 的结构框图
4:6n次谐波注入三相DCM单开关Boost PFC 的结构框图
5:三相六开关Boost PFC的模拟控制框图– Six Step PWM
6:2000年前的Boost 变换器家族非常寂寞,但要感谢IEC1000-3-2标准,使得Boost变换器一直是一个非常闪耀的明星,它在大部分的AC-DC开关电源中都要用,现在的Boost PFC已成为工业界不可动摇的平台,许多功率器件,如MOSFET和二极管也都是按Boost PFC的输出电压(400V)来选择其额定阻断电压(600V)的,许多后级的DC-DC也都是在这个Boost PFC平台的基础上,无奈地选择多管隔离Buck变换器的,所以当今的AC-DC开关电源,多数情况下可用下列框图表示,这个框图告诉我们AC-DC开关电源中的第一级为Boost PFC,第二级则为多管隔离Buck DC-DC变换器,前者与电网友好、后者与负载友好。
二:Boost变换器家族的崛起 
1:Boost变换器家族崛起的原因:
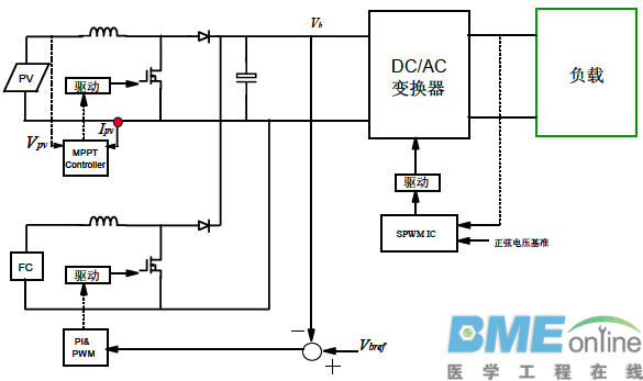
--- 新能源的利用,如燃料电池和太阳能电电池;
由于上述两种能源是可再生能源,目前正在被各国政府大力提倡,但要利用这些可再生能源,就要采用下列框图来实现DC-AC的变换。
上述框图如还采用传统的Boost来升压的话,就会存在下列问题:会因为占空比的极端之大,而使其效率很难优化,原因是高输出电压的要求使得基本Boost变换器中的MOSFET和二极管均需选择高压器件,而很低的输入电压又会使得Boost变换器输入电流的有效值和峰值非常大,这将导致通态电阻较大的高压MOSFET之通态损耗,及因二极管反向恢复引起的MOSFET之开通损耗和大电流峰值下的MOSFET之关断损耗均非常大,所以为了提高这种具有极端占空比要求的升压变换器的效率,希望能够将其的工作占空比控制在合理的范围内。如能找出Boost变换器的一系列隔离版本的话,则就可以对具有大升压比要求的DC-DC,通过设计变压器的变比,来得到最佳的工作占空比范围,以实现最高的变换效率。
2:现在的Boost变换器家族:
--- 现在已有许多大升压比的Boost变换器和隔离Boost变换器方面的研究;
--- 这些Boost变换器都有其始祖所类似的升压特性,有的是隔离的,有的是非隔离的;
--- 目前对隔离Boost变换器还没有非常系统的整理。
下面介绍一些隔离Boost变换器的拓扑,供大家参考。
3:传统的隔离Boost变换器:
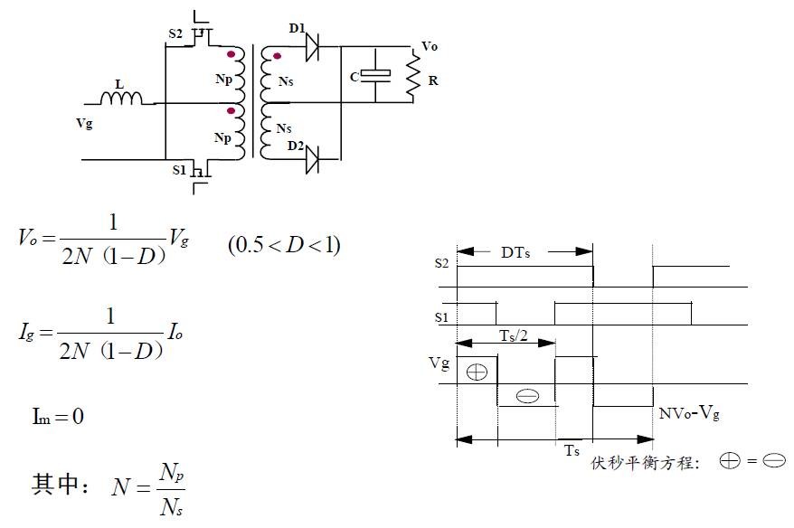
隔离Boost变换器#1电流型推挽变换器
隔离Boost变换器#2电流型全桥变换器
隔离Boost变换器#3
将三绕组去磁正激的输入/输出相互交换,有源开关和无源开关也相互交换后所得。
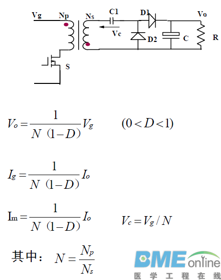
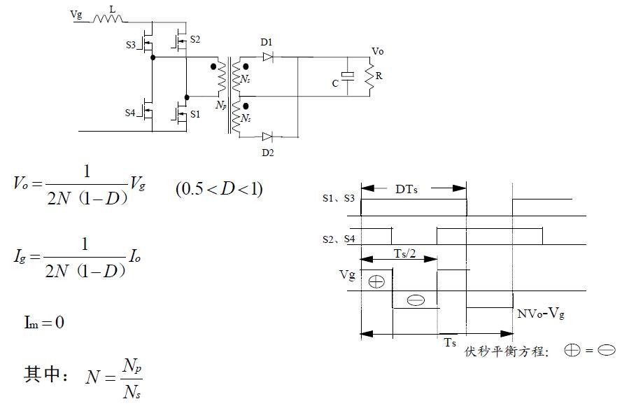
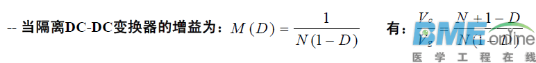
4:作者发展(1996年)的隔离Boost变换器:
隔离Boost变换器#1正激型
隔离Boost变换器#2反激型
隔离Boost变换器#3Cuk型(A)
隔离Boost变换器#4Cuk型(B)
5:最近文献中的隔离Boost变换器:
大升压比非隔离Boost变换器#1
--可用作低电压输入/高电压输出的功率变换器。
参考文献: High Boost Converter Using Voltage Multiplier ,Page 567-572
大升压比非隔离Boost变换器#2
--可用作低电压输入/高电压输出的功率变换器。
大升压比非隔离Boost变换器#3
隔离Boost变换器#4
--两个开关对称驱动;
--采用反激绕组进行启动;
--可用于FC电池或其它需要升压的场合.
参考文献: A Novel Converter System for Fuel Cell Distributed Energy Generation ,Page 1621-1627
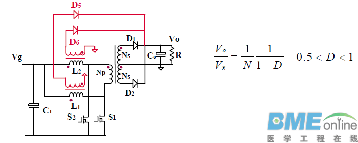
隔离Boost变换器#5
参考文献: A Current Fed Two-Inductor Boost Converter with Lossless Snubbing for PhotovoltacModule Integrated Converter Applications ,Page 2111-2117
一系列耦合电感Boost变换器
--与Tapped Inductor Boost具有相同的增益关系。
参考文献: A Single Switch Boost Converter with a High Conversion Ratio , Page 1581-1587APEC2005
6:隔离Boost变换器是最近文献中的热门拓扑,每年都有这方面的论文。这要归功于新能源的崛起。除了新能源外,在用蓄电池作为输入的DC-AC车载逆变器中也有需要,所以它会与Boost变换器在工业界的广泛应用一样,一些隔离Boost变换器也会被广泛地用于新能源中,这样一来,表明了Boost变换器家族已经崛起。
其它更多的隔离Boost变换器不再给出,请读者自行关注。
三:Boost变换器家族未来的前景 
1:新能源中的应用–太阳能变成电能:
A:PV供电的并网型两级发电系统
-当PV的最大功率增加时、Vb就会增加,控制的结果是使Iref增加,所以负载功率跟着增加,直到负载功率等于新的PV最大功率时为止,反之亦然。
--当输出电压增加时,Vb就会减小,控制的结果是使Iref减小,所以负载电流跟着减小,以保持新的负载功率还等于PV的最大功率,反之亦然。
B:PV供电的独立型两级发电系统--#1
--由于负载功率的变化,使得其控制非常复杂;
--详细的原理不再介绍。
B:PV供电的独立型两级发电系统--#2
--当负载功率始终大于PV的最大功率时,PV可以一直工作在MPP;
--详细的原理不再介绍。
2:车载电源中的应用:
--当汽车采用新能源时,这套方案照样可行。
3:通信设备电源的应用:
传统的电源方案:
3:通信设备电源的应用:
采用隔离Boost PFC:
4:Boost变换器家族(包括Boost变换器和各种隔离Boost变换器)将是未来电力电子产品中非常重要的一类拓扑,它的应用前景非常看好。除了传统的PFC离不开它,还有许多新的产品要它来实现。这里不再一一展开,请大家多多关注其动向。

最新评论

扫码打开小程序

扫码安装APP

返回顶部