欢迎您,请 登录 或 注册

当前位置:首页 医疗器械维修 基础 电子 查看内容

关于431的应用,尽在此文!

2017-7-14 15:15 阅读: 201 评论: 0 编辑: ygzx1
[导读]一、TL431 取样补偿当中的原件值计算TL431作为一种可控的精密稳压源,具有价格低、性能高的特点,因此被大量应用在各种电子电路当中。下文章将为大家介绍TL43取样补偿当中的原件值计算。以下面的电路图为例,其中R6 ...
一、TL431 取样补偿当中的原件值计算 
TL431作为一种可控的精密稳压源,具有价格低、性能高的特点,因此被大量应用在各种电子电路当中。下文章将为大家介绍TL43取样补偿当中的原件值计算。
以下面的电路图为例,其中R6的数值并不是随便决定的。R6的参数主要取决于两个因素:第一个是TL431参考输入端的电流,一般此电流为2uA左右,为了避免此端电流影响分压比,以及避免噪音的影响,一般取流过电阻R6的电流为参考段电流的100倍以上,所以此电阻要小于2.5V/200uA=12.5K。第二个是待机功耗的要求,如有此要求,在满足<12.5K的情况下尽量取大值。
熟悉电源设计的各位一定都知道,TL431需要1mA的工作电流,这就意味着当R1的电流接近于零时,也要保证TL431有1mA,所以R3≤1.2V/1mA=1.2K即可。另一方面也是出于功耗方面的考虑。
所以对电路的设计而言,R1的取值非常重要,它必须确保TOP控制端能够得到足够的电流。假设用PC817A,其CTR=1.6-0.8,取低限0.8,要求流过光二极管的最大电流为6/0.8=7.5mA,所以R1的值≤(15-2.5-1.2)/7.5=1.5K,光二极管能承受的最大电流在50mA左右,TL431为100mA,所以取流过R1的最大电流为50mA,R1>(15-2.5-1.3)/50=226欧姆。
在上图当中,我们可以看到R5 与C4 形成了在原点当中的极点,被用来对低频增益进行提升,来压制低频(100Hz)纹波和提高输出调整率,即静态误差。R4C4 形成一个零点,来提升相位,要放在带宽频率的前面来增加相位裕度,具体位置要看其余功率部分再设计带宽处的相位是多少,R4C4 的频率越低,其提升的相位越高,当然最大只有90 度,但其频率很低时低频增益也会减低,一般放在带宽的1/5 处,约提升相位78 度。
至此,就是TL431 的取样补偿中原件值的完整计算方法。不仅如此,这种方法适用于任何初级的IC,有兴趣的朋友们可自行替换成另一型号的IC 来进行计算。
二、开关电源中TL431 的运行原理及典型应用
在早期的开关电源当中,组成取样的工作主要由三极管和二极管来完成。但是由于它们在参数上差别比较大,会为调试造成一定的阻碍。现如今,随着技术的进步,开关电源逐渐放弃了老旧的三极管和二极管,转而采用三端精密稳压源来进行取样和误差检测。而三端精密稳压源当中的经典,就非TL431 莫属了。
在三端精密稳压器内部有温度补偿的高精度并联放大器,其内部基准电压精度非常高,所有产品的典型值均为2.495V,而其误差电压范围允许为2.44~2.55V,允许工作温度范围用尾缀字母表示,C 为-10~85 摄氏度,I 为-40~85 摄氏度,M 为-55~125 摄氏度。所以,无论是精度还是稳定度均非普通稳压二极管所能达到的。
在使用TL431 进行设计时,我们要注意,为了让TL431 内部的放大器处于线性区,要让Uka=Uref。Ika 大于1mA,内部放大器的电压小于37V,其最大功耗为500mW~1W。一般开关电源中的误差放大器,功耗是不可能达到500mW 的。TL431 的用法很多,如果将R 端与K 端连接,即等效一只2.5V/100mA 的高精度稳压二极管。另外,TL431 还可以组成2.5V~36V 的可调并联稳压电源。由TL431 组成的取样电路,由于其内部比较器具有极高的增益,在使放大器动作时,取样电路仅需输入4 微安以下的电流即可,因此对取样分压器的影响极小。
TL431 在开关电源当中取样和误差放大的典型应用电路图如上图所示。开关电源输出电压Uo 由R1、R2 分压,正常时得到2.5V 的取样电压,送到TL431 的控制端R。因为R 端电流极小,可以忽略,因而R1、R2 的取值可以按输出电源Uo 与2.5V 之比选取,即Uo=2.5*(1+R1/R2)。当Uo 上升时,R 端电压升高,Ika 增大,光耦合器发光二极管电流也增大,通过光耦合器次级控制开关脉冲的脉宽减小,输出电压降低,起到了稳定输出电压的作用。
TL431 和光电耦合器的工作电压为Ui,一般取自开关电源5~12V 稳压电源,R3 则限制TL431 的电流Ika,使光电耦合器工作在线性区内。由于TL431 的比较器和放大器增益都较高,使用中常在K-R 极之间接入RC 电路,以防止寄生振荡。
在我们想要对TL431 的电路进行检测时,使用传统的电阻法是无法准确判断出好坏的。因为三端精密稳压器为集成电路,等效电路只是示意其内部功能,实际内部电路较为复杂。当开关电源出现失控或无输出电压故障时,如果怀疑取样误差放大器发生故障,可根据上图中的电路检测TL431。Ui 选择小于35V 的直流电压,R1 将电路短路电流限制在100mA 以内,R2、R3 为控制极供电调整,选择R3/R2+R3 大于或等于2.5。当调整R3 时,Uo 能在2.5V~Ui之间均匀变化,则判断三端精密稳压器TL431 完全正常。
上文主要对TL431 在开关电源当中的应用和电路运行原理进行了介绍,并对典型电路进行了分析,并给出了TL431 电路的检测方法。希望大家通过这篇文章能够进一步了解TL431 在开关电源当中的使用。
三、短小精悍精密稳压源TL431 应用方式介绍 
TL431 是在电子电力设计当中较经典的一种可控精密稳压源,它能够在很多场合当中起到代替稳压二极管的作用,在开关电源、运放电路、可调压电源当中都有广泛的应用,下文章主要对TL431 的的应用进行简洁的介绍。TL431 精密可调基准电源有如下特点:稳压值从2.5~36V 连续可调;参考电压原误差+-1.0%,低动态输出电阻,典型值为0.22 欧姆输出电流1.0~100 毫安;全温度范围内温度特性平坦,典型值为50ppm;低输出电压噪声。
典型应用电路如下:
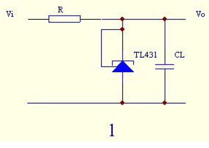
1:精密基准电压源(附图1)该电路具有良好的温度稳定性及较大的输出电流.但在连接容性负载时,应特别注意CL 的取值,以免自激.
2: 可调稳压电源(附图2)Vo 可在2.5~36V 之间调节.V0=Vref(1+R1/R2)(Vref=2.5v),由于承受电压与(Vi -Vo)有关,因此压差很大时,R 的功耗随之增加.使用时注意.
3:过电压保护电路(附图3)当Vi 超过一定电压时,TL431 触发,使晶闸管导通,产生瞬间大电流,将保险丝熔断,从而保护后极电路.V 保护点=(1+R1/R2)Vref。
4:恒流源电路(附图4----拉电流负载)(附图5---灌电流负载)恒流值与Vref 和外加电阻有关,功率晶体管选用时要考虑余量.该恒流源如与稳压线路配接,可做电流限制器用.
5:比较器(附图6)它是巧妙的运用了Vref=2.5v 这个临界电压.当ViVref 时,Vo=2V 由于TL431 内阻小,因而输入输出波形跟踪良好.
6:电压监视器(附图7)利用TL431 的转移特性,组成实用电压监视器.当电压处于上下限电压之间,LED 电量,上下限电压分别为(1+R1/R2)Vref 和(1+R3/R4)Vref
作为一种并联的稳压集成电路,TL431 在性能和价格上都有着很大的优势,充分理解并学习TL431 的应用,有助于我们更好的使用TL431,从而得设计出更加高效并且简便的电路。
四、高手支招PC817 与TL431 的配合电路探讨 
TL431 是一种精密稳压源,而PC817 是一种光电耦合器件。在开关电源当中,对稳压反馈电路的设计通常会使用TL431 和PC817 来配合进行。在反激电源设计当中,反馈电路常常使用它们来作为参考。所以这两者的配合总是工程师们津津乐道的话题,本篇文章来自于论坛技术达人,借助TOPSwicth 的典型应用,来说明TL431 和PC817 的配合问题。
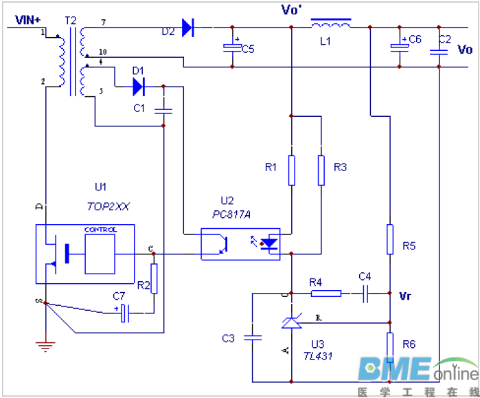
首先,先来看一下基于TOPSwicth 的,TL431 和PC817 配合使用电路图。
图1 TL431 和PC817 配合使用电路图
接下来,以图1 为参考,将对电路图当中的各项参数进行分析和讲解。想要弄明白两者之间的关系,就首先要确定图1 中TL431 部分里,R1、R3、R5、R6 这四项参数的数值。设输出电压为Vo,辅助绕组整流输出电压为12V。该电路利用输出电压与TL431 构成的基准电压比较,通过光电耦合器PC817 的电流变化去控制TOP 管的C 极,从而改变PWM 宽度,达到稳定输出电压的目的。因为被控对象是TOP 管,因此首先要搞清TOP 管的控制特性。从TOPSwicth 的技术手册可知,流入控制脚C 的电流Ic 与占空比D 成反比关系,如图2 所示。
Ic 的电流应在2-6mA 之间,PWM 会线性变化,因此PC817 三极管的电流Ice 也应在这个范围变化。而Ice 是受二极管电流If 控制的,通过PC817 的Vce 与If 的关系曲线(如图3 所示),可以正确确定PC817 二极管正向电流If。从图3 可以看出,当PC817 二极管正向电流If 在3mA 左右时,三极管的集射电流Ice 在4mA 左右变化,而且集射电压Vce 在很宽的范围内线性变化,符合TOP 管的控制要求。
因此可以确定选PC817 二极管正向电流If 为3mA。再看TL431 的要求,从TL431 的技术参数可知,Vka 在2.5V-37V 变化时,Ika 可以在1mA 到100mA 内很大范围的变化,一般选20mA 即可,既可以稳定工作,又能提供一部分死负载。不过对于TOP 器件因为死负载很小,只选3-5mA 左右就可以了。
上面的几个关系很重要,有它们的铺垫,文章开头我们提到的那几个电阻数值就比较容易确定了。根据TL431 的性能,R5、R6、Vo、Vr 有固定的关系:Vo=(1+ R5/R6) Vr
在式中,Vo 为输出电压、Vr 为参考电压、Vr=2.50V,先取R6 一个值,例如R6=10k,根据Vo 的值就可以算出R5 了。
再来确定R1 和R3。由前所述,PC817 的If 取3mA,先取R1 的值为470Ω,则其压降为Vr1=If* R1,由PC817 技术手册知,其二极管的正向压降Vf 典型值为1.2V,则可以确定R3 上的压降Vr3=Vr1+Vf,又知流过R3 的电流Ir3=Ika-If,因此R3 的值可以计算出来:R3=Vr3/Ir3= (Vr1+Vf)/( Ika-If)
根据以上计算可以知TL431 的阴极电压值Vka,Vka=Vo’-Vr3,式中Vo’取值比Vo 大0.1-0.2V 即可,举一个例子,Vo=15V,取R6=10k。R5=(Vo/Vr-1)R6=(12/2.5-1)*10=50K;取R1=470Ω,If=3mA、Vr1=If* R1=0.003*470=1.41V、Vr3=Vr1+Vf=1.41+1.2=2.61V。
取Ika=20mA、Ir3=Ika-If=20-3=17、R3= Vr3/ Ir3=2.61/17=153Ω。
TL431 的阴极电压值Vka、Vka=Vo’-Vr3=15.2-2.61=12.59V。
结果:R1=470Ω、R3=150Ω、R5=10KΩ、R6=50K。
这样就顺利的求出了几个关键电阻的阻值。但是可能有些朋友可能并没有完全看懂,下面就附上技术高手的更详细补充。
关于R6 的数值,这个参数的阻值并不是随意决定的。要考虑两个因素,第一、TL431参考输入端的电流。一般此电流为2uA 左右,为了避免此端电流影响分压比和避免噪音的影响,一般取流过电阻R6 的电流为参考段电流的100 倍以上,所以此电阻要小于2.5V/200uA=12.5K。第二、待机功耗的要求。如有此要求,在满足小于12.5K 的情况下尽量取大值。
TL431 要求有1mA 的工作电流,也就是R1 的电流接近于零时,也要保证TL431 有1mA,所以R3≤1.2V/1mA=1.2K 即可。除此以外也是功耗方面的考虑。R1 的取值要保证TOP 控制端取得所需要的电流,假设用PC817A,其CTR=0.8-1.6,取低限0.8,要求流过光二极管的最大电流为6/0.8=7.5mA,所以R1 的值≤(15-2.5-1.2)/7.5=1.5K,光二极管能承受的最大电流在50mA 左右,TL431 为100mA,所以我们取流过R1 的最大电流为50mA,R1>(15-2.5-1.3)/50=226 欧姆。
为了提升低频上的增益以及压制低频波纹,就需要R5C4 制造一个原点上的极点。也就是静态误差,R4C4 形成一个零点,来提升相位,要放在带宽频率的前面来增加相位裕度,具体位置要看其余功率部分在设计带宽处的相位是多少,R4C4 的频率越低,其提升的相位越高,当然最大只有90 度,但其频率很低时低频增益也会减低,一般放在带宽的1/5 处,约提升相位78 度。
至此,从文章开头的TL431 与PC817 的配合,到刚才提到的,关于TL431 取样补偿部分除补偿网络外,其他元件值的计算方法,到这里就全部为大家介绍完毕。希望各位在阅读过本篇文章后能够对TL431 和PC817 之间的配合有进一步的了解。

最新评论

扫码打开小程序

扫码安装APP

返回顶部