
-
- 这些三极管开关电路改良措施经常用到
- 摘要:一 LED基本分类与应用在今天的文章中,我们将会为大家分享一些比较经常用到的开关电路改良措施,希望能够对各位工程师的工作有所帮助。三极管开关电路作为一种被广泛应用在开关电路模式,其本身具有设计简单、工作稳 ...
-
- 一步步解析无源PFC
- 摘要:1. 引言功率因数校正(英文缩写是PFC)是目前比较流行的一个专业术语。PFC是在20世纪80年代发展起来的一项新技术,其背景源于离线开关电源的迅速发展和荧光灯交流电子镇流器的广泛应用。PFC电路的作用不仅仅是提高线路 ...
-
- 高频变压器磁芯形状--对开关电源工作的影响
- 摘要:1 摘要高频变压器是变换交流电压、电流和阻抗的器件,当初级线圈中通有交流电流时,铁芯(或磁芯)中便产生交流磁通,使次级线圈中感应出电压(或电流)。变压器由铁芯(或磁芯)和线圈组成,线圈有两个或两个以上的 ...
-
- 利用“软启动电路”消除开关电源浪涌电流
- 摘要:引言在各种过去和现在常用的电源中,开关电源是很普及的,一般可以满足任何设计要求。这种电源很经济,但在设计中也存在一些问题。这就是很多开关电源(特别是大功率开关电源),都存在一个固有的缺点:在加电瞬间要汲 ...
-
- 自恢复保险丝选型指南和动作原理
- 摘要:自恢复保险丝选型指南1、 列出设备线路上的平均工作电流(I)和最大的工作电压(V)2、 列出工作环境温度正常值及范围,按折减率计算正常电流Ih (详见环境温度与电流值的折减率表)Ih =平均工作电流(I) ÷ 环境温度与电流 ...
-
- 开关电源中高频磁性元件设计常见错误概念辨析
- 摘要:引言开关电源中高频磁性元件的设计对于电路的正常工作和各项性能指标的实现非常关键。加之高频磁性元件设计包括很多细节知识点,而这些细节内容很难被一本或几本所谓的“设计大全”一一罗列清楚。为了优化设计高频磁 ...
-
- 温故而知新--完算自激RCC拓扑!
- 摘要:1. 引言自激式反激变换器,通常称为RCC 电路(ringing choke converter),出现在稳压电源IC 之前,可实现最简单的开关稳压器。基于RCC 方式的开关稳压器不需要外部时钟,通过变压器和开关晶体管就可实现振荡功能, ...
-
- 军用开关电源可靠性设计研究
- 摘要:摘要对影响军用 PWM 型开关稳压电源可靠性的因素作出较为详细的分析比较,并从工程实际出发提出一些提高开关电源可靠性的建议。电子产品,特别是军用稳压电源的设计是一个系统工程,不但要考虑电源本身参数设计,还 ...
-
- 开关电源功之--率因素校正(PFC)
- 摘要:什么是功率因数补偿,什么是功率因数校正:功率因数补偿:在上世纪五十年代,已经针对具有感性负载的交流用电器具的电压和电流不同相(图1)从而引起的供电效率低下提出了改进方法(由于感性负载的电流滞后所加电压 ...
-
- 【新手福利】开关电源常见四大故障及检修方法
- 摘要:开关电源是各种电子设备必不可缺的组成部分,其性能优劣直接关系到电子设备的技术指标及能否安全可靠地工作。由于开关电源内部关键元器件工作在高频开关状态,功耗小,转化率高,且体积和重量只有线性电源的20%30%, ...
-
- 升压电路节点的振铃最小化
- 摘要:图一 的电路图显示了升压转换器的关键环路,该环路由寄生电感和电容构成,分别标识为 LPAR 和 CPAR 参考指定器。在两个开关和电感器件的开关转换器相交处的节点被称作开关节点。在开关节点上,寄生电感和电容交互作 ...
-
- 浅析影响DC-DC转换器效率的主要因素
- 摘要:本文详细介绍了开关电源(SMPS)中各个元器件损耗的计算和预测技术,并讨论了提高开关调节器效率的相关技术和特点,以选择最合适的芯片来达到高效指标。本文介绍了影响开关电源效率的基本因素,可以以此作为新设计的准 ...
-
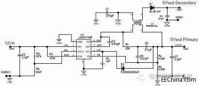
- 为Fly-Buck转换器选择正确的匝数比
- 摘要:Fly-Buck 是实现简单隔离式偏置电压的便捷之选,但在考虑高占空比运行时需要谨慎。有时候,您会遇到需要从宽泛输入电源获得简单、低功耗隔离式输出电压的情况。这时,稳压可能并不重要,重要的是成本和电路板空间。 ...
-
- 大容量开关电源的设计
- 摘要:1 引 言在通讯、电力领域,要求的直流电源系统输出的电流电压各不相同。对于大容量电源系统,往往采用多个同一电压等级的小容量电源模块并联的方法来实现,但如果并联的电源模块太多,就不利于均流和可靠性,因此用 ...
-
- 典型开关MOS电流波形的精细剖析
- 摘要:反激开关MOSFET 源极流出的电流(Is)波形的转折点的分析。很多工程师在电源开发调试过程中,测的的波形的一些关键点不是很清楚,下面针对反激电源实测波形来分析一下。问题一,一反激电源实测Ids电流时前端有一个尖 ...

扫码打开小程序

扫码安装APP