欢迎您,请 登录 或 注册

当前位置:首页 医疗器械维修 基础 电子 查看内容

【下载】LM358的几十个经典电路图

2017-7-14 21:58 阅读: 7947 评论: 0 编辑: ygzx1
[导读]LM358的几十个经典电路图LM358内部包括有2个独立的、高增益、内部频率补偿的双运算放大器, 适合于电源电压范围很宽的单电源使用,也适用于双电源工作模式,在推荐的工作条件下,电源电流与电源电压无关。它的使用范 ...
LM358的几十个经典电路图
LM358内部包括有2个独立的、高增益、内部频率补偿的双运算放大器, 适合于电源电压范围很宽的单电源使用,也适用于双电源工作模式,在推荐的工作条件下,电源电流与电源电压无关。它的使用范围包括传感放大器、直流增益模组,音频放大器、工业控制、DC增益部件和其他所有可用单电源供电的使用运算放大器的场合。
LM358的封装形式有塑封8引线双列直插式和贴片式。
获取本文原版文档LM358的几十个经典电路图.pdf方法如下:
关注本公众号回复"358"免费获取
特性(Features):
*内部频率补偿。
*直流电压增益高(约100dB) 。
*单位增益频带宽(约1MHz) 。
*电源电压范围宽:单电源(330V);双电源(±1.5一±15V) 。
*低功耗电流,适合于电池供电。
*低输入偏流。
*低输入失调电压和失调电流。
*共模输入电压范围宽,包括接地。
*差模输入电压范围宽,等于电源电压范围。
*输出电压摆幅大(0至Vcc-1.5V) 。
参数
输入偏置电流45 nA
输入失调电流50 nA
输入失调电压2.9mV
输入共模电压最大值VCC~1.5 V
共模抑制比80dB
电源抑制比100dB
图1 DIP塑封引脚图引脚功能
图2 圆形金属壳封装管脚图
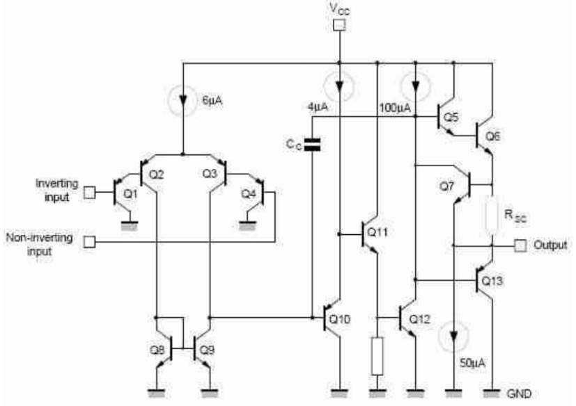
图3 内部电路原理图
图4 直流耦合低通RC有源滤波器
图5 LED驱动器
图6 TTL驱动电路
图7 RC有源带通滤波器
图8 Squarewave振荡器
图9 滞后比较器
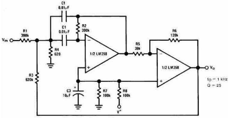
图10 带通有源滤波器
图11 灯驱动程序
图12 电流监视器
图13 低漂移峰值检测器
图14 电压跟随器
图15 功率放大器外围电路
图16 电压控制振荡器VCO
图17 固定电流源
图18 脉冲发生器
图19 交流耦合反相放大器
图20 交流耦合非反相放大器
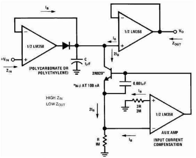
图21 可调增益仪表放大器
图22 直流放大器
图23脉冲发生器
图24 桥式电流放大器
图25 引用差分输入信号
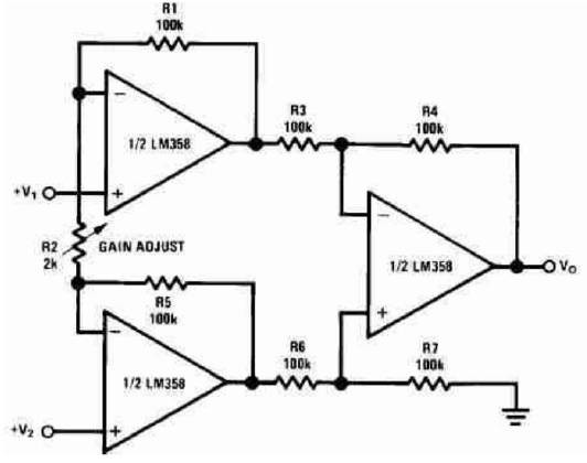
图26 直流差动放大器

最新评论

扫码打开小程序

扫码安装APP

返回顶部