欢迎您,请 登录 或 注册

当前位置:首页 医疗器械维修 基础 电子 查看内容

磁放大器的典型应用电路

2017-7-14 21:33 阅读: 1955 评论: 0 编辑: ygzx1
[导读]磁放大器的典型应用电路开关电源通过磁放大器能够得到精确的控制,一次可以提高其稳定性.磁放大器磁芯可以用薄膜合金,铁氧体或非晶,纳米晶(又称超微晶)材料制作.非晶、纳米晶软磁材料因具有高磁导率,高矩形比和理想的 ...
磁放大器的典型应用电路 
开关电源通过磁放大器能够得到精确的控制,一次可以提高其稳定性.磁放大器磁芯可以用薄膜合金,铁氧体或非晶,纳米晶(又称超微晶)材料制作.非晶、纳米晶软磁材料因具有高磁导率,高矩形比和理想的高温稳定性,将其应用于磁放大器中,能提供无与伦比的输出调节精确性,并能取得更高的工作效率,因而倍受青睐.非晶、纳米晶磁芯除上述特点外还具备以下优点:
1)饱和磁导率低; 
2)矫顽力低; 
3)复原电流小; 
4)磁芯损耗少; 
磁放大输出稳压器没有采用晶闸管或半导体功率开关管等调压器件,而是在整流管输出端串联了一个可饱和扼流圈(如图1所示),所以它的损耗小. 
由图1可知,磁放大稳压器的关键是可控饱和电感Lsr和复位电路.可控饱和电感是由具有矩形BH回线的磁芯及其上的绕组组成,该绕组兼起工作绕组和控制绕组的作用.复位(RESET)是指磁通到达饱和后的去磁过程,使磁通或磁密回到起始的工作点,称为磁通复位.由于磁放大稳压器所用的磁芯材料的特点(良好的矩形BH回线及高的磁导率),使得磁芯未饱和时的可控饱和电感对输入脉冲呈现高阻抗,相当于开路,磁芯饱和时可控饱和电感的阻抗接近于0,相当于短路. 
目前开关电源工作频率已提到几百kHz以上,磁放大器在开关电源中的广泛应用对软磁材料提出了更高的要求.在如此高的频率下,坡莫合金由于电阻率太低(约60μΩ·cm)导致涡流损耗太大,造成温升高,效率降低,采用超薄带和极薄带虽能有所改善,但成本将大幅度上升;铁氧体具有很高的电阻率(大于105μΩ·cm),但其Bs过低,居里点也太低.由于工作环境恶劣,对材料的应力敏感性、热稳定性等都有严格要求,上述材料是很难满足要求的. 
非晶合金的出现大大丰富了软磁材料.其中的钴基非晶合金具有中等的饱和磁感应强度,超微合金具有较高的饱和磁感应强度,它们都具有极低的饱和磁致伸缩系数和磁晶各向异性.钴基非晶和超微晶在保持高方形比的同时可以具有很低的高频损耗,用于高频磁放大器中,可大大提高电源效率,大幅度减小重量、体积,是理想的高频磁放大器铁芯材料. 
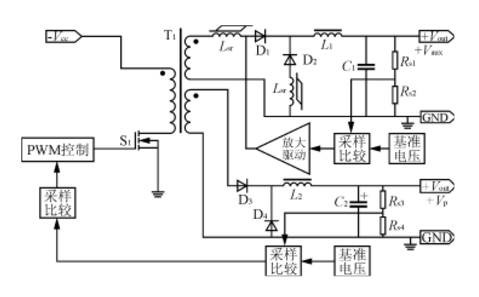
高频磁放大输出稳压器典型应用电路
图2所示的多路输出电源,其主路为闭环反馈PWM控制方式,辅路为磁放大式稳压电源.由于辅路磁放大输入电压波形受控于变压器主、辅绕组比,以及主路的工作状态(主路输出电压的高低和主路负载的高低等),所以辅路的交叉负载调整率仍然不能够达到理想的状态. 
图3所示是一种完全利用磁放大器稳压技术设计的多路输出稳压电源.此电源前级为双变压器自激功率变换电路,后级多路输出均为磁放大器稳压电路.并且各路之间无关,前后级之间无反馈,无脉宽调制器(PWM). 
此电路的优点如下: 
1)电路结构简单,使用元器件数量少,除了两只功率管以外,其它元器件均是永久性或半永久性的,可靠性极高,制作也很方便; 
2)电路中没有隔离反馈放大器,因此调整极其容易,而且一旦调整好后就无须维护,前级变换功率取决于后级总输出功率; 
3)各路的输出特性相互独立,独自调整稳压,无主、辅路之分,所以,各输出电路的负载调整率的交叉负载调整率都非常理想,小于0.5%;
4)磁放大器在功率开通瞬间,处于“开路”状态,功率管在此刻的导通电流趋近于零,因而,损耗减到了最低限度,这有利于变换器的高频化和高效率; 
5)由于前级功率变换器为不调宽的纯正方波,以及后级接了磁放大器,这样可以大幅度地降低输出纹波的峰-峰值,普通PWM型电源的输出纹波大约为输出电压标称值的1%左右,而采取带磁放大器的整流电路,纹波的峰-峰值可比较容易地降低到0.1%左右. 
上述磁放大型稳压电源的综合电特性都是其它PWM隔离负反馈多路电源所无法比似的.尤其对多路电源实际应用来讲,可以对电源内部特性和电子系统的负载特性不予考虑,拿来就能使用,用上就无问题.但是,现代磁放大型稳压电源还存在如下一些问题,有待解决. 
1)电路形式需进一步完善(尤其是电源前级功率变换电路),应加入过、欠压保护,过流、短路保护,电源使能端. 
2)进一步提高工作频率,以便减小体积. 3)进一步提高效率,减小磁损. 

最新评论

扫码打开小程序

扫码安装APP

返回顶部