欢迎您,请 登录 或 注册

当前位置:首页 医疗器械维修 基础 电子 查看内容

【全程波形】图解MOSFET驱动电路—直驱、隔离驱动、电容耦合驱动、双管正激驱动、桥式 ...

2017-7-14 21:32 阅读: 3882 评论: 0 编辑: ygzx1
[导读]1.MOSFET的开关过程MOSFET的开通过程MOSFET的关断过程2.栅极驱动电路的类型直接耦合型脉冲变压器耦合型电容耦合型用于双管正激的驱动电路用于桥式变换器的驱动电路直接耦合型驱动电路脉冲变压器耦合型驱动电路电容耦 ...
1.MOSFET的开关过程
MOSFET的开通过程
MOSFET的关断过程
2.栅极驱动电路的类型
直接耦合型
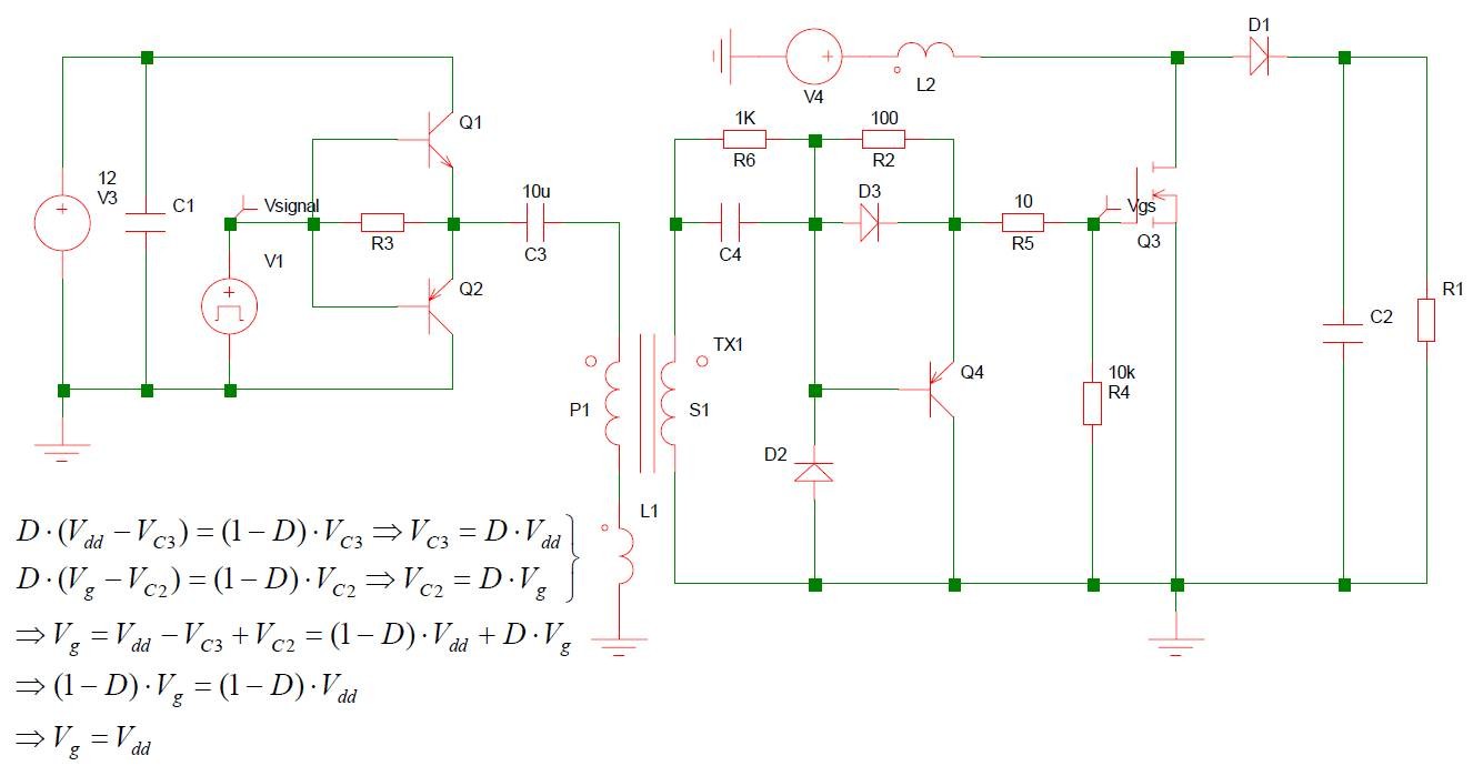
脉冲变压器耦合型
电容耦合型
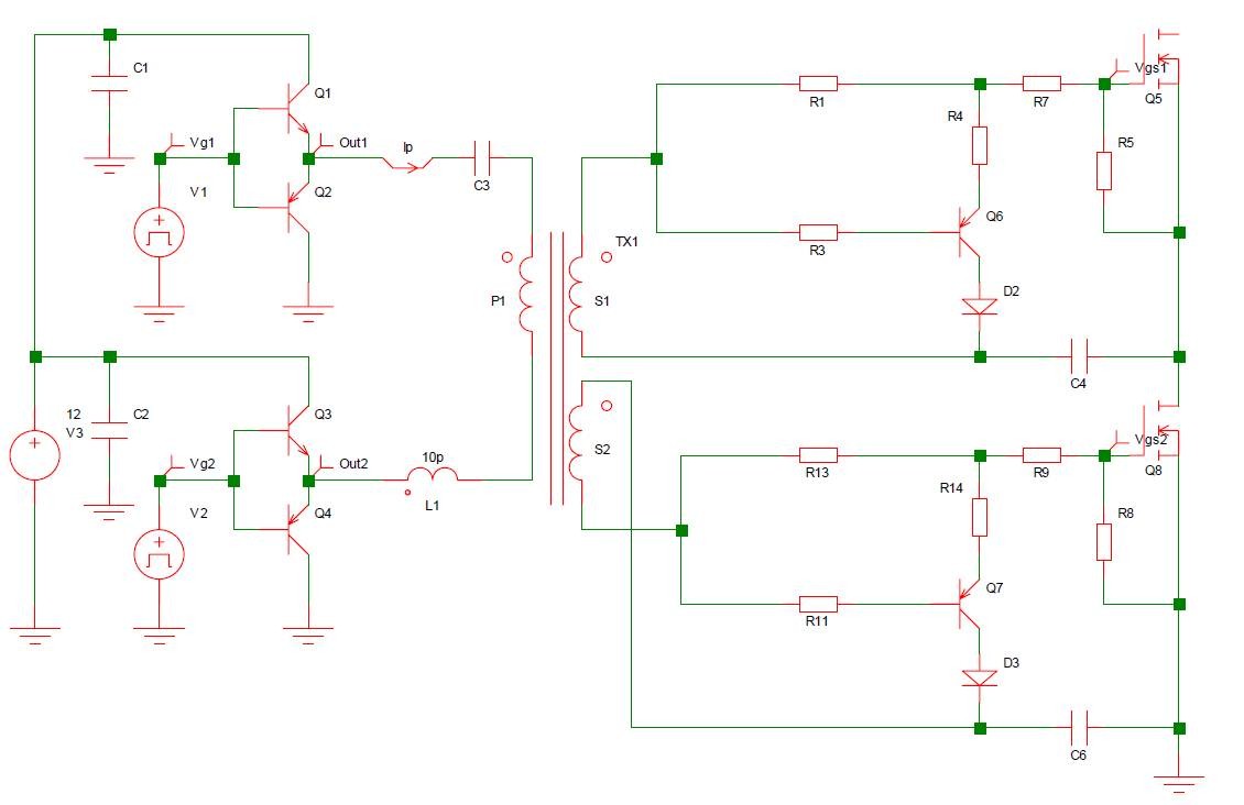
用于双管正激的驱动电路
用于桥式变换器的驱动电路
直接耦合型驱动电路
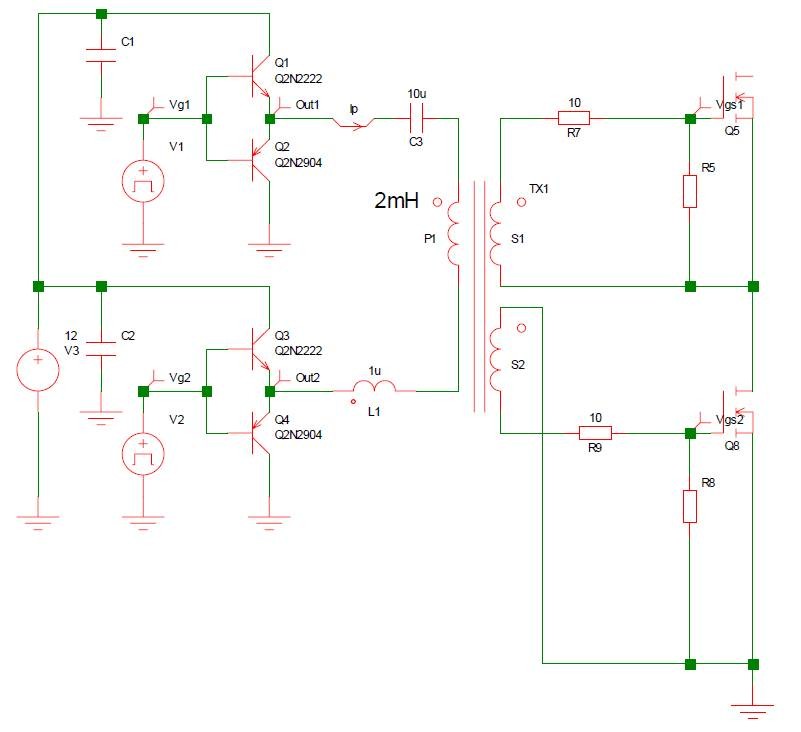
脉冲变压器耦合型驱动电路
电容耦合型驱动电路
电容耦合型驱动电路–改进型I
电容耦合型驱动电路–改进型II
用于双管正激的驱动电路
用于桥式变换器的驱动电路
3.驱动电路设计中的实际问题
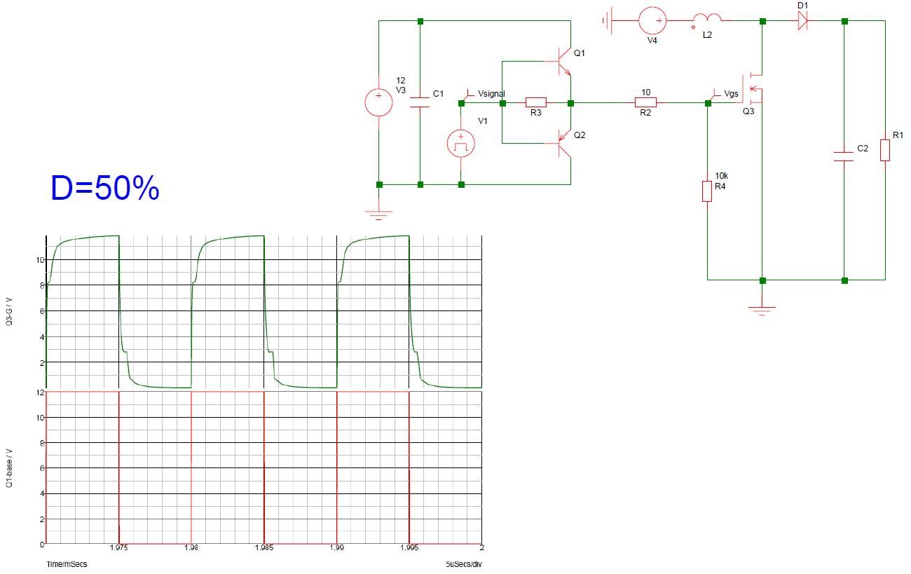
电容耦合型驱动电路中的振荡
桥式变换器中的驱动电路
电容耦合型驱动电路中的振荡
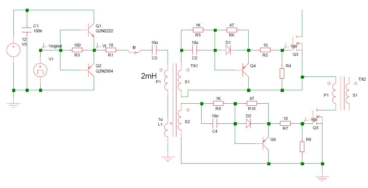
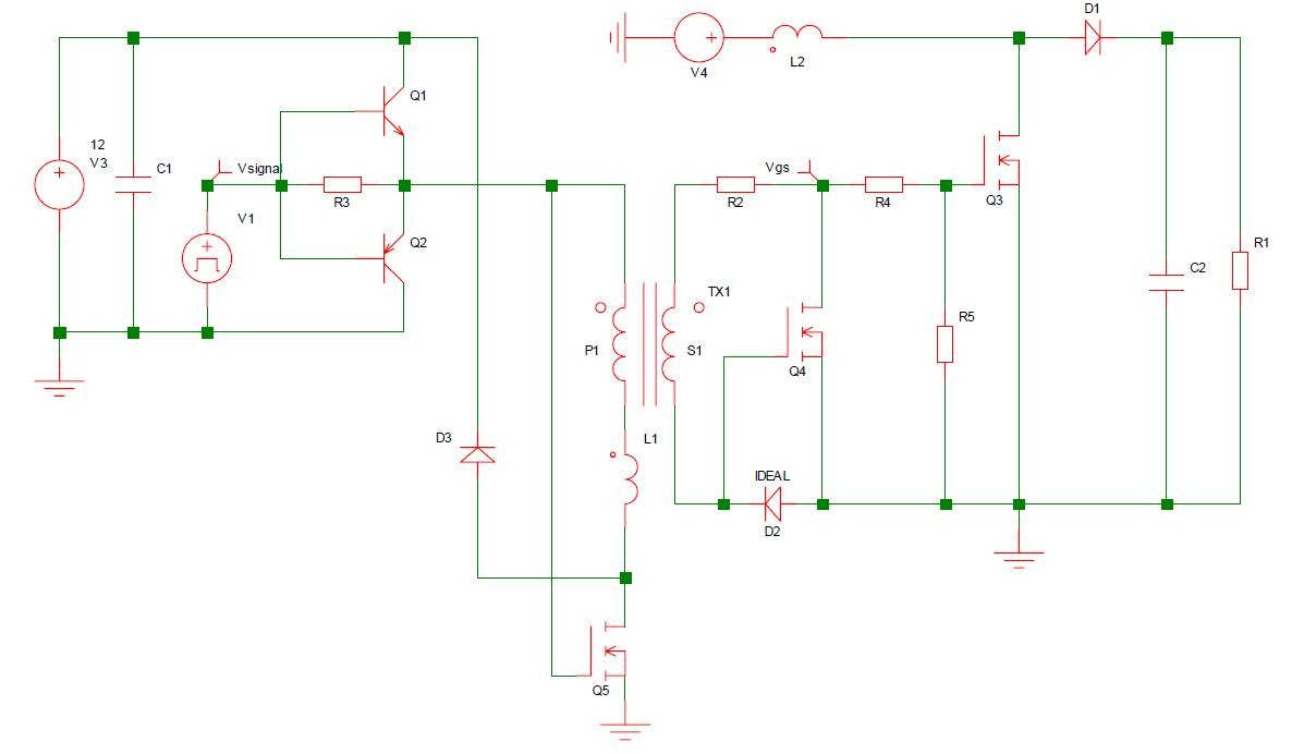
桥式变换器中的驱动–常用电路
桥式变换器中的驱动–改进电路

最新评论

扫码打开小程序

扫码安装APP

返回顶部