欢迎您,请 登录 或 注册

当前位置:首页 医疗器械维修 基础 电子 查看内容

用UC3843设计的小功率开关电源--含电路分析

2017-7-14 21:30 阅读: 2547 评论: 0 编辑: ygzx1
[导读]用UC3843设计的小功率开关电源开关电源具有工频变压器所不具备的优点,新型、高效、节能的开关电源代表着稳压电源的发展方向,因为开关电源内部工作于高频率状态,本身的功耗很低,电源效率就可做得较高,一般均可做 ...
用UC3843设计的小功率开关电源
开关电源具有工频变压器所不具备的优点,新型、高效、节能的开关电源代表着稳压电源的发展方向,因为开关电源内部工作于高频率状态,本身的功耗很低,电源效率就可做得较高,一般均可做到80%,甚至接近90%。这样高的效率不是普通工频变压器稳压电源所能比拟的。开关电源常用的单端或双端输出脉宽调制(PWM),省去了笨重的工频变压器,可制成几瓦至几千瓦的电源。用于脉宽调制的集成电路很多,我们现在介绍的是UC3843集成电路的一般特性及由它组成小功率开关电源的方法。UC3843更详细的资料可参见其数据手册。
[1].UC3843的主要特性
UC3843是近年来问世的新型脉宽调制集成电路,它具有功能全,工作频率高,引脚少外围元件简单等特点,它的电压调整率可达0.01%V,非常接近线性稳压电源的调整率。工作频率可达500kHz,启动电流仅需1mA,所以它的启动电路非常简单。下面是它的主要特性:
最优化的离线DC-DC变换器
低静态电流(1mA)
快速自动补偿电路
单步脉冲控制电路
增强负载回馈特性
断电停滞特性
双脉冲抑制
大电流标识输出
内置能隙参考电压
500kHz的工作频率
低Ro过零放大器 
[2].UC3843的工作原理
UC3843有4种封装形式,一种是14pin双列直插和SOP-14,另一种是8pin双列直插和SOP-8。我们以最简的8pin封装简述其工作原理。[IMG]20072289575883293.gif[/IMG] pin(1)是补偿端,外接电阻电容元件以补偿误差放大器的频率特性。第(2)脚是反馈端,将取样电压加至误差放大器的反相输入端,再与同相输入端的基准电压进行比较,输出误差控制电压。第(3)脚接过流检测电阻,组成过流保护电路。RT/RC为锯齿波振荡器的定时电阻和电容的公共端,内部基准电压为VREF=5V。输入电压Vi≤30V,输出端电压Vo取决于高频变压器的变压比。
UC3843是这个开关的电源的核心元件,它产生脉宽可调而频率固定的脉冲输出,推动开关功率管的导通和截止,通过高频变压器换能将电压输出到次级绕组上,再经整流和滤波向负载提供直流电源,电源兼反馈绕组取得的控制电压同时输入UC3843的误差放大器,与基准电压比较产生控制电压,控制输出脉宽的占空比,从而达到稳压目的。
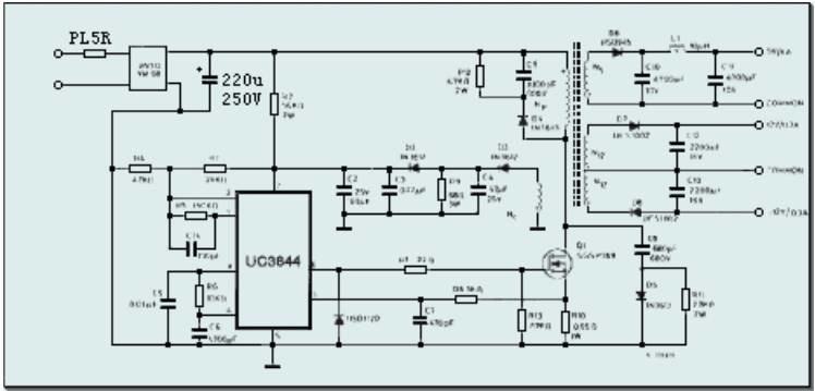
[3].UC3843的工作电路分析
具体的应用电路参考图4,工作原理是,220V交流输入电压经过EMI滤波电路进入整流电路。EMI电路的作用有二,一是防止电源本身的电磁干扰脉冲通过传导或辐射方式干扰公共线路上的其他电器设备。二是防止公共线路上的电磁脉冲干扰电源本身的工作。这部分电路在开关电源中是必需的,如果忽略这部分电路,将不能通过电磁兼容性认证(如中国的“3C”和欧洲的CE认证)。整流后的脉动直流电由滤波电容滤波后获得约300V左右的直流电压,通过R4向 UC3843提供约16V的启动电压,其中Fuse是过流或短路保险丝。
UC3843得到启动电压后即开始工作,输出一定宽度的脉冲控制驱动功率管的导通和截止。由绕组N2获得的高频电压经整流滤波后作为UC3843 的工作电源,同时采样电压也取自这个绕组的电压。从而省去了光电耦合的负反馈控制电路,使电路更加简洁。R2、C3用于改善误差放大器的频率响应,R1是斜波补偿电容,R10和C5是UC3843的定时电阻和电容,如果R10=10kΩ,C5=4700p,开关频率约为40KHz。R11是过流检测电阻, R6是功率管栅极的限流电阻。
[4].元器件的选择和制作
高频变压器是开关电源的关键元件,其设计和绕制工艺很大程度上决定开关电源的特性甚至制作的成败,对于15W左右的开关电源,可选区EE-20的磁芯,材料可选MXO-2000导磁率为u=2000H/m,饱和磁通密度bs=400mT,最高工作频率可达500kHz,绕组参数参考电路图中的标注。漆包线的线经及并绕股数一般应视输出电流而定,通常电流密度取J=2A/m2,但最大不超过2A/m2。防止出现磁饱和而烧毁开关管,磁芯间隙应有0.2-0.8mm,可采取垫上数层绝缘材料解决。
开关功率管可采用高频特性好,低内阻的场效应晶体管,因为开关管工作于300V的电压,考虑到高频变压器的反向电动势约有200多伏,线圈漏感引起的尖峰电压约有200V,所以功率管的反向击穿电压应选用大于800V的高反压场效应管,功率管的最大漏极电流应考虑整个电源的输出功率,在这个电源中,输出功率较小,可选用价廉的2Sk2067。同时功率管上应安装合适的散热器。
因为开关电源的工作频率较高,二极管应选用高频特性好的肖特基快恢复二极管,如UF4007、FR107等元件。滤波电容的容量根据电源的输出功率而定。这里选22uF/400V电容即可,但必须选用质量好的元件。
业余制作开关电源,工作频率不要选用太高,因为自制的高频变压器工艺难以保证,高频特性欠佳,频率太高可能会导致电源无法工作。一般可选40KHz左右为宜。
调试时,可用示波器(但需考虑电源和设备间的共“地”问题,以免发生短路现象)观察UC3843的第(40)脚的波形,正常时应有1.5Vp-p 的矩形脉冲,占空比随输入电压和带负载情况而定。第(6)为占空比可变的矩形波,幅度约为16V。通过观察这些引脚的电压及波形,从而了解开关电源的工作情况。

最新评论

扫码打开小程序

扫码安装APP

返回顶部