欢迎您,请 登录 或 注册

当前位置:首页 医疗器械维修 基础 电子 查看内容

【史上最全】通信电源知识大全套!!!

2017-7-14 21:30 阅读: 1086 评论: 0 编辑: ygzx1
[导读]引言通信电源是整个通信系统的重要组成部分,就像人体的心脏一样,电源设备供电质量及供电可靠性,将直接影响整个通信系统及其质量。通信电源设备和设施主要包括:交流市电引入线路、高低压局内供配电设备、油机发电 ...
引言    
通信电源是整个通信系统的重要组成部分,就像人体的心脏一样,电源设备供电质量及供电可靠性,将直接影响整个通信系统及其质量。
通信电源设备和设施主要包括:交流市电引入线路、高低压局内供配电设备、油机发电机组、整流器、蓄电池组、直流变换器、UPS、以及各种交直流配电屏等,组成一个完整供电系统,合理的进行控制、分配、输送,满足通信设备的要求。
本文内容包括:
●高低压配电系统
●直流供电系统
●UPS供电系统
●新能源供电系统
●油机发电机组
●防雷接地系统
●电力电缆及断路器
●动力环境监控系统
高低压配电系统
高低压配电系统组成和作用
一般通信企业变电站所输入电压为10KV,所以高压传输的电能送到电信企业需要将35KV~220KV高压降至10KV。
高低压配电系统设备作用:将高压(10KV)引入进高压进线柜、计量柜、避雷柜、出线柜至变压器高压侧。
低压配电设备作用:变压器低压侧出线进低压进线柜经电容补偿柜和若干个出线柜,作用是集中和分配电能。
高压配电设备
低压配电设备
低压(380/220) 配电柜(屏)/低压开关柜是连接降压变压器、低压电源和交流负载的装置,它可以完成市电与备用电源转换、负载分路以及保护、测量、告警等功能(学习电源技术,请关注微信公众号:)
市电分类
●一类市电供电为从两个稳定可靠的独立电源各自引入一路供电线。该两路不应同时出现检修停电,平均每月停电次数不应大于1次,平均每次故障时间不应大于0.5h。两路供电线宜配置备用市电电源自动投入装置。
●二类市电供电线路允许有计划检修停电,平均每月停电次数不应大于3.5次,平均每次故障时间不应大于6h。供电应符合下列条件之一的要求:
a.由两个以上独立电源构成稳定可靠的环形网上引入一路供电线。
b.由一个稳定可靠的独立电源或从稳定可靠的输电线路上引入一路供电线。
●三类市电供电为从一个电源引入一路供电线,供电线路长、用户多、平均每月停电次数不应大于4.5次,平均每次故障时间不应大于8h。
●四类市电供电应符合下列条件之一的要求:
a.由一个电源引入一路供电线,经常昼夜停电,供电无保证,达不到第三类市电供电要求。
b.有季节性长时间停电或无市电可用。
直流供电系统
直流供电系统简介
直流供电系统是向通信局(站)提供直流(基础)电源的供电系统。根据工信部最新颁布的《通信局(站)电源系统总技术要求》的规定:
●-48V和±24V为直流基础电源
●其中-48V为首选基础电源,
●± 24V为过渡电源(逐步淘汰、在新建系统中不再使用)。在实际应用中如果必需± 24V或者其他直流电压种类的电源,一般通过直流-直流变换器的方式将-48V基础电源变换成± 24V或其他直流电压种类的电源。(学习电源技术,请关注微信公众号:)
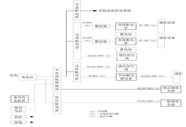
集中供电系统
●通信电源系统由高低压配电系统、变压器、低压配电、油机发电机组、整流器、交、直流配电屏、UPS电源、蓄电池组、变换器和通信设备配电屏组成。
分散供电系统
混合供电系统
各部分功能介绍
●变电站:由市电引入10KV(6KV)至高压配电系统柜(进线、测量、出线)-变压器(降压到380V)---低压配电柜(进线、补偿、出线分配)。
●油机发电机组:作为市电的备用电源,输出380V交流电源至低压配电柜通过切换开关和市电进行切换。
●交流配电屏:把380/220V交流电进行分配。
●整流器:把380/220V交流电进行整流,变换成-48V直流电。
●直流配电屏:把-48V直流电进行分配,分到各个通信机房设备直流配电屏或直流用电设备。
●UPS电源:提供不间断交流电源。输出220V/380V交流电源。
●蓄电池:提供交、直流备用电源,为整流器提供-48V电源;为UPS提供380/220V电源。
●直流变换器:把-48V电源变换成设备所需要的不同电压等级的直流电源,例如:-12V、-24V、+60、-60V、110V等等。
直流供电系统运行方式
●交换局的直流供电系统运行方式采用-48V全浮充供电方式。即在市电正常时,交流市电先经过高频开关电源的整流,然后向蓄电池组浮充并向通信设备供电;(学习电源技术,请关注微信公众号:)
●当市电(故障)停电而发电机组未启动供电前,由蓄电池组放电向通信设备提供直流不间断供电,其允许放电时间一般为1~2小时;
●当发电机组或市电恢复供电时,直流供电系统先经恒压限流充电而后转入浮充方式供电。
●移动基站(或光缆、微波中继站)直流供电系统运行方式一般也采用-48V全浮充供电方式。即在市电正常时,经过组合开关电源架上的整流模块与蓄电池并联浮充并向通信设备供电;
●当市电(故障)停电而移动发电机组未供电前,先由蓄电池组并联放电向通信设备供电;
●当发电机组或市电恢复供电时,直流供电系统先经恒压限流充电而后转入浮充方式供电。
移动基站直流系统与交换局直流系统的区别
当基站蓄电池放电至第一级切断电压设置点时(3小时左右),自动断开负荷较大的基站设备,以保证传输设备较长时间(20小时左右)正常运行;
若市电停电时间较长而移动发电机组未上站时,当蓄电池放电至终止电压时则自动断开电池输出,以免蓄电池继续放电而造成蓄电池的损坏。因此,移动发电机组应在蓄电池放电至终止电压前上站发电,以免造成通信的中断。
直流供电系统设备配置原则
●直流供电系统的设备配置和导线选择主要根据通信局(站)各种通信设备近远期的直流负荷调查统计,来配置高频开关整流器、蓄电池组、交直流配电屏的容量和数量以及选择导线的线径与规格型号。
●交、直流配电屏的容量按远期负荷配置,其输出负荷分路可根据用电设备的需求而定。
●高频开关整流器的容量应同时满足近期通信负荷和蓄电池组充电用负荷之和。整流模块的数量应采用冗余(N+1)的配置方式。
●蓄电池的容量应能满足规定的允许放电时间要求。
●直流供电母线的线径应能满足直流供电回路全程最大允许压降。
整流器容量及数量配置
●采用高频开关型整流器的局(站),应按n+1冗余方式确定整流器配置,其中n只主用,n≤10时,1只备用;n>10时,每10只备用1只。主用整流器的总容量应按负荷电流和电池的均充电流(10小时率充电电流)之和确定。
●对于采用太阳能等新能源混合供电系统供电的局站,当蓄电池10小时率充电电流远大于通信负荷电流时,主用整流器的容量应按负荷电流和20小时率的充电电流之和确定。(学习电源技术,请关注微信公众号:)
开关电源和蓄电池的配置方法
设计依据:中华人民共和国通信行业标准YD/T5040-2005 通信电源设备安装工程设计规范:
●首先配置蓄电池组的容量
●然后再配置开关电源的容量
蓄电池容量的计算方法
●明确负荷电流的大小
●确定蓄电池放电的时间
●计算出具体蓄电池的容量
放电容量系数表
宽电压压降分配
窄电压压降分配
分类
●开关电源架
仅有整流功能而不具备直流配电及电池输入功能,与直流屏等可组成大容量直流供电系统
●组合开关电源
机架内具有整流、交直流配电、电池输入、控制等功能在内的完整机架,用于容量较小的系统
开关整流器的工作原理
开关电源主要特点
●重量轻、体积小

最新评论