欢迎您,请 登录 或 注册

当前位置:首页 医疗器械维修 基础 电子 查看内容

双正激变换器软开关拓扑的分析与评价

2017-7-14 21:30 阅读: 1336 评论: 0 编辑: ygzx1
[导读]1 引言双正激变换器克服了正激变换器中开关电压应力高的缺点,每个开关管只需承受输入直流电压,不需要采用特殊的磁复位电路就可以保证变压器的可靠磁复位。它的每一个桥臂都是由一个二极管与一个开关管串联组成, ...
1
 引言
双正激变换器克服了正激变换器中开关电压应力高的缺点,每个开关管只需承受输入直流电压,不需要采用特殊的磁复位电路就可以保证变压器的可靠磁复位。它的每一个桥臂都是由一个二极管与一个开关管串联组成,不存在桥臂直通的危险,可靠性高。因此双正激变换器具有其它变换器无法比拟的优点,成为目前中大功率变换器中应用最多的拓扑之一。双正激组合变换器通过对双正激变换器进行并、串组合,可以克服其占空比只能小于0.5的缺点,提高变压器的利用率和变换器的等效占空比,适合应用于高输入和输出电压的大功率场合[1,2] 。
现代电源的发展方向是高频化、小型化、模块化、智能化,实现变换器的高功率密度、高效率和高可靠性。提高开关频率,减小磁性元件的体积和重量是提高变换器功率密度的有效措施。但是在硬开关状态下工作的变换器,随着开关频率的上升,一方面开关器件的开关损耗会成正比地增大,无源元件的损耗大幅度增加,效率大大降低;另一方面,过高的dv/dt和di/dt会产生严重的电磁干扰(EMI),影响变换器的可靠性。为了改善高频变换器开关的工作条件,减小开关损耗和电磁干扰,各种软开关技术应用而生,包括无源软开关技术与ZVS/ZCS谐振、准谐振、ZVS/ZCS-PWM、ZVT/ZCT-PWM等有源软开关技术。
近年来国内外广大学者对双正激及其组合变换器的软开关技术进行了大量的研究。软开关拓扑大体上可分为三类,即应用无源辅助电路的无源软开关拓扑;应用有源辅助电路的有源软开关拓扑;不需辅助电路的软开关拓扑。本文系统地分析了这三类软开关拓扑,指出各种拓扑的特点和适用场合,给出简单的分析和评价,并选择了一种新型的ZVS双正激组合变换器,作为高压直流输入航空静止变流器DC/DC级拓扑,成功研制了一台4KW的双正激组合变换器,满载时效率高达95.51%。
2. 应用无源辅助电路的无源软开关拓扑
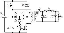
2.1 原边箝位型ZVZCS双正激变换器
提出了一种原边箝位型ZVZCS双正激变换器如图1所示。原边箝位电路由辅助电感Lr和两个箝位二极管D3、D4组成。
图1 原边箝位型ZVZCS双正激变换器
S1和S2开通时Lr的电流从零开始线性上升,从而减小了D6关断时的di/dt和电压尖峰,S1和S2为零电流开通。S1和S2关断时负载电流对开关管的结电容充电,S1和S2为零电压关断。该拓扑的优点是:通过简单的无源箝位电路减小了副边续流二极管反向恢复引起的电压尖峰,降低了电磁干扰,实现了开关管的零电流开通和零电压关断,适合应用于高压输出的大功率场合。缺点是变换器的开关管为容性开通。
2.2 一种双正激电路的软关断拓扑
一种双正激电路的软关断拓扑如图2所示。通过比开关结电容大得多的谐振电容C1、C2限制开关电压的上升速度,从而实现开关管的ZVS关断。由Lr、C1、C2 D3、D4和D5构成的箝位电路是无损的,并能将变压器漏感所存储的能量全部返回到输入电源中。但是开关管开通时,谐振电流从开关管流过,增加了开关管的电流应力,而且开关管为硬开通,对大功率双正激电路效率的提高有较大的实用价值。
图2 一种双正激电路的软关断拓扑
2.3 无源ZVT双正激变换器
图3示出了一种无源ZVT 双正激变换器[5] ,它通过在变压器原边增加辅助电路,实现开关管的零电压关断。其工作原理为:当两个开关管开通时,谐振电容Cr 和谐振电感Lr通过开关S2 及二极管D3谐振,将Cr上的电压改变极性,在开关管关断时,由于Cr比开关管的结电容大得多,因此限制了开关管电压的上升速度,从而实现零电压关断。这种变换器的优点是不需要增加有源开关器件,因此电路简单。但是由于在开关开通时,谐振电流要从下管S2流通,因此增加了下管的电流应力,而且开关管为硬开通,开通损耗较大。
图3 无源ZVT双正激变换器
2.4 无损缓冲ZVZCS双正激变换器
一种无损缓冲ZVZCS双正激电路如图4所示。通过辅助电感Lr实现开关管的零电流开通,由谐振电容Cr实现开关管的零电压关断。该变换器在整个负载范围内都可以实现软开关,通态损耗较小,而且缓冲电路是无损的。
图4 无损缓冲ZVZCS双正激电路
2.5 带能量吸收电路的软开关双正激变换器
一种开关管和副边整流二极管带能量吸收缓冲电路的双正激电路如图5所示。无损吸收缓冲网络实现了原边开关管的零电流开通、零电压关断和副边整流二极管的零电流开通,并且副边整流二极管不存在电压尖峰和反向恢复损耗。该电路结构比较复杂,需要附加2套缓冲电路。
图5 带能量吸收缓冲电路的软开关双正激变换器
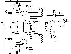
2.6 桥臂互感型软开关双正激组合变换器
一种桥臂互感型软开关双正激组合变换器如图6所示,将两个双正激变换器的串联组合,副边采用倍流整流电路,适用于高输入电压、低压大电流输出的场合。开关管承受的电压仅为输入直流电压的一半。利用耦合电感中储存的能量实现开的零电压开关,同时采用移相控制技术调节输出电压和实现软开关。由于采用了带两个原边绕组的变压器,所以能够使变压器磁芯工作在双象限和实现输入电容电压的自动均压。该电路的缺点是每个桥臂上的辅助电路增加了开关管的电流应力,电路的导通损耗比较大,辅助电路较复杂。
图6 桥臂互感型软开关双正激组合变换器
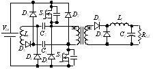
2.7 改进的桥臂互感型软开关双正激组合变换器
一种改进的桥臂互感型软开关双正激组合变换器如图7所示,不仅具有图6电路所具有的优点,而且不需要采用图6电路所示的辅助电路。通过PWM控制开关管的导通和关断,利用偶合的谐振电感Lr1和Lr2实现开关管的零电压开通,但是软开关范围受一定的限制。由于输入电容的自动均压方式是通过原边电流流经开关管和变压器在两个电容之间相互传递能量实现的,因而会增加开关管的电流应力和导通损耗。而且副边整流二极管的电压应力较大,不适合应用在高输出电压场合。该变换器适用于高输入电压、低压大电流输出的大功率场合。
图7 改进的桥臂互感型软开关双正激组合变换器
3. 应用有源辅助电路的有源软开关拓扑

最新评论

扫码打开小程序

扫码安装APP

返回顶部