欢迎您,请 登录 或 注册

当前位置:首页 医疗器械维修 基础 电子 查看内容

L6562+L6599实例分析计算LLC电源电路

2017-7-14 21:29 阅读: 5080 评论: 0 编辑: ygzx1
[导读]引言随着开关电源的发展,软开关技术得到了广泛的发展和应用,已研究出了不少高效率的电路拓扑,主要为谐振型的软开关拓扑和PWM型的软开关拓扑。近几年来,随着半导体器件制造技术的发展,开关管的导通电阻,寄生电 ...
引言
随着开关电源的发展,软开关技术得到了广泛的发展和应用,已研究出了不少高效率的电路拓扑,主要为谐振型的软开关拓扑和PWM型的软开关拓扑。近几年来,随着半导体器件制造技术的发展,开关管的导通电阻,寄生电容和反向恢复时间越来越小了,这为谐振变换器的发展提供了又一次机遇。对于谐振变换器来说,如果设计得当,能实现软开关变换,从而使得开关电源具有较高的效率。LLC谐振变换器实际上来源于不对称半桥电路,后者用调宽型(PWM)控制,而LLC谐振是调频型(PFM)。
获取本文全部原版文档L6562+L6599实例分析计算LLC电源电路.pdf方法如下:
加小编个人微信:gcj5055免费索取
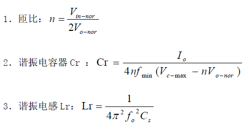
一、LLC谐振变换器原理
图一、LLC谐振原理图
图二、LLC谐振波形图
图一和图二分别给出了LLC谐振变换器的电路图和工作波形。图一中包括两个功率MOSFET(S1和S2),其占空比都为0.5;谐振电容Cs,副边匝数相等的中心抽头变压器Tr,Tr的漏感Ls,激磁电感Lm,Lm在某个时间段也是一个谐振电感,因此,在LLC谐振变换器中的谐振元件主要由以上3个谐振元件构成,即谐振电容Cs,电感Ls和激磁电感Lm;半桥全波整流二极管D1和D2,输出电容Cf。LLC变换器的稳态工作原理如下:
1)〔t1,t2〕当t=t1时,S2关断,谐振电流给S1的寄生电容放电,一直到S1上的电压为零,然后S1的体内二级管导通。此阶段D1导通,Lm上的电压被输出电压钳位,因此,只有Ls和Cs参与谐振。
2)〔t2,t3〕当t=t2时,S1在零电压的条件下导通,变压器原边承受正向电压;D1继续导通,S2及D2截止。此时Cs和Ls参与谐振,而Lm不参与谐振。
3)〔t3,t4〕当t=t3时,S1仍然导通,而D1与D2处于关断状态,Tr副边与电路脱开,此时Lm,Ls和Cs一起参与谐振。实际电路中Lm>>Ls,因此,在这个阶段可以认为激磁电流和谐振电流都保持不变。
4)〔t4,t5〕当t=t4时,S1关断,谐振电流给S2的寄生电容放电,一直到S2上的电压为零,然后S2的体内二级管导通。此阶段D2导通,Lm上的电压被输出电压钳位,因此,只有Ls和Cs参与谐振。
5)〔t5,t6〕当t=t5时,S2在零电压的条件下导通,Tr原边承受反向电压;D2继续导通,而S1和D1截止。(学习电源知识请关注微信公众号:;微信号:)此时仅Cs和Ls参与谐振,Lm上的电压被输出电压箝位,而不参与谐振。
6)〔t6,t7〕当t=t6时,S2仍然导通,而D1和D2处于关断状态,Tr副边与电路脱开,此时Lm,Ls和Cs一起参与谐振。实际电路中Lm>>Ls,因此,在这个阶段可以认为激磁电流和谐振电流都保持不变。
通过上面的详细分析,对LLC软开关型变换器的工作原理及其特性有了一定的了解,下面介绍如何设计谐振腔之元件,进一步加深对它们的认识。
二、LLC谐振腔之元件设计
谐振腔之元件包括功率开关管MOSFET,谐振电容器Cr,谐振电感Lr和隔离变压器T1,一般情况谐振电感Lr是采用隔离变压器T1的漏感。
说明:
Vin-nor, Vin-min, Vin-max :输入电压额定值、最小值和最大值;
Vin-nor, Vin-min, Vin-max :输入电压额定值、最小值和最大值;
Vo-nor, Vo-min, Vo-max :输出电压额定值、最小值和最大值;
Io :输出电流额定值;在普通条件下设计者给定的开关频率
fo:输出电流额定值;在普通条件下设计者给定的开关频率
fmin :设计者给定的最小开关频率
Vc-max :振荡电容Cs上最大允许电压
n :变压器初级与次级的变比
Cs :振荡电容
Ls :振荡电感
Lm :激磁电感
fmax :最大开关频率
Ip,RMS :初级电流有效值
三、L6598\L6599芯片资料
1、L6599 芯片介绍
意法半导体(ST)日前推出一个专门为串联谐振半桥拓扑设计的双终接控制器芯片L6598,该芯片支持保护全面和高可靠性的电源设计,特别适用于液晶电视和等离子电视的电源、便携电脑和游戏机的高端适配器、80+ initiative-兼容ATX电源和电信设备开关电源。
L6599在上一代产品L6598的基础上新增多种功能,如直接连接功率因数校正器(PFC)的专用输出、两级过流保护(OCP)、自锁禁止输入、轻负载突发模式操作和一个上电/断电顺序或欠压保护输入。
新产品工作在50%互补性占空比下,插入一个固定的死区时间,以确保软开关操作。(学习电源知识请关注微信公众号:;微信号:)支持高频开关(最高500kHz),能效高,电磁干扰(EMI)辐射低。为了采用自举方法驱动上桥臂开关,新产品整合了一个能够承受600V以上电压的高压浮动结构和一个同步驱动式高压横向双扩散金属氧化物半导体(LDMOS)器件,节省了一个外部快速恢复自举二极管。
L6599为两个栅驱动器提供一个输出电流0.6A和输入电流1.2A的典型峰值电流处理能力,使设计人员能够利用一个外部可编程振荡器设定工作频率。非线性软启动可防止涌流,最大限度抑制输出电压过冲。这个器件还有一个可控制的突发模式操作,能够大幅度降低在轻负载和无负载条件下的平均开关频率和相关损耗。
利用这个谐振控制器,设计人员甚至可以在功率校正系统内满足节能要求。在突发模式操作期间,一个专用输出使IC能够关断功率因数校正器(PFC)的预稳压器,以降低这部分电路的无负载功耗。
L6599的其它重要特性包括低功耗(<30mW)、压摆率最高50V/ns的无闩锁操作保证和一个“不自锁”禁用输入,高性能过流保护(OCP)功能提供全面的过负载和短路保护。新增的一个自锁禁用输入让过热保护(OTP)和/或过压保护(OVP)的实现变得容易。 L6599有三个产品型号:L6599N采用PDIP16封装,L6599D和L6599DTR采用SO16N封装。
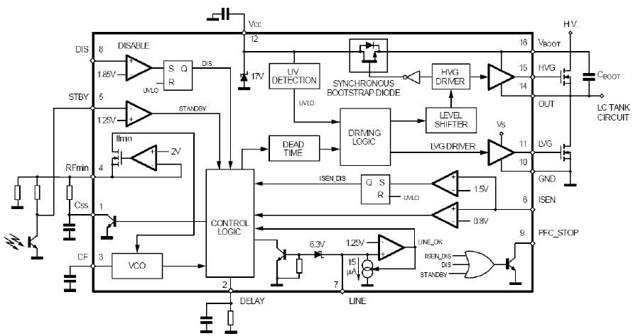
2、芯片与典型方框图
3、PIN脚功能
4、典型电源系统图
分PFC、谐振半桥部分。
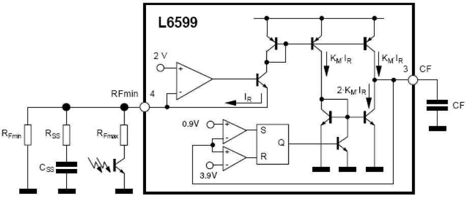
5、振荡器
振荡频率由定时元件CF选择值决定。Pin3连接一个精准的2V基准电压输出2mA或更大的电流源。以产生更高的频率。
以上网络,包函三部分:
A、最小振荡频率:一个电阻RFmin连接Pin4与地之间,确定电路最小工作频率。
B、最大振荡频率: 一个电阻RFmax连接Pin4与光耦(C-E极)之间,光耦调整通过的电流,即调整振荡频率,达到输出电压的调整目的。在光耦完全饱和情况下,RFmax确定最大工作频率。
C、软启动:一个RC串联电路(Css+Rss),产生频率移动,达到软启动功能。
工作频率最大值fmax发生在最大输入电压最小输出负载,fmin发生在最小输入电压最大输出负载。RFmin、RFmax的选取,先要确定工作最大最小频率。
振荡器波形图
HB为半桥中间点电压,在低边MOSFET关闭时,HB快速上升,并通过自举电容到Pin16,以提供高边MOSFET开启的电压。
6、工作在轻载或无载时
谐振半桥电路在工作于轻载时或所有负载变轻时,工作频率会升为最大值。(学习电源知识请关注微信公众号:;微信号:)为使输出电压受控,需要持续一定的工作脉冲,尽量减小变压器磁化电流,以减少待机功耗。
为克服此问题,L6599工作于间歇状态(触发模式)。输出一串很少开关周期后长时间使MOSFET关闭状态,这样平均的工作频率很低,平均功耗就小。
这个触发模式利用了Pin5(STBY):通过回馈回来的电压与内部基准(1.25V)比较,当低于基准电压时,进行待机模式,要恢复正常模式,需要高于基准50 mV。可以通过外接电阻、接插口来设定其进行待机模式时的输出电流值
四、L6599的工作流程
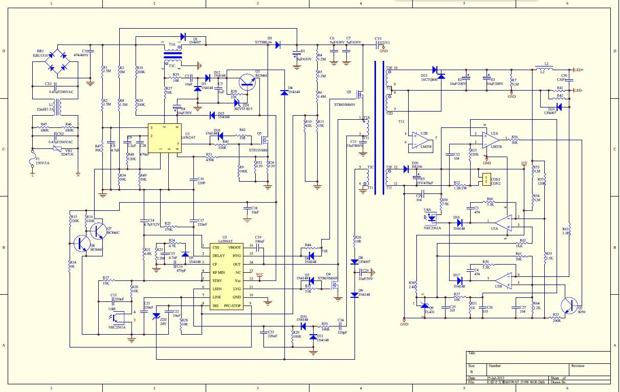
详细了解L6599的各引脚功能及基本应用后,下面以JSK-4168-081原理图介绍L6599的工作流程。
1、L6599供电回路
5Vsb开关变压器T2B绕组电压经D15整流,Q9、ZD5稳压后输出Vcc1(14V左右),供给PFC芯片(FAN7530MX Pin8)工作电压,并通过Q7、ZD9稳压后输出Vcc2(12V左右)供给L6599 Pin12工作电压。OCP、OVP、ON/OFF信号通过光耦IC5控制Q9的电压是否输出进而控制PFC、LLC电路是否工作来实现过压保护、过流保护、开关机功能。
2、L6599的启动
软启动电路
Pin12加上Vcc电压后,给Pin1(CSS)外接电容C13充电,此时C13可视为短路,R36与R32并联,电阻减少,L6599的振荡频率升高,电源功率下降,当C13充满电时,此时C13可视为开路,振荡频率由R32决定,振荡频率降低,电源输出正常,由此实现变频软启动功能。(学习电源知识请关注微信公众号:;微信号:)同时,VDC通过R20、R21、R22串联电阻及R30分压输入Pin7(Line),R30上并联的电容用来旁路噪声干扰。Pin7(Line)电压低于1.25V关闭IC,高于1.25V低于6V时,IC正常工作,通过对VDC的电压检测,实现欠压保护功能。
IC完成软启动后,内部振荡器开始振荡,在Pin15(HVG)与Pin11(LVG)输出如图所示的两个占空比接近50%的脉冲,驱动MOS管开始工作。
3、L6599稳压原理
次级电压通过取样电阻加在光耦(IC6)内发光管上,并与ICS1的基准电压进行比较,ICS1的稳压值由上偏电阻RS9(或RS8)和下偏电阻RS10决定,稳压值由此公式算得:
当负载由满载转向空载时,引起输出电压上升,ICS1(TL431)R点的电压将上升,而R点的电压是稳定在2.5V的,这将引起AK间流过的电流增大,光耦(IC6)内发光管上通过的电流增大,光耦(IC6)内光敏管上流过的电流也增大,光耦(IC6)内光敏管相当于一个可变电阻,与R34、R33串联起来接到Pin4(RFMIN),此时光耦(IC6)内光敏管电阻变小,引起IC振荡频率升高,使输出电压下降,反之,当负载由空载转向满载时,输出电压降低,反馈到Pin4(RFMIN)引起IC振荡频率降低,调节输出电压升高,实现了稳压的目的。
4、L6599的SCP保护及次级OCP保护
当T1次级短路时,引起输出电压降低,这一电压变化通过光耦IC6反馈到L6599的Pin4(RFMIN),引起6599振荡频率降低,由于此时光耦(IC6)内光敏管的电阻相当于开路,振荡频率大大偏离LLC谐振电路的谐振点,C8上的振荡电压急剧增大,通过C9、R28、R29,D6、D7全波整流输入到Pin6(Isen),当Isen>0.8V时,Pin2(Delay)对C14充电,C14也对R37放电, 同时IC内部对Pin1(VSS)软启动电容放电,引起工作频率上升(功率下降),Pin2(Delay)反馈电压急速上升到3.5V,内部关闭对电容充电同时芯片关闭振荡,停止开关工作,延迟保护时间由Pin2(Delay)外接电阻R37(Rdelay)和外接电容C14 (Cdelay)决定。
C14通过R37放电到0.3V时,L6599会重新工作,由于Pin2(Delay) 不断在3.5V和0.3V变化,IC在保护与正常工作间跳动,输出也会一闪一闪的,即间隔保护模式(在次级OCP一直没有启动的情况下,才会出现这样的情况,L6599的SCP保护是不锁定的,只要其Pin2(Delay)放电到0.3V时又会重新工作)。
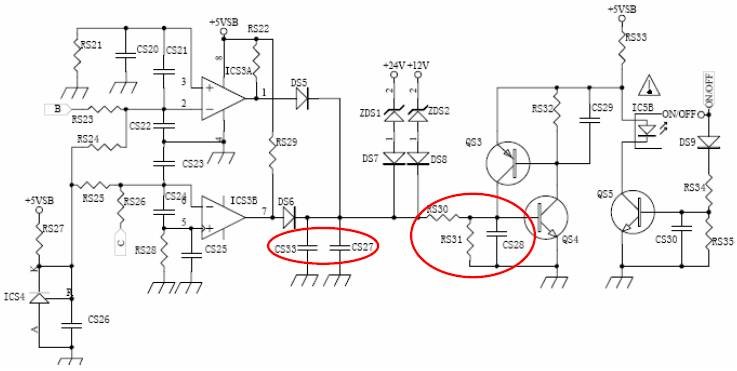
当次级的过流延时电路在L6599第一次检测到过流时,过流保护运放(ICS3)输出对CS27和CS33充电,同时通过RS30和RS31分压后给CS28充电,由于L6599第一次检测到过流时,Pin2(Delay)设定的延时时间很短,电容CS27、CS33、CS28上没有积累足够的能量,QS4不能导通,过流保护电路没有启动。在L6599 Pin2(Delay)从3.5V通过R37放电到0.3V时,L6599重新工作,过流检测电路再次对CS27、CS33、CS28充电,此时电容上已经积累足够能量,QS4导通,QS3也导通,将光耦(IC5)内发光管拉到QS3的CE结压降与QS4上BE结压降之和(PNP管CE结压降大约为0.3V,NPN管BE结压降大约0.7V)(学习电源知识请关注微信公众号:;微信号:),使发光管无电流流过,光耦(IC5)光敏管电阻相当于无穷大,Q9因无基极偏压而无输出,关闭L6599的VCC电压,使主电路关闭,达到自锁保护目的。
在测试时,有时会看到输出一闪,然后再保护,因为次级的OCP电路要在L6599的SCP电路第二次动作后才实现保护,所以次级的OCP电路在保护时间上要滞后于L6599的SCP电路(大概相差40mS左右,由其外接的延时电阻电容来决定具体时间),精确的过流点将由次级的OCP电路来决定。
附1:
过流延时保护电路
一、问题的产生
过流保护是电源保护线路中最重要的电路,通常在每个产品中都存在。(学习电源知识请关注微信公众号:;微信号:)它在整机发生过流故障时不仅可以及时保护电源板及主机板、功放板等,还可以防止故障进一步扩大化。
但在目前的LCD-TV中。开机时,存在电流冲击,电流较大,启动已后,电流恢复正常。所在LCD-TV开机时,较大的冲击电流会使过流保护电路误动作,引起LCD-TV自动关机。
V1:12V 2.5A 为供TV主板、功放板;
V2:24V 7.5A 为供TV背光电源板;
V3:5VSB 1A 为供TV 控制MPU电源。
进行加电,试验各路冲击电流:
加AC电源:输入220V 50Hz,典型值如下
V1冲击电流:10.0A 2mS
V2冲击电流:8.5A 1mS
V3冲击电流:1.25A 1mS
问题关键在于V1在加AC电源时冲击最大达10.0A 2mS,比额定电流2.5A大了4倍。
二、现有方案
2.1、直接加大过流值,即OCP值
通过OCP保护电路参数的调整,将V1过流点调到10A以上。
理论上可行,但从电路的可靠性讲,长期工作后,一旦发生线路过流,线路不能及时保护,使故障进一步扩大,最终电源板、主板、背光板等均有可能损坏。
因此在《GB/T14714:1993微小型计算机系统设备用开关电源通用技术条件》规定电路OCP值不得超过输出额定电流的200% 。
2.2、调整产品元件参数,加大电源板的输出功率
是第一个方法的延伸,目的使供电电源板具有长期的最大稳定输出功率。
缺点是成本上升幅度大。
三、解决方案
利用延时电路将V1过流采样的控制时间移至冲击电流时间(如2mS)以后,避开启动时冲击电流引起电路的误动作,而真正发生过流故障时,当持续时间长过一定时间(如2mS),线路可以判定为线路过流故障,就可以启动OCP采样控制电路进行电源OCP保护。这样利用脉冲时间差进行区别开机冲击电流与故障过流,达到正确的控制能力。
详图如下:
1、电路结构
以R2、R5为中心的电流取样电路;以IC2为中心的比较放大电路;以Q1、Q2为中心的控制延时电路;以IC3为中心的控制电路。
2、工作原理
当输出电流增大,在R2、R5上的压降增加,R2、R5上的增加量分别传入IC1A、B运放中,与其反相端基准电压进行比较,产生输出电流比较电压。
当输出电流超过额定值时,IC2将输出高电平,通过R11对C2充电,充到Q1开启电压Vgss时,Q1导通,引起Q2导通,IC2的输出高电平通过Q2、R16加到Q4基极。
Q3、Q4组成的复合可控硅电路,当Q4基极为高电平时,Q4导通,引起Q3导通,将IC3A的偏值电压短路到地,IC3A发光二极管截止。
IC3B光敏三极管也将截止,一次电路中的Q5基极因失去偏值电压而截止,将关断至PWM控制IC Vcc端的电压,使PWM IC停止工作,达到电路过流保护的作用。
3、实验结果
实验结果如下图:
附图1:无延时电路时,当电源输出端进行短路测试时,电路反应时间为21.2mS;
附图2:带延时电路,当电路发生过流时,C2两端的电压逐渐上升(CH1波形),当上升到使Q1导通时,电路进行保护动作,电路反应时间为230mS。
可见,电路保护的延时时间由Ugss和R11、C2、以及IC2输出的高电平来确定。
公式推导:
4、技术要点
通过调整R11、C2等的参数,合理的延迟OCP控制时间,避开冲击电流,达到电流过流保护功能。
总结,本方案拥有低成本、高可靠性等优点。是LCD-TV电源模块中解决冲击电流的首选方案,具有非常高的经济效益与可靠性价值。
5、备注
1、 OCP值:线路过流保护时的电流值,又称过流点值。
2、一次电路:与电网直接相连的电路,称一次电路。
附2:
下面附几张实际电路图
获取原版L6599高清带参数原理图.pdf方法如下:
加小编个人微信:gcj5055免费索取
L6599AD-应用电路实例
200W电源-L6563--L6599
6599原理图
LED150W电源原理图

最新评论

扫码打开小程序

扫码安装APP

返回顶部