欢迎您,请 登录 或 注册

当前位置:首页 医疗器械维修 基础 电子 查看内容

单级PFC调试记录曝光

2017-7-14 21:30 阅读: 294 评论: 0 编辑: ygzx1
[导读]摘要功率因数校正在电子电路中有着较为重要的作用,该项参数主要能够对电力的使用程度进行测量和评估,从而得出电力是否被完全合理利用的结果。本文根据电源达人经验,针对单级功率因数矫正(PFC)电源的调试经验进 ...
摘要 
功率因数校正在电子电路中有着较为重要的作用,该项参数主要能够对电力的使用程度进行测量和评估,从而得出电力是否被完全合理利用的结果。本文根据电源达人经验,针对单级功率因数矫正(PFC)电源的调试经验进行总结,从而总结出快捷高效的调试方法。
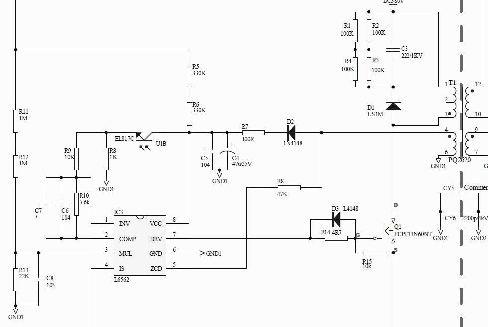
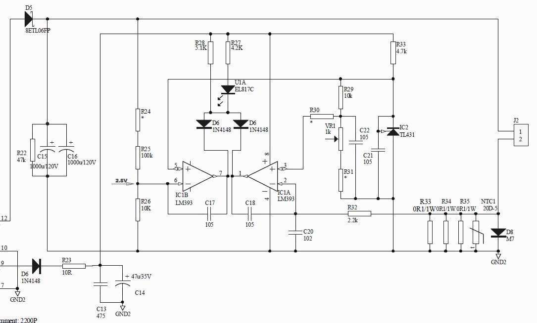
原理图
局部放大
PF低,调试方法: 
 1.次级去电流(R32)检测电阻加大。   
 2.光耦供电电阻(R27)加大。 
3.比较器电流反馈电容(C18)加大。 
4.全电压检测(如:SA7527,L6562的第3脚)电阻(R13)减小。 
低压异响(吱吱声)同时低压掉电流做不到全电压:   
 1.先调整PFC,如PFC正常可按如下方法调整。 
 2.加大全电压检测电阻(R13),减小和电阻并联的电容,电容(C8)可采用102。    
3.确定变压器设计是否合适。调整变压器,减少次级匝数,加大占空比。(本人现在的单级PFC做到60w,全电压输入) 
空载电压跳动: 
1、一般由VCC供电不足所致,可调节电压反馈部分,加大或减小电压反馈电容(C17),电阻(这个电路没有电阻)(用不同的IC做的恒流调整方式不一样)。
  2.如果上面方法不行,就减小VCC限流电阻(R7),或增加VCC绕组匝数。 
启动时灯闪一下或几下后正常工作: 
1.一般由电压反馈引起,减小次级比如358电压反馈补偿电容(C17)。     
2.减小PWM控制芯片(如:SA7527,L6562)1,2脚的补偿电容(C6)。 
3.在电压采样点加一个104的电容,比如输出36v的电源,基准点是2.5v,正采样是68k,负采样5.1k,在5.1k上并联一个104的电容。效果明显(参考电路并联在R26上)。 
4.提高空载电压。有些情况下有效。 
恒流精度不高: 
如:减小串联灯珠数量,电流会变大。
1. 可减小去电流采样电阻。。 
2.检测反馈ic供电是否足够
3.调整电流反馈的电阻和电容(有些电路设计只有电容。如:385+431就只用调整电容即可)。  
如:电源温度升高后电流下降。
1.采用低温漂电阻。 
2.提高基准点电压(不建议这样做,小电流可以)。
3.PCB 布线不合理,恒流IC 的接地点一定要在负极电流输出最末端,以免温度升高,造成铜皮电阻变大,造成电流减小(小电流还好,大电流3A 以上的会很明显)。
灯闪:
1.一般都伴有PFC 过低的现象,先解决PFC。PFC 解决后,基本上都会好。
2.减小PWM 控制芯片(如:SA7527,L6562)1,2 脚的补偿电容。
短路保护不良:
1.次级反馈最好有独立的供电绕组,且此绕组的供电限流电阻要小。储能电容要大。此绕组和PWM IC 的供电绕组,都要绕在中间(如果是三明治绕法的话,最好把这两个绕组,放在中间,就是包在初级里。)
2.加大初级限流电阻。
3.初级ic 的电流检测线要短,尽量少拐弯。
低压掉电流:
1:减小初级限流电阻,效果明显,但会降低短路保护效果。
2:加大IC 3 脚对地,全电压检测电阻,以提高3 脚电压,但会降低高压是的PF 值,不过可以用高压补偿来提高,高压时的PF 值,补偿电路很简单没几个原件。
3:加大IC 1,2 脚电阻,效果一般,不过加大到10k 时效果明显,但会影响PF 值。
4:减少变压器次级匝数,以加大占空比,效果很明显,推荐,但注意控制工作频率。太高EMC 难搞。
电压电流临界范围宽:
比如空载电压 36v,恒定电流1.5A,有些电源要带载到34v 时才能进入恒流模式。
1:加大次级电压反馈的补偿电容,比如说358 的电压反馈补偿电容。
2:在电压采样点加一个104 的电容,比如输出36v 的电源,基准点是2.5v,正采样是68k,负采样5.1k,在5.1k 上并联一个104 的电容。此做法比调整358 反馈补偿电容效果好很多,同时可以有效抑制启动时灯闪一下。
最近又发现一个问题:
灌胶掉电流,R32 用的大一点,恒流效果就很差这都是电流检测线受干扰引起的,由于这根线上电压很低,就是高的一般也只有0.2v,低的甚至只有0.05v 这样的低压信号很容易受到干扰,所以R32 一定要放的离恒流IC 越近越好,最好在3mm 以内,而且这根线一定要粗,尽量短。

最新评论

扫码打开小程序

扫码安装APP

返回顶部