欢迎您,请 登录 或 注册

当前位置:首页 医疗器械维修 基础 电子 查看内容

开关电源的冲击电流控制方法

2017-7-14 16:48 阅读: 1337 评论: 0 编辑: ygzx1
[导读]1. 引言开关电源的输入一般有滤波器来减小电源反馈到输入的纹波,输入滤波器一般有电容和电感组成∏形滤波器,图1. 和图2. 分别为典型的AC/DC电源输入电路和DC/DC电源输入电路 由于电容器在瞬态时可以看成是短路的, ...
1. 引言
开关电源的输入一般有滤波器来减小电源反馈到输入的纹波,输入滤波器一般有电容和电感组成∏形滤波器,图1. 和图2. 分别为典型的AC/DC电源输入电路和DC/DC电源输入电路    
由于电容器在瞬态时可以看成是短路的,当开关电源上电时,会产生非常大的冲击电流,冲击电流的幅度要比稳态工作电流大很多,如对冲击电流不加以限制,不但会烧坏保险丝,烧毁接插件,还会由于共同输入阻抗而干扰附近的电器设备。
图3. 通信系统的最大冲击电流限值(AC/DC电源)
图4. 通信系统在标称输入电压和最大输出负载时的冲击电流限值(DC/DC电源)
欧洲电信标准协会(the European Telecommunications Standards Institute)对用于通信系统的开关电源的冲击电流大小做了规定,图3为通信系统用AC/DC电源供电时的最大冲击电流限值[4],图4为通信系统在DC/DC电源供电,标称输入电压和最大输出负载时的最大冲击电流限值[5]。图中It为冲击电流的瞬态值,Im为稳态工作电流。
冲击电流的大小由很多因素决定,如输入电压大小,输入电线阻抗,电源内部输入电感及等效阻抗,输入电容等效串连阻抗等。这些参数根据不同的电源系统和布局不同而不同,很难进行估算,最精确的方法是在实际应用中测量冲击电流的大小。在测量冲击电流时,不能因引入传感器而改变冲击电流的大小,推荐用的传感器为霍尔传感器。
2. AC/DC开关电源的冲击电流限制方法
2.1 串连电阻法
对于小功率开关电源,可以用象图5的串连电阻法。如果电阻选得大,冲击电流就小,但在电阻上的功耗就大,所以必须选择折衷的电阻值,使冲击电流和电阻上的功耗都在允许的范围之内
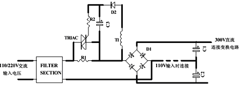
图5. 串连电阻法冲击电流控制电路(适用于桥式整流和倍压电路,其冲击电流相同)
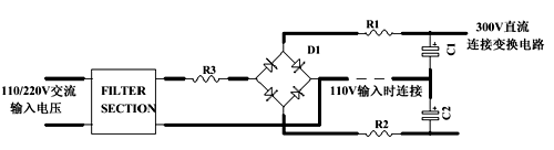
串连在电路上的电阻必须能承受在开机时的高电压和大电流,大额定电流的电阻在这种应用中比较适合,常用的为线绕电阻,但在高湿度的环境下,则不要用线绕电阻。因线绕电阻在高湿度环境下,瞬态热应力和绕线的膨胀会降低保护层的作用,会因湿气入侵而引起电阻损坏。  图5所示为冲击电流限制电阻的通常位置,对于110V、220V双电压输入电路,应该在R1和R2位置放两个电阻,这样在110V输入连接线连接时和220V输入连接线断开时的冲击电流一样大。对于单输入电压电路,应该在R3位置放电阻。
2.2 热敏电阻法
在小功率开关电源中,负温度系数热敏电阻(NTC)常用在图5中R1,R2,R3位置。在开关电源第一次启动时,NTC的电阻值很大,可限制冲击电流,随着NTC的自身发热,其电阻值变小,使其在工作状态时的功耗减小。  用热敏电阻法也由缺点,当第一次启动后,热敏电阻要过一会儿才到达其工作状态电阻值,如果这时的输入电压在电源可以工作的最小值附近,刚启动时由于热敏电阻阻值还较大,它的压降较大,电源就可能工作在打嗝状态。另外,当开关电源关掉后,热敏电阻需要一段冷却时间来将阻值升高到常温态以备下一次启动,冷却时间根据器件、安装方式、环境温度的不同而不同,一般为1分钟。如果开关电源关掉后马上开启,热敏电阻还没有变冷,这时对冲击电流失去限制作用,这就是在使用这种方法控制冲击电流的电源不允许在关掉后马上开启的原因。
2.3 有源冲击电流限制法
对于大功率开关电源,冲击电流限制器件在正常工作时应该短路,这样可以减小冲击电流限制器件的功耗
图6. 有源冲击电流限制电路 (桥式整流时的冲击电流大)
在图6中,选择R1作为启动电阻,在启动后用可控硅将R1旁路,因在这种冲击电流限制电路中的电阻R1可以选得很大,通常不需要改变110V输入倍压和220V输入时的电阻值。在图6中所画为双向可控硅,也可以用晶闸管或继电器将其替代。  图6所示电路在刚启动时,冲击电流被电阻R1限制,当输入电容充满电后,有源旁路电路开始工作将电阻R1旁路,这样在稳态工作时的损耗会变得很小。  在这种可控硅启动电路中,很容易通过开关电源主变压器上的一个线圈来给可控硅供电。由开关电源的缓启动来提供可控硅的延迟启动,这样在电源启动前就可以通过电阻R1将输入电容充满电。
3. DC/DC开关电源的冲击电流限制方法
3.1 长短针法
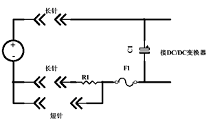
图7所示电路为长短针法冲击电流限制电路,在DC/DC电源板插入时,长针接触,输入电容C1通过电阻R1充电,当电源板完全插入时,电阻R1被断针短路。C1代表DC/DC电源的所有电容量
图7. 长短针法冲击电流限制电路
这种方法的缺陷是插入的速度不能控制,如插入速度过快,电容C1还没充满电时,短针就已经接触,冲击电流的限制效果就不好。
也可用热敏电阻法来限制冲击电流,但由于DC/DC电源的输入电压较低,输入电流较大,在热敏电阻上的功耗也较大,一般不用此方法。
3.2 有源冲击电流限制法
3.2.1 利用MOS管限制冲击电流
利用MOS管控制冲击电流可以克服无源限制法的缺陷。MOS管有导通阻抗Rds_on低和驱动简单的特点,在周围加上少量元器件就可以做成冲击电流限制电路。  MOS管是电压控制器件,其极间电容等效电路如图8所示。
图8. 带外接电容C2的N型MOS管极间电容等效电路
MOS管的极间电容栅漏电容Cgd、栅源电容Cgs、漏源电容Cds可以由以下公式确定:
公式中MOS管的反馈电容Crss,输入电容Ciss和输出电容Coss的数值在MOS管的手册上可以查到。
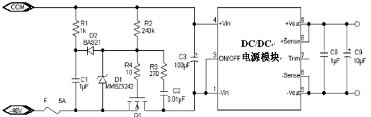
电容充放电快慢决定MOS管开通和关断的快慢,为确保MOS管状态间转换是线性的和可预知的,外接电容C2并联在Cgd上,如果外接电容C2比MOS管内部栅漏电容Cgd大很多,就会减小MOS管内部非线性栅漏电容Cgd在状态间转换时的作用。  外接电容C2被用来作为积分器对MOS管的开关特性进行精确控制。控制了漏极电压线性度就能精确控制冲击电流。    电路描述:  图9所示为基于MOS管的自启动有源冲击电流限制法电路。MOS管 Q1放在DC/DC电源模块的负电压输入端,在上电瞬间,DC/DC电源模块的第1脚电平和第4脚一样,然后控制电路按一定的速率将它降到负电压,电压下降的速度由时间常数C2*R2决定,这个斜率决定了最大冲击电流。   
图9. 有源冲击电流限制法电路
D1用来限制MOS管 Q1的栅源电压。元器件R1,C1和D2用来保证MOS管Q1在刚上电时保持关断状态。  上电后,MOS管的栅极电压要慢慢上升,当栅源电压Vgs高到一定程度后,二极管D2导通,这样所有的电荷都给电容C1以时间常数R1×C1充电,栅源电压Vgs以相同的速度上升,直到MOS管Q1导通产生冲击电流。其中Vth为MOS管Q1的最小门槛电压,VD2为二极管D2的正向导通压降,Vplt为产生Iinrush冲击电流时的栅源电压。Vplt可以在MOS管供应商所提供的产品资料里找到。  MOS管选择  以下参数对于有源冲击电流限制电路的MOS管选择非常重要:l 漏极击穿电压 Vds   必须选择Vds比最大输入电压Vmax和最大输入瞬态电压还要高的MOS管,对于通讯系统中用的MOS管,一般选择Vds≥100V。l 栅源电压Vgs  稳压管D1是用来保护MOS管Q1的栅极以防止其过压击穿,显然MOS管Q1的栅源电压Vgs必须高于稳压管D1的最大反向击穿电压。一般MOS管的栅源电压Vgs为20V,推荐12V的稳压二极管。其中Pout为DC/DC电源的最大输出功率,Vmin为最小输入电压,η为DC/DC电源在输入电压为Vmin输出功率为Pout时的效率。η可以在DC/DC电源供应商所提供的数据手册里查到。MOS管的Rds_on必须很小,它所引起的压降和输入电压相比才可以忽略。
图10. 有源冲击电流限制电路在75V输入

最新评论

扫码打开小程序

扫码安装APP

返回顶部