|
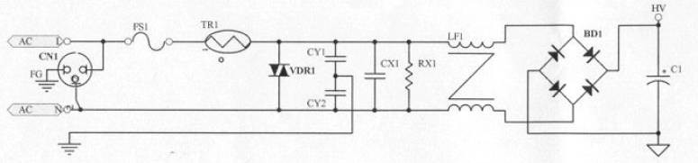
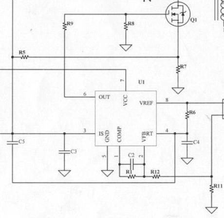
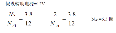
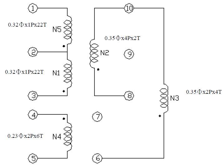
电源设计全过程 本次讲解电源以一个13.2W电源为例 输入:AC90~264V 输出:3.3V/4A 原理图 ![]() 变压器是整个电源供应器的重要核心,所以变压器的计算及验证是很重要的。 决定变压器的材质及尺寸: 依据变压器计算公式 ![]() ![]() 获取本文原版文档电源设计实例--手把手教你到每一个元器件.pdf方法如下 关注本公众号回复"设计实例"免费获取 决定一次侧滤波电容: 滤波电容的决定,可以决定电容器上的Vin(min),滤波电容越大,Vin(win)越高,可以做较大瓦数的Power,但相对价格亦较高。 决定变压器线径及线数: 当变压器决定后,变压器的Bobbin即可决定,依据Bobbin的槽宽,可决定变压器的线径及线数,亦可计算出线径的电流密度,电流密度一般以6A/mm2为参考,电流密度对变压器的设计而言,只能当做参考值,最终应以温升记录为准。 决定Duty cycle (工作周期): 由以下公式可决定Duty cycle ,Duty cycle的设计一般以50%为基准,Duty cycle若超过50%易导致振荡的发生。 ![]() ![]() 决定Ip值: ![]() 决定辅助电源的圈数: 依据变压器的圈比关系,可决定辅助电源的圈数及电压。 决定MOSFET及二次侧二极管的Stress(应力): 依据变压器的圈比关系,可以初步计算出变压器的应力(Stress)是否符合选用零件的规格,计算时以输入电压264V(电容器上为380V)为基准。 其它: 若输出电压为5V以下,且必须使用TL431而非TL432时,须考虑多一组绕组提供Photo coupler及TL431使用。 将所得资料代入 ![]() 公式中,如此可得出B(max),若B(max)值太高或太低则参数必须重新调整。 变压器计算: 输出瓦数13.2W(3.3V/4A),Core = EI-28,可绕面积(槽宽)=10mm,Margin Tape = 2.8mm(每边),剩余可绕面积=4.4mm. ![]() 计算式: 变压器材质及尺寸: 由以上假设可知材质为PC-40,尺寸=EI-28,Ae=0.86cm2,可绕面积(槽宽)=10mm,因Margin Tape使用2.8mm,所以剩余可绕面积为4.4mm. 假设滤波电容使用47uF/400V,Vin(min)暂定90V。 ●决定变压器的线径及线数: ![]() ![]() ●决定Duty cycle: ![]() ●决定Ip值: ![]() ●决定辅助电源的圈数: ![]() ![]() ●决定MOSFET及二次侧二极管的Stress(应力): ![]() ●其它: 因为输出为3.3V,而TL431的Vref值为2.5V,若再加上photo coupler上的压降约1.2V,将使得输出电压无法推动Photo coupler及TL431,所以必须另外增加一组线圈提供回授路径所需的电压。 ![]() ●变压器的接线图: ![]() 零件选用: ![]() ●FS1: 由变压器计算得到Iin值,以此Iin值(0.42A)可知使用公司共享料2A/250V,设计时亦须考虑Pin(max)时的Iin是否会超过保险丝的额定值。 ●TR1(热敏电阻): 电源激活的瞬间,由于C1(一次侧滤波电容)短路,导致Iin电流很大,虽然时间很短暂,但亦可能对Power产生伤害,所以必须在滤波电容之前加装一个热敏电阻,以限制开机瞬间Iin在Spec之内(115V/30A,230V/60A),但因热敏电阻亦会消耗功率,所以不可放太大的阻值(否则会影响效率),一般使用SCK053(3A/5Ω),若C1电容使用较大的值,则必须考虑将热敏电阻的阻值变大(一般使用在大瓦数的Power上)。 ●VDR1(突波吸收器): 当雷极发生时,可能会损坏零件,进而影响Power的正常动作,所以必须在靠AC输入端 (Fuse之后),加上突波吸收器来保护Power(一般常用07D471K),但若有价格上的考量,可先忽略不装。 ●CY1,CY2(Y-Cap): Y-Cap一般可分为Y1及Y2电容,若AC Input有FG(3 Pin)一般使用Y2- Cap , AC Input若为2Pin(只有L,N)一般使用Y1-Cap,Y1与Y2的差异,除了价格外(Y1较昂贵),绝缘等级及耐压亦不同(Y1称为双重绝缘,绝缘耐压约为Y2的两倍,且在电容的本体上会有“回”符号或注明Y1),此电路因为有FG所以使用Y2-Cap,Y-Cap会影响EMI特性,一般而言越大越好,但须考虑漏电及价格问题,漏电(Leakage Current )必须符合安规须求(3Pin公司标准为750uA max)。 ●CX1(X-Cap)、RX1: X-Cap为防制EMI零件,EMI可分为Conduction及Radiation两部分,Conduction规范一般可分为: FCC Part 15J Class B 、 CISPR 22(EN55022) Class B 两种 , FCC测试频率在450K~30MHz,CISPR 22测试频率在150K~30MHz, Conduction可在厂内以频谱分析仪验证,Radiation 则必须到实验室验证,X-Cap 一般对低频段(150K ~ 数M之间)的EMI防制有效,一般而言X-Cap愈大,EMI防制效果愈好(但价格愈高),若X-Cap在0.22uf以上(包含0.22uf),安规规定必须要有泄放电阻(RX1,一般为1.2MΩ 1/4W)。 ●LF1(Common Choke): EMI防制零件,主要影响Conduction 的中、低频段,设计时必须同时考虑EMI特性及温升,以同样尺寸的Common Choke而言,线圈数愈多(相对的线径愈细),EMI防制效果愈好,但温升可能较高。 ●BD1(整流二极管): AC电源以全波整流的方式转换为DC,由变压器所计算出的Iin值,可知只要使用1A/600V的整流二极管,因为是全波整流所以耐压只要600V即可。 ●C1(滤波电容): 由C1的大小(电容值)可决定变压器计算中的Vin(min)值,电容量愈大,Vin(min)愈高但价格亦愈高,此部分可在电路中实际验证Vin(min)是否正确,若AC Input 范围在90V~132V (Vc1 电压最高约190V),可使用耐压200V的电容;若AC Input 范围在90V~264V(或180V~264V),因Vc1电压最高约380V,所以必须使用耐压400V的电容。 ![]() ●D2(辅助电源二极管): 整流二极管,一般常用FR105(1A/600V)或BYT42M(1A/1000V),两者主要差异: 1. 耐压不同(在此处使用差异无所谓) 2. VF不同(FR105=1.2V,BYT42M=1.4V) ●R10(辅助电源电阻): 主要用于调整PWM IC的VCC电压,以目前使用的3843而言,设计时VCC必须大于8.4V(Min. Load时),但为考虑输出短路的情况,VCC电压不可设计的太高,以免当输出短路时不保护(或输入瓦数过大)。 ●C7(滤波电容): 辅助电源的滤波电容,提供PWM IC较稳定的直流电压,一般使用100uf/25V电容。 ●Z1(Zener 二极管): 当回授失效时的保护电路,回授失效时输出电压冲高,辅助电源电压相对提高,此时若没有保护电路,可能会造成零件损坏,若在3843 VCC与3843 Pin3脚之间加一个Zener Diode,当回授失效时Zener Diode会崩溃,使得Pin3脚提前到达1V,以此可限制输出电压,达到保护零件的目的.Z1值的大小取决于辅助电源的高低,Z1的决定亦须考虑是否超过Q1的VGS耐压值,原则上使用公司的现有料(一般使用1/2W即可). ●R2(激活电阻): 提供3843第一次激活的路径,第一次激活时透过R2对C7充电,以提供3843 VCC所需的电压,R2阻值较大时,turn on的时间较长,但短路时Pin瓦数较小,R2阻值较小时,turn on的时间较短,短路时Pin瓦数较大,一般使用220KΩ/2W M.O。. ●R4 (Line Compensation): 高、低压补偿用,使3843 Pin3脚在90V/47Hz及264V/63Hz接近一致(一般使用750KΩ~1.5MΩ 1/4W之间)。 ●R3,C6,D1 (Snubber): 此三个零件组成Snubber,调整Snubber的目的:1.当Q1 off瞬间会有Spike产生,调整Snubber可以确保Spike不会超过Q1的耐压值,2.调整Snubber可改善EMI.一般而言,D1使用1N4007(1A/1000V)EMI特性会较好.R3使用2W M.O.电阻,C6的耐压值以两端实际压差为准(一般使用耐压500V的陶质电容)。 ![]() ●Q1(N-MOS): 目前常使用的为3A/600V及6A/600V两种,6A/600V的RDS(ON)较3A/600V小,所以温升会较低,若IDS电流未超过3A,应该先以3A/600V为考量,并以温升记录来验证,因为6A/600V的价格高于3A/600V许多,Q1的使用亦需考虑VDS是否超过额定值。 ●R8: R8的作用在保护Q1,避免Q1呈现浮接状态。 ●R7(Rs电阻): 3843 Pin3脚电压最高为1V,R7的大小须与R4配合,以达到高低压平衡的目的,一般使用2W M.O.电阻,设计时先决定R7后再加上R4补偿,一般将3843 Pin3脚电压设计在0.85V~0.95V之间(视瓦数而定,若瓦数较小则不能太接近1V,以免因零件误差而顶到1V)。 ●R5,C3(RC filter): 滤除3843 Pin3脚的噪声,R5一般使用1KΩ 1/8W,C3一般使用102P/50V的陶质电容,C3若使用电容值较小者,重载可能不开机(因为3843 Pin3瞬间顶到1V);若使用电容值较大者,也许会有轻载不开机及短路Pin过大的问题。 ●R9(Q1 Gate电阻 ): R9电阻的大小,会影响到EMI及温升特性,一般而言阻值大,Q1 turn on / turn off的速度较慢,EMI特性较好,但Q1的温升较高、效率较低(主要是因为turn off速度较慢);若阻值较小, Q1 turn on / turn off的速度较快,Q1温升较低、效率较高,但EMI较差,一般使用51Ω-150Ω 1/8W。 ●R6,C4(控制振荡频率): 决定3843的工作频率,可由Data Sheet得到R、C组成的工作频率,C4一般为10nf的电容(误差为5%),R6使用精密电阻,以DA-14B33为例,C4使用103P/50V PE电容,R6为3.74KΩ 1/8W精密电阻,振荡频率约为45 KHz。 ●C5: 功能类似RC filter,主要功用在于使高压轻载较不易振荡,一般使用101P/50V陶质电容。 ●U1(PWM IC): 3843是PWM IC的一种,由Photo Coupler (U2)回授信号控制Duty Cycle的大小,Pin3脚具有限流的作用(最高电压1V),目前所用的3843中,有KA3843(SAMSUNG)及UC3843BN(S.T.)两种,两者脚位相同,但产生的振荡频率略有差异,UC3843BN较KA3843快了约2KHz,fT的增加会衍生出一些问题(例如:EMI问题、短路问题),因KA3843较难买,所以新机种设计时,尽量使用UC3843BN。 ●R1、R11、R12、C2(一次侧回路增益控制): 3843内部有一个Error AMP(误差放大器),R1、R11、R12、C2及Error AMP组成一个负回授电路,用来调整回路增益的稳定度,回路增益,调整不恰当可能会造成振荡或输出电压不正确,一般C2使用立式积层电容(温度持性较好)。 ![]() ●U2(Photo coupler) 光耦合器(Photo coupler)主要将二次侧的信号转换到一次侧(以电流的方式),当二次侧的TL431导通后,U2即会将二次侧的电流依比例转换到一次侧,此时3843由Pin6 (output)输出off的信号(Low)来关闭Q1,使用Photo coupler的原因,是为了符合安规需求(primacy to secondary的距离至少需5.6mm)。 ●R13(二次侧回路增益控制): 控制流过Photo coupler的电流,R13阻值较小时,流过Photo coupler的电流较大,U2转换电流较大,回路增益较快(需要确认是否会造成振荡),R13阻值较大时,流过Photo coupler的电流较小,U2转换电流较小,回路增益较慢,虽然较不易造成振荡,但需注意输出电压是否正常。 ●U3(TL431)、R15、R16、R18 调整输出电压的大小, ![]() ,输出电压不可超过38V(因为TL431 VKA最大为36V,若再加Photo coupler的VF值,则Vo应在38V以下较安全),TL431的Vref为2.5V,R15及R16并联的目的使输出电压能微调,且R15与R16并联后的值不可太大(尽量在2KΩ以下),以免造成输出不准。 ●R14,C9(二次侧回路增益控制): 控制二次侧的回路增益,一般而言将电容放大会使增益变慢;电容放小会使增益变快,电阻的特性则刚好与电容相反,电阻放大增益变快;电阻放小增益变慢,至于何谓增益调整的最佳值,则可以Dynamic load来量测,即可取得一个最佳值。 ●D4(整流二极管): 因为输出电压为3.3V,而输出电压调整器(Output Voltage Regulator)使用TL431(Vref=2.5V)而非TL432(Vref=1.25V),所以必须多增加一组绕组提供Photo coupler及TL431所需的电源,因为U2及U3所需的电流不大(约10mA左右),二极管耐压值100V即可,所以只需使用1N4148(0.15A/100V)。 ●C8(滤波电容): 因为U2及U3所需的电流不大,所以只要使用1u/50V即可。 ●D5(整流二极管): 输出整流二极管,D5的使用需考虑: a. 电流值 b. 二极管的耐压值 以此为例,输出电流4A,使用10A的二极管(Schottky)应该可以,但经点温升验证后发现D5温度偏高,所以必须换为15A的二极管,因为10A的VF较15A的VF 值大。耐压部分40V经验证后符合,因此最后使用15A/40V Schottky。 ●C10,R17(二次侧snubber) : D5在截止的瞬间会有spike产生,若spike超过二极管(D5)的耐压值,二极管会有被击穿的危险,调整snubber可适当的减少spike的电压值,除保护二极管外亦可改善EMI,R17一般使用1/2W的电阻,C10一般使用耐压500V的陶质电容,snubber调整的过程(264V/63Hz)需注意R17,C10是否会过热,应避免此种情况发生。 ●C11,C13(滤波电容): 二次侧第一级滤波电容,应使用内阻较小的电容(LXZ,YXA…),电容选择是否洽当可依以下三点来判定: a. 输出Ripple电压是符合规格 b. 电容温度是否超过额定值 c. 电容值两端电压是否超过额定值 ●R19(假负载): 适当的使用假负载可使线路更稳定,但假负载的阻值不可太小,否则会影响效率,使用时亦须注意是否超过电阻的额定值(一般设计只使用额定瓦数的一半)。 ●L3,C12(LC滤波电路): LC滤波电路为第二级滤波,在不影响线路稳定的情况下,一般会将L3 放大(电感量较大),如此C12可使用较小的电容值。 开关电源设计验证设计验证:(可分为三部分) a. 设计阶段验证 b. 样品制作验证 c. QE验证 设计阶段验证 设计实验阶段应该养成记录的习惯,记录可以验证实验结果是否与电气规格相符,以下即就此电源设计阶段验证做说明(验证项目视规格而定)。 ●电气规格验证: 3843 PIN3脚电压(full load 4A) : ![]() ●Duty Cycle , fT: ![]() ●Vin(min) = 100V (90V / 47Hz full load) ●Stress (264V / 63Hz full load) : Q1 MOSFET: ![]() D5: ![]() D4: ![]() ●辅助电源(开机,满载)、短路Pin max.: ![]() ●Static (full load) ![]() ![]() ●Full Range负载(0.3A-4A)(验证是否有振荡现象) ![]() ●回授失效(输出轻载) ![]() ●O.C.P.(过电流保护) ![]() ●Pin(max.) ![]() ●Dynamic test ![]() ![]() ●HI-POT test: ![]() 此电源属于输入3 PIN HI-POT test 为1500Vac/1 minute。
最新评论论坛新帖更多>医工工具 |