欢迎您,请 登录 或 注册

当前位置:首页 医疗器械维修 基础 电子 查看内容

系统的理解开关电源EMI(多图易懂)

2017-7-14 16:34 阅读: 2157 评论: 0 编辑: ygzx1
[导读]实际中如何确定差模和共模的比例.这样可以看到实际的干扰中差模是多少,共模是多少.以决定采取的措施.贴一个例子.前面一个图是有加4.7uF的X电容,剩下的基本是共模;后面是正常的波形.峰值,准峰值,平均值的定义及测量. ...
实际中如何确定差模和共模的比例. 这样可以看到实际的干扰中差模是多少,共模是多少.以决定采取的措施.
贴一个例子. 前面一个图是有加4.7uF的X电容,剩下的基本是共模;后面是正常的波形.
峰值,准峰值,平均值的定义及测量.
频率抖动的作用原来如此.... 由于RC的积分作用,所以会降低.不是在欺骗仪器吗?! 对此电源界存在争论,反过来想一下,难道标准就合理吗? 管它呢,不管哪国的标准,过了就行了.
举几个例子,看一下什么叫天壤之别. 600W PFC电路EMI,前面为原始的,后面加了抖动(频率调制)  这个很熟悉,30W TOP
一个小问题,反馈控制特性和EMI 有关系吗?我想决大部分人的答案是没有关系,有的说有关系,因为他在实际中发现过(我记的21IC上有人问过)!什么原因?可能没人说的清.  同样输入,输出2的控制带宽和环路增益比输出1高,所以纹波小. 在相同的情况下,输出2要迫使脉冲的宽度更快速的变化(电压高时减小脉宽,反之相同),这恰恰就是频率抖动,所以可以改善EMI. 电流型控制IC比电压型相比具有自动前馈功能,更迅速的改变脉宽压制100Hz纹波,所以同等情况,EMI要好一些.当然电压型的如果加了电压前馈能起到同样的功能.
高,低压输入和3842实现频率抖动.同等功率,高电压输入时,电解电容纹波很小,效果不明显,低压输入时纹波大就明显.其实你用数字示波器观察低压输入时的开关波形,就能看到波形的晃动.   可以利用此功能对3842这种最常用的IC来实现频率抖动功能.把输入电压做一个全波整流,不要滤波,分一个低压出来去调制3842的第4脚,就可实现频率抖动功能.
几个因素对干扰的影响(摘自香港大学电力电子实验室资料)  我们可以看出,波形和占空比只影响低频段的干扰. 上升和下降沿影响高频段.
为什么会有EMI.
还是来个图吧. f1的值大概在6-10MHz之间,f2的值大概在20-30MHz之间,其频率会根据变压器漏感的大小,杂散电容的大小,器件输出电容的大小而变化,但频率大概在上述范围,但你没加RC吸收电路和共模滤波不是超强时,EMI曲线上明显的可以看到此两点.把这两点抑制掉,再采取点其他措施,你都可能把Y电容拿掉.
传导干扰的差模的产生和抑制 
应该怎样抑制差模干扰,我想大家应该有答案了
答案.R3为LISN的100欧姆电阻,要减小R3上的电压,只有降低R2,也就是加大Y电容的容量 和 增大R1,R4,也就是加大差模电感.
加差模电感是常用的方法,但在整流管后面时要注意. 电感量有差异会使L,N线测量的结果不平衡.
高频等效模型. 实际上,在高频端,由于X电容的容抗很小和傅立叶系数的值很小,差模的影响很小. 实际测试中发现,一般大于1MHz以后,差模的影响已经很小了.只要布板不是太差(这是前提,否则低频共模也可能很高),基本上可以这样区分:150-1MHz,以差模为主,1-5MHz,差模和共模共同起作用,5MHz以后基本上是共模.
实测一个40W的电源,在输入整流管加470pF电容和不加几乎没有影响. 前面有在对角的二极管加两个470pF电容,后面的没加. 不知5A整流桥二极管的输出电容是多少,如果远大于470,那这个实验相当于没做.
差模干扰的两种特殊情况:容性耦合和感性耦合(摘自港大EMI研讨会资料) 只所以说是特殊情况,是因为一般的电源中较少遇到. 只有在电源形状有特殊要求和电源布板经验很少的人才遇到较多.改进方法是修改PCB.对容性耦合可加屏蔽.
至此差模部分就介绍完了。
前面已经介绍了差模部分,接下来介绍共模部分
主要目的是给电源的初学者介绍一些基本知识. 干扰的测量  虽然传导干扰并不要求屏蔽室,但实际上各个实验室都用的是全屏蔽房间. 这样使电源与地线有更大的电容,实际增加了传导高频部分(共模)通过的难度. 3线时,由于电源与地线距离很近,电容很大,原理上EMI更难通过一些.但同样因为很近,可以采取一些两线没法采取的方法,如前面加两粒小的Y电容,可以把高频部分(共模)很好的短路掉,又容易通过,任何事情都是有利又有弊.我们以第一种情况来分析.
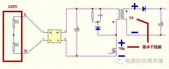
复习一下干扰源,这个干扰源是最根本的干扰源,差模,共模,辐射都是由它产生动力.看这个共模之前,最好先看一下差模部分. 
共模EMI交流等效电路.  C1的大小与漏极连接的面积跟正比,布板时减小漏极的面积是个好方法.漏极加个散热片接源极可减少EMI高频和辐射.C2是变压器初次级的杂散电容,夹层绕法C2会很大,可能需要加屏蔽,C3是次级与地的等效电容,C2,C3一般远远大于C1,所以C3是主要的共模电流流通路径.
 这个电容是时实在在存在的,不是等效的,但面积S除PCB线外,还包括漏极引脚对地的投影面积,变压器对地面积等效一部分(等效的大小与变压器的屏蔽处理有关).C3可以理解成PCB铜薄部分对地的面积形成的电容,其计算也是一样的.
变压器对地的问题: 
不要忘了EMI是高频信号,静地是个相对的概念. 
“静地”是我自己的定义,非标准叫法.次级地之所以安静是因为Y电容的存在,如果Y电容不存在,或性能不好,次级就不是静地了.从上面图上可看到,Y电容不是理想的,它有ESL,所以高频时性能就下降了,而共模干扰恰恰是高频信号.所以次级在高频时就不是静地了,大面积铺地就加大了电容.还有一个原因:如果次级是信号线,实际上加大次级地(大面积铺地)是很好的:减小辐射,提高EMS的能力.但开关电源里面是大的脉冲电流,大面积铺地(不知你的加大地是不是这

最新评论

扫码打开小程序

扫码安装APP

返回顶部