欢迎您,请 登录 或 注册

当前位置:首页 医疗器械维修 基础 电子 查看内容

电磁感应式智能无线充电器设计方案

2017-7-14 15:18 阅读: 312 评论: 0 编辑: ygzx1
[导读]因不同的类型电子产品需要使用不同的充电器,充电时还要寻找合适的插口和理顺接线,笔者利用电磁感应原理,设计了智能无线充电器。该无线充电器具有 自动感应充电和充满电后智能断电功能,不仅适用于各种不同充电电 ...
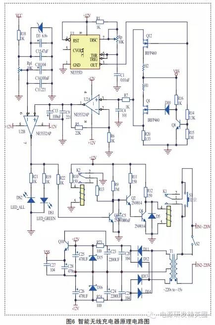
因不同的类型电子产品需要使用不同的充电器,充电时还要寻找合适的插口和理顺接线,笔者利用电磁感应原理,设计了智能无线充电器。该无线充电器具有 自动感应充电和充满电后智能断电功能,不仅适用于各种不同充电电压和容量的电子产品,而且能够对多台不同的电子产品同时进行充电。作品采用智能无线充电的 设计思想,具有使用方便、适用面广的优点,有较高的推广应用价值。  1.系统概述  1.1当前充电模式情况  在电子科技技术高速发展的今天,全球范围内的手机用户数量已经达到了33亿,再加上MP3、MP4等其他周边电子产品,平均不到2人就拥有一个需要充电 的便携式电子产品。目前普遍使用的都是数据线插接式充电,这种充电方式数据线接口用久了通常会有触不良等现象,而且单个充电器适应面不广,因不同的类型电 子产品需要使用不同的充电器,充电时还要寻找合适的插口和理顺接线,真可谓费时费力;各种便携式电子产品的充电是一件令人头痛的麻烦事。为了改良上面的现 象,研发智能无线充电器是很有必要的。  1.2作品简介及优点  智能无线充电器利用 电磁感应原理,是非接触充电系统,不再通过导线(充电线)传输电能,而是无线传输方式充电。没有充电所用的物理接口,与一般充电器相比,避免了插线或拔电 池的麻烦,具有一般充电器的工作原理;作品采用一(充电器)对多(感应负载)充电、智能充电的设计思想;无线充电器对负载充电时,指示灯将由绿灯转换为七 彩灯,手机也正确显示充电状态并智能完成充过程(实验产品为手机)。本充电器可以同时对多个负载充电,可以自动感应是否有负载充电,达到自动充电,充满电 后10秒自动断电,达到智能化;从而大大方便了用户。智能无线充电器使用十分方便、一个充电器就可以满足一个家庭的需要,具有较高的推广应用价值、成本低 廉(与一般充电器价格相差不多)等优点,现在世界上许多大公司(如Sony,Intel,apple,飞利普等)也正在火热研究中;智能无线充电必将是取 代物理直插的发展方向,将肯定受到人们的欢迎和重视。  基于以上思路,充分运用所学电子技术知识,经过老师悉心指导。设计、制作智能无线充电器,它具有如下优点:  (1)成本低廉  电路由脉冲产生部分、功率放大部分,滤波部分、比较部分及发射和接收部分组成,每部分只是几个小元件组成,制作简单。  (2)一对多充电  一台充电器可以对多个负载充,一个家庭购买一台充电器就可以满足全家人使用,随着负载的增加,工作效率也会增高,因此可以节约用电同时亦可减少不必要的开销。  (3)方便性  与一般充电器相比,减少了插拔的麻烦,同时亦避免了接口不适用,接触不良等现象,老年人也能很方便地使用。  (4)智能化  只要把感应负载往充电器上面放,就可以自动感应充电,通过信息反馈,当感应负载满电后,自动断电,实现充电过程智能化。  2.工作原理概述  2.1系统模块  无线充电器利用电磁感应原理。通过NE555D芯片产生一个36.7K的脉冲频率(因为经过调试在36.7K频率时,效率达到最高),IRFP460功 率放大,使发射线圈产生磁场,当接收线圈靠近时,产生感应电流,经过全波整流和稳压,得到负载(手机)所需要的充电电压和电流。发射线圈的电流会随着感应 负载的增加而增大,通过运放把0.33欧的负载电压23倍放大,再经过1N4148整流滤波得到电压U1与基准源Uo比较。充电时,U1大于Uo七彩灯闪 亮,表示正在充电;空负载或充满电时,U1小于Uo,绿灯亮,若10秒钟后没有感应负载,自动断电;按一下复位键则充电器重新启动。具体电路分析如下:  2.1.1NE555D脉冲发生器模块  如图1,根据T=(R1+Rp)C1,f=1/T,调节Rp使NE555D输出一个36.7KHZ的脉冲频率。  
2.1.2功率放大及无线发射模块  主要把NE555D产生的一个36.7KHZ的脉冲功率放大,经发射线圈发射出去。当脉冲为高电平时,Q12栅极为高电平,Q12导通,此时Q8饱 和,Uceq电压只有0.67V,经D10-4148后Q1栅极电压为0,Q1截止。当脉冲为低电平时,Q8、Q12同时截止,电流直接由 R16D10Q1,Q1导通。整个过程中Q1与Q12均以一开一关的形式工作。电路如图2:                                                    2.1.3感应线圈模块  如图3,当感应线圈靠近发射线圈时,就会产生感应电流,经过全波整流后,根据不同的电子产品的充电电压,可选择不同的稳压二极管稳压,再经三极管Q100放大电流后供给不同电子产品充电。    2.1.4充电检测模块  当有感应负载时,R20(0.33欧)电阻上的电压会增大,经运 放U2A放大A=1+R5/R6=23倍后,电压变化明显,再经过1N4148整流滤波,得电压U1与基准源U。比较,此时U1>U。,运放输出Ui为高 电平,七彩灯闪烁;当感应负载充满电(或没有感应到负载),此时U1    2.1.5智能断电模块  (1)当开关S2断开时,整充电器处于智能充电过程。充电器启动时,继电器K1闭合,同时K2为断开状态。当有感应负载时,七彩灯闪烁,Ui为高电平, 此时Q5饱和,电压Uceq为0.67V,低于Q2+Q4的导通电压之和(1.34V),Q2与Q4构成达林顿,同时截止,继器K1吸合;当感应负载充满 电(或无感应负载)时,绿灯亮,即Ui为低电平,此时Q3截止,电容C5与R9构成RC充电电路,当电容充电电压到达Q2与Q4的导通电压时,Q2导通, 使Q4饱和,此时继电器工作电压只有0.67V,继电器断开,整个电路处于完全断电状态。断电后,继电器K2闭合,此时C5与R13构成RC放电电路,给 C5快速放电。当按一下轻触复位开关时,充电器重新启动。当感应负载充满电(或无感应负载)时,电容C5充电,其电压为Ut  由公式Ut=12*(1-e-t/R9C5)得:t=-R9C5ln(1-Ut/12)  其中C5=100UF,R9=1MΩ,Ut=1.34V,  经计算得断电时间:t=10S  实现了10秒自动断电。在绿灯亮的10秒内只要有感应负载,则Ui为高电平,Q3饱和,电容C5放电。整个充电过程实现智能化断电。  (2)当S2闭合时,整个充电电路处于手动断电过程。                                                      2.1.6流程图  具体工作流程如图7所示:    2.2系统实现  系统实物图如图8、图9、图10所示。        3.主要技术指标  该作品主要技术指标如表1所示    4.元件清单  本系统所采用的主要元件清单如表2所示:    经统计得:  元器件参考价格17.18  5.作品扩展  通过研究,我们发现无线电磁感应充电的应用领域十分广泛,除了应用于最基本的手机、MP3、MP4、笔记本电脑,数码相机等便携设备充电外,还可以应用在医疗、工业领域中,特别对于那些完全密封式的设备有着更重要的意义;如果把发射线圈装进鼠标垫里面,便可实现鼠标无线供电。其实除了感应充电以外,还可以通过改变脉冲频率实现驱蚊赶鼠等功能。  6.结束语  本设计把目前电子类课程所学的专业知识真正应用到实践中,由于作品架构设计合理,电路功能实现较好,性能优良、稳定,较好地达到了预期设计要求的各项指标。


最新评论

扫码打开小程序

扫码安装APP

返回顶部