欢迎您,请 登录 或 注册

当前位置:首页 医疗器械维修 基础 电子 查看内容

【多图解析】开关电源从分析→计算→仿真

2017-7-14 15:18 阅读: 188 评论: 0 编辑: ygzx1
[导读]功率变压器模型在分析Flyback电路之前,我觉得有必要把变压器模型做一个总结,因为我们对变压器的分析其实是在一定的模型上面进行分析的。这里阐述我的一个观点, 如果说实际测试和实验是非常重要的话,对分析对象有 ...
功率变压器模型 
在分析Flyback电路之前,我觉得有必要把变压器模型做一个总结,因为我们对变压器的分析其实是在一定的模型上面进行分析的。这里阐述我的一个观点, 如果说实际测试和实验是非常重要的话,对分析对象有一个清晰的模型概念对电子工程师来说是非常必要的,建立的模型的目的完全是为了可以简化问题。当然建立 了模型进行分析,可能和实际的测试结果有出入,每一个对象的实际总有偏差,但大规模生产有个前提就是需要控制对象的参数分布在一定范围内。
功率变压器在电源中起着能量变换和能量传送的作用(联接信号源与负载的中介)。一般的变压器模型是一个双端口网络,在大部分仿真软件中的模型如下:
不过因为双端口模型不利于我们的分析,我们一般不直接使用这种模型。(当然软件中大部分都是这么分析)这种模型忽略了漏磁电感和激磁电抗,需要进行改进才能得出比较精确的结果。
我们也可以将变压器与负载分开(独立的器件), 变压器则等效成为附加一定电抗的电感器, 次边电磁参数以一定变换归一化到原边进行处理, 可看成一个单口网络进行等效, 从而使模型得以简化。最简单的模型如下:
图中各个参数为:C:端口分布电容Rc:线圈交流电阻Rm:磁心损耗电阻Ls:线圈漏感Lm:磁心磁化电感RL’:负载折合到原边的等效电阻主要缺点有两个:
1)I.c=I.m+I.lm+I.l,变压器的铜损(线圈电阻损耗)与铁损(磁芯损耗)是相关的,很难成为独立的两个参量。
2)当开关通断的频率比较高时,不同绕组间的电容效应已较为明显, 次边绕组的铜损折合至原边的等效阻抗已经能够明显的影响变压器的响应。
如果各位对上面的模型不太清楚,以下这张图能够比较清晰的反应变压器线圈的分布参数:
我们可以建立了一个绕组的模型,端口电容也可以认为是绕组的分布电容(匝间电容和层间电容),分布电容经过叠加折算得:绕组的等效并联电容C′= Ci/ ( N - 1) ( N > 1)Φm为主磁通(产生感应电动势)对应磁芯磁化电感Lm,Φc为漏磁通对应线圈漏感
第一个改进型模型:
Cp:端口并联等效分布电容(初级线圈)Rp:端口并联等效介质损耗电阻(次级线圈)Cs:初级和次级绕组间等效耦合电容Rs:初级和次级绕组间等效介质漏Ls:线圈漏电感,分为Lse和LsmLm:励磁电感,分为Lma和LmlRm:磁心损耗等效电阻Rcp:原边绕组的等效电阻Rce:次边绕组的等效电阻RL:折算到原边的负载等效电阻模型主要特点:
流过Rce的电流I.Rce ,流过Rcp的电流I.Rcp ,流过Rm的电流I.Rm 相互独立, 模型使源边副边的铜损与磁芯损耗(铁损)不再相关。不过个人认为下面这个模型更好理解一些:
Cps为初级和次级绕组之间的电容Lkp:初级绕的漏感Cp:初级绕组的寄生电容(分布电容)Rp:初级绕组的线圈电阻Lks:次级绕的漏感Cs:次级绕组的寄生电容(分布电容)Rs:次级绕组的线圈电阻Lm:变压器励磁电感Rm:磁芯损耗的电阻RL:折算到原边的负载等效电阻CL:折算到原边的负载等效电容这个模型可能好理解一些,不过我们分析的时候可以从这些模型开始参照,或者说分析的时候通过某些参数的变化来分析整个趋势。
反激式电源的开关过程分析 
关于这个论题很多人已经给出了它们的分析,不过呢寥寥几句有时候带给人更多的是疑惑和迷茫。参考了一些论文和分析,把我个人对这个问题的分析表述出来,可 能和设计的分析会有一些误差,不过提出一个大家看得懂的问题总是比努力去看懂一些生涩的文字要好些(这里说明一点,做的分析和示意可能并不是对的)。
我们分析的主要问题还是在Q1管子在关断过程中的响应,至于设计电路减小这个响应的影响,方法有很多,个人以为就取值和影响合在一起做一个小专题。
在关断过程中,如果不考虑加入抑制暂态过程的电路,我们看到的波形将不会是理想的,如下图所示:
把上面的功率变压器模型改进模型2带入其中分析:
Mos管关断前的稳态分析:
励磁电感和漏电感中均储存能量,同时由于二极管的结电容存在,次级电容上都存在一定的电压,次级漏感中无电流。
然后我们把Mos管关掉,看下图:
我们来吧上面的过程整理一下:
1.MOS管关断后,初级电流(励磁电感和初级漏电感和电源的综合作用)给MOS输 出电容充电,初级电容,初次级之间电容,次级电容,次级二极管电容,负载电容则开始放电(你可以这样理解,因为压差小了,电容放电,也可以理解为反向充 电),Mos管DS端电压是上升的(这里可以认为是上面所涉及的分布参数之间的谐振,这个电路的Q之很小的),此时的电压可以认为是线性上升的。注意此时的次级的二极管是没有导通的,因为DS端电压比较小。
2.当DS端电压上升,次级的电压达到输出电压(这是客观存在的,因为我们要保证输出电压的稳定)+整流管的电压后,如果没有次级漏感,次级回路就导通了,因此DS端电压会继续上升,当克服了次级漏感的影响后,次级电流开始上升,在这个时候励磁电感的能量由于有更小的阻抗通路,从初级来看,初级电流会减小。
3.这个时候起决定性作用的就变成了初级漏感,它不能耦合到次级上没有小的阻抗通路,因此初级漏电感就和Mos管输出电容之间和初级电容之间谐振,电压形成几个震荡(如果没有吸收和clamped电路这个过程会持续很久)。
初级漏感电流是初级电流的一部分,因此伴随着初级漏感电流的下降的是次级电流的上升,如果没有clamped电路,电流的下降会非常快,如果加入clamped电路等于把这个过程拉长,电压应力也就减小了。
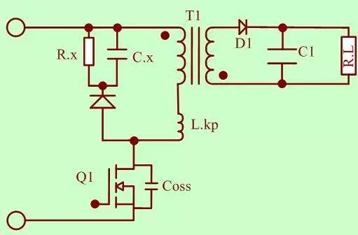
反激DCM模式RCD参数计算 
首先我们将关心的因素缩小,把主要考虑的元素分为Mos管的等效输出电容Coss,变压器励磁电感Lm,变压器的初级漏感Lkp作为考虑对象。
如图所示,如果不加RCD钳位,电路在DCM模式下,电路可能发生两次振荡,第一次主要是初级漏感Lkp和Coss的电容引起的,第二次主要是在电路能量耗尽后,励磁电感和Coss电容振荡引起的这里需要补充一下,在仿真的时候,已经观察到了这个明显的现象了。下面开始我们的计算:
计算过程,把Flyback的计算过程带入其中:
找了好些文档都是这么计算的,不过我发现几个问题
1.消耗的能量不仅仅是漏感的,也包括励磁电感的能量
2.在钳位过程中,电压是变化的,并不存在彻底钳位在V.c_mx的情况发生因此我们需要修改模型
RCD吸收电路的影响和设计方法(定性分析) 
介绍RCD电路的影响。
先分析过程:

最新评论