欢迎您,请 登录 或 注册

当前位置:首页 医疗器械维修 基础 电子 查看内容

开关电源各种拓扑结构电路图实例

2017-7-14 15:14 阅读: 1055 评论: 0 编辑: ygzx1
[导读]为电源行业的技术编辑,每天编写及整理出一篇篇技术文章便是我们工作的乐趣与重心。在常人眼里,编辑工作似乎既繁琐又枯燥无味。但是身为编辑的我却可以深刻地体会到:虽然工作非常辛苦,但却异常幸福。因为这是一个 ...
为电源行业的技术编辑,每天编写及整理出一篇篇技术文章便是我们工作的乐趣与重心。在常人眼里,编辑工作似乎既繁琐又枯燥无味。但是身为编辑的我却可以深刻地体会到:虽然工作非常辛苦,但却异常幸福。 
因为这是一个可以不停地思考、不停地接触新知识、不停地读书、不停地将灵感转化为现实的工作;同时,把自己编辑过程中的点滴努力都体现在文章中,留下一个个实实在在的印记。
关于学习开关电源,大家都很清楚,要学好电路,模数电,自控,工程电磁场这些大学专业课,甚至还要看一些开关电源设计之类的专业书籍,如果能学好以上书籍,电路一类的基本知识就算了解了,但是要更加深入学习开关电源,单单有有这些基础还不够,还要懂得整体去分析一些开关电源的电路和长时间的实践。先不说长时间实践,对于一些入门不久的工程师想要借鉴或分析同行老手的电路图但由于老工程师的保守也不一定有资源,在这里小编给大家整理了各种拓扑结构的电路原理图一份希望对大家有所帮助!
阻容降压电路
RCC电源电路
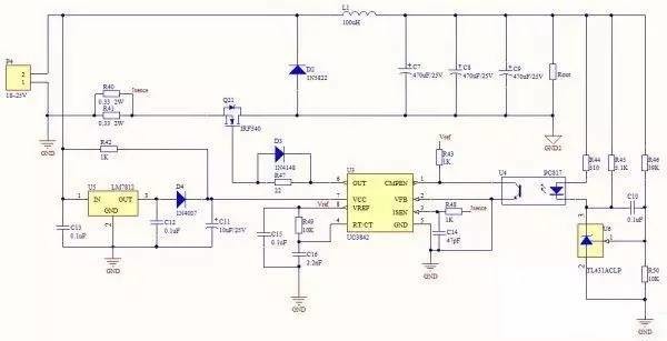
buck拓扑电路
boost/pfc拓扑的电路
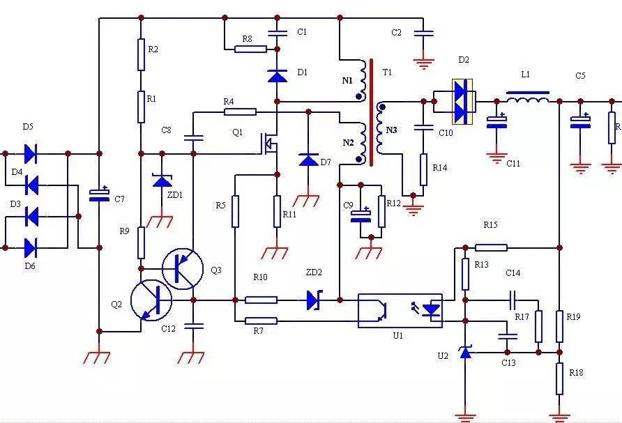
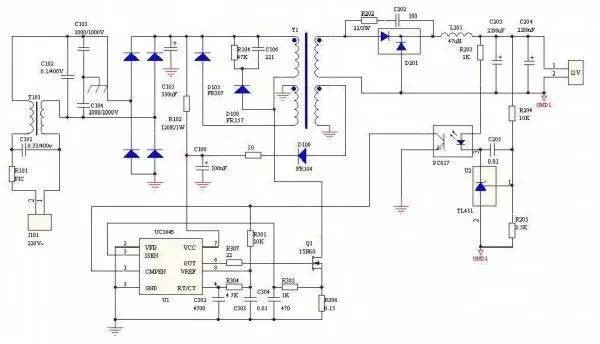
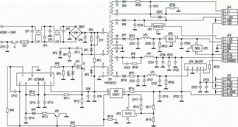
反激拓扑电路
正激拓扑电路
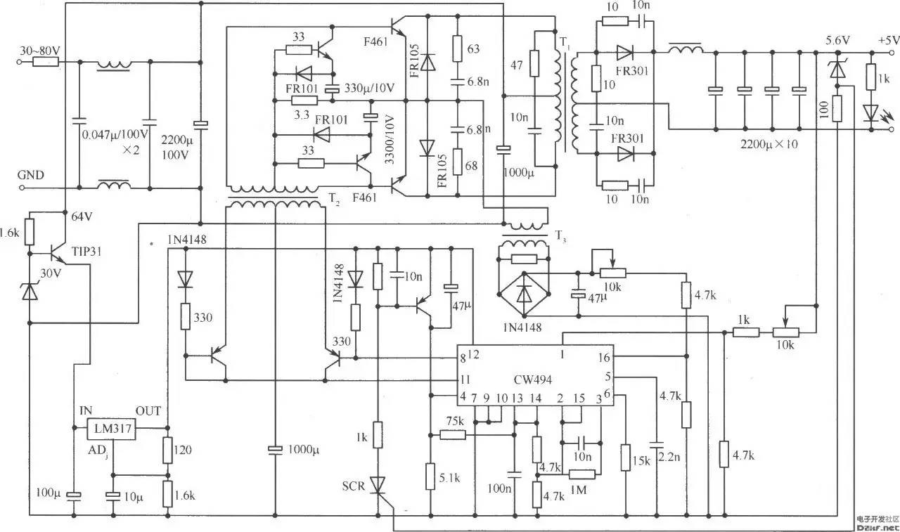
推挽拓扑电路
半桥拓扑电路
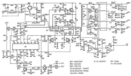
全桥拓扑电路
温馨提示:部分电路图来源网络参数没作考证

最新评论

扫码打开小程序

扫码安装APP

返回顶部