欢迎您,请 登录 或 注册

当前位置:首页 医疗器械维修 基础 电子 查看内容

关于TL431输出阻抗设计

2017-7-14 15:13 阅读: 201 评论: 0 编辑: ygzx1
[导读]众所周知,TL431在开关电源(SMPS)反馈环路中是参考电压。该器件结合了参考电压与集电极开路误差放大器,具有操作简单和成本低廉等优点。虽然TL431已在业内被长期广泛采用,但一些设计人员仍会忽略它的偏置电流,以致 ...
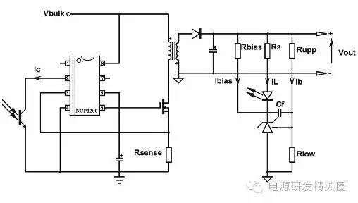
众所周知,TL431在开关电源(SMPS)反馈环路中是参考电压。该器件结合了参考电压与集电极开路误差放大器,具有操作简单和成本低廉等优点。虽然TL431已在业内被长期广泛采用,但一些设计人员仍会忽略它的偏置电流,以致在无意间降低产品的最终性能。  图1 TL431等效电路图图2 SMPS简化直流模型(不考虑输入波动)图3 使用传统的分流稳压器配置连接TL431图4 TL431偏置电流过低时性能将明显下降
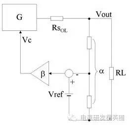
TL431的简化电路图如图1所示,图中包括了驱动NPN 晶体管的参考电压和误差放大器,在该封闭的电源系统中,一部分输出电压一直与TL431的Vref(参考电压)进行比较。转换器简化直流模型如图2所示,Vout与Vref通过受传输率?影响的电阻分压器进行比较,可得到输出电压的理论值为Vref/α。然而,整个增益链路和各种阻抗均会影响输出电压,如下式所示,其中每个希腊字母均表示一个增益,RSOL表示开环输出阻抗。Vout=(Vref-α×Vout) ×β×G- RSOL×Vout / RL   (1)Vout= Vref×β×G/(1+α×β×G+ RSOL / RL)   (2)静态误差=Vref/α- Vout= Vref×(RSOL+ RL)/ [α×(RSOL+α×β×G×RL+RL)]   (3)从式(3)中可看出,增大增益的值有助减小静态误差,提高输出电压精度。受增益环路影响的另一个重要参数是输出阻抗,系统的输出阻抗可用不同的计算方法得出。任何发生器均可简化为它的Thevenin等效,即一个电压电源Vth(空载时测得的Vout,即令式2中的RSOL / RL =0)与一个输出阻抗Rth的串联电路。设当负载电阻RL为闭环输出阻抗Rth时,输出电压Vout可减小至Vth/2,以此来计算输出阻抗Rth,也可将其表示为RSCL。令Vth/2 = Vout求RSCL,由式(2)可得:Vref×β×G/(1+α×β×G)/2=Vref×β×G/(1+α×β×G+ RSOL/Rth)   (4)
RSCL = RSOL/(1+α×β×G)   (5)由式(5)可得出如下结论:1.如果直流误差放大器的增益较大,且DC较高,则RsCL接近于零;2.由于对反馈返回路径?进行了补偿,所以,当增益随频率增大而减小时,RSCL开始增大。阻抗模块随频率增大而增大,说明该阻抗类似于电感;3.当增益?降至零时,系统输出阻抗与无反馈时的阻抗相同,均为RSOL。此时,系统开环工作。因此,为了减小静态误差?,并降低转换器的动态输出阻抗,大多数SMPS 设计人员会在设计中保持较大的直流增益值。这里的直流增益由TL431提供,可以采用如图3所示的纯积分器配置进行连接。假设图3中的Rbias不存在。首先计算分压器网络Rupp和Rlow,桥接电流Ib应大于TL431参考引脚的偏置电流6.5?A(最大值),以减小因偏置而引起的Rupp误差。对于12V输出电压,假设 Ib=1mA。由于TL431通过Rlow施加的电压为2.5V,而Rupp施加的电流为1mA,因此可以计算出Rlow为 2.5 / 1m = 2.5k?,而Rupp则等于(12-2.5)/ 1m=9.5k?。可进一步选择更小的偏置电流,以减小空载条件下的待机能耗。桥接电流值确定后,即可计算RS。RS必须能提供足够的电流,使光耦合器集电极(或反馈引脚)小于1.2V,以启动空载工作状态下的跳周期。在NCP1200中,引脚2和内部5V参考电压间有一个8k?的上拉电阻。如果反馈电流为475?A,可将引脚2拉至1.2V (Vpin2=5-475?×8k)。考虑到光耦合器在较差情况下有50%的电流转换比例(CTR),则RS必须小于(Vout-2.5-1V) / 950?在CTR为150%的较差情况下,表示LED中需要的电流较小,如果将8.2k?电阻与TL431串联,则会发生以下情况:1. 轻负载情况:IFB= 475?A,则IL = 475?/ 1.5 = 316?A
2. 中负载情况:VFB= 2.3V,IFB= 337.5?A,则 IL= 337.5?/ 1.5=225?A3. 重负载情况:VFB= 3V,IFB= 250?A,则IL= 250?/1.5 = 166?A在这种情况下,TL431的偏置电流不仅随着负载电流而变化,而且也随着光耦合器CTR的变化而变化。此外,减小RS也不起任何作用,应该通过调节LED的内部电流,来调整控制器端的正确反馈电压。这种情况的设计问题源自TL431的数据表:必须插入大于1mA的偏置电流,才能从不同规格的TL431增益中获益。如果不能正确偏置TL431,就会降低开环增益?,导致增大,RSCL也随之增大。这一问题可通过增加偏置电阻Rbias,在外部施加一个偏置电流而解决。由于最缺少电流,所以必须计算此电阻在较差情况下,也就是重负载情况和最高CTR时的值。这时IL= 166?A。因此,RS上的电压为166?×8.2k = 1.36V。假设LED的正激压降为1V,则阴极电压为12 -1.36-1 = 9.64V。已知Vout恒定为12V,通过Rbias施加1mA电流得到,Rbias= (12-9.64) / 1m = 2.36k?,或用 2.2k?得到归一化值。因此,在 TL431上施加的最小电流为 1mA + 166?A = 1.16mA。在空载情况下,IL=316?A ,阴极电压为12-(8.2k×316?)-1 = 8.4V,因此,流经TL431的总偏置电流为(12-8.4)/2.2k= 1.63mA,加上实际的反馈电流值316?A,总偏置电流为1.95mA,应处于安全电流范围内。在NCP1200构成的电源上进行了有偏置电阻和无偏置电阻的实验,结果如图4所示。没有偏置元件时,输出阻抗测量值为57m?;连接偏置电阻(阻值为3.3k?)后,输出阻抗值降至4m?。总之,通过外部电阻对TL431进行正确偏置是非常重要的。如果无法承受额外的1mA输出电流的预算(由于要尽量降低空载待机能耗),就应使用TLV431 (Vref= 1.24V) 或NCP100 (Vref= 0.7V),因为它们只需要100?A的最小偏置电流,且击穿电压更小。此外,8.2k?的串联电阻RS极为罕见,因为该电阻结合光耦合器的集电极上拉电阻可以产生直流增益。如果电阻值约为1k?或稍大于1k?,则更接近标准值。


最新评论

扫码打开小程序

扫码安装APP

返回顶部