欢迎您,请 登录 或 注册

当前位置:首页 医疗器械维修 基础 电子 查看内容

电源外围保外围应用电路

2017-7-14 12:37 阅读: 446 评论: 0 编辑: ygzx1
[导读]摘要:为了让电源更好的工作,常需添加一些必要的外围电路,如实现额外的保护特性,输出特殊的电压,获得更大的输出功率等。下文收集了一些常用的电源外围电路,供大家设计时参考。  1.1一、正负输出接成单路输出 ...
摘要:为了让电源更好的工作,常需添加一些必要的外围电路,如实现额外的保护特性,输出特殊的电压,获得更大的输出功率等。下文收集了一些常用的电源外围电路,供大家设计时参考。  1.1一、正负输出接成单路输出    如一个5V转±12V的电源,若临时需要5V转24V,可把负当地,正输出当24V电源,输出24VDC。应用时,在输出各方向并联一个二极管续流,防止两路启动时间不同,由一路通过负载给另一路的内部电路充电。  1.2二、两个电源的输出串联增大输出电压    如手上有两个5V转24V的电源,若临时需要48V输出,可输入并联,输出串联,每个电源的输出端,同样并联反向二极管,以防启动快的电源通过负载给另一个电源输出电路充电。  输出串联在要求输出不常用的电压时比较方便。如:需要输出一个17V的电源,找一个5V和一个12V输出的串联即可。  1.3三、输出并联,增大输出电流或冗余应用  注意:电源的并联有专门的技术解决方案,除非有特别的说明支持输出并联,一般而言,电源的输出不能直接并联。有关电源的并联应用,可参考之前的文章《解密:并联电源模块失效原因与解决方案》。    上图所示的应用,只能在两个规格参数相同,且输出电压精度比较高的两个电源中应用,作为简单的增加输出功率,或做建议冗余设计使用。
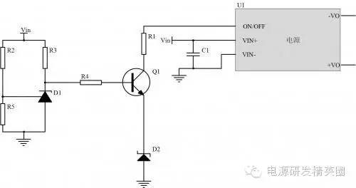
1.4四、防输入反接  电源一般不具备防反接功能,输入反接时容易损坏。最简单的防反接就是下图所示,输入串联一个二极管。电流比较大时,可将二极管换成内阻低的P沟MOS管降低损耗。    还有一种常见的防反接方案是用TVS,输入反接时,输入的电源通过TVS短路,能量不输入到后级电源里。    这个电路的优点是TVS能吸收浪涌能量,同时具备一定的防浪涌能力。缺点是要求前级电源有短路保护功能,不然反接后TVS容易过流进一步过热烧坏。  1.5五、防输出短路或过流  最简单的做法是在输入端或输出端串联一个自恢复保险丝,但自恢复保险丝的精度不高,过流保护的效果可能不如意。    另一种比较精确的方式是用检测输入/输出电流的方式,如下图。    通过检测RGND的电流,增大Q2的导通电压后,把Q1关断,停止供电,达到过流或短路保护的目的。  1.6五、输入过压/欠压保护  对于输入端带开关机控制的电源来说,关掉电源可以承受更高的输入过电压,输入欠压时,也能保护不会因过流损坏。如下图,通过简单的431基准检测电路,可精确设置过压或欠压保护值,保护电源在输入电压异常情况下不损坏。  

最新评论

扫码打开小程序

扫码安装APP

返回顶部