欢迎您,请 登录 或 注册

当前位置:首页 医疗器械维修 基础 电子 查看内容

【建议收藏】开关电源的电磁干扰防制技术——传导篇

2017-7-14 09:07 阅读: 1140 评论: 0 编辑: ygzx1
[导读]前言电源产品在做验证时,经常会遭遇到电磁干扰(EMI)的问题,有时处理起来需花费非常多的时间,许多工程师在对策电磁干扰时也是经验重于理论,知道哪个频段要对策那些组件,但对于理论上的分析却很欠缺。笔者从事开 ...
前言电源产品在做验证时,经常会遭遇到电磁干扰(EMI)的问题,有时处理起来需花费非常多的时间,许多工程师在对策电磁干扰时也是经验重于理论,知道哪个频段要对策那些组件,但对于理论上的分析却很欠缺。笔者从事开关电源设计多年,希望能藉由之前对策的经验与相关理论基础做个整理,让目前正从事或未来想从事开关电源设计的人员对电磁干扰防制技术能有初步的认识。
开关电源的电磁干扰测试可分为传导测试与辐射测试,一般开关电源的传导测试频段是指150K~30MHz之间,而辐射干扰的频段是指30M~300MHz,300MHz之后的频段一般皆不是电源所产生,因此大都可以给予忽略。
下面内容章节包括开关电源的传导测试法规,测试与量测方式,基本概念,抑制传导干扰的滤波器设计,布线与变压器设计等章节。
2传导测试的法规传导的法规因产品别的不同,其所适用之条文亦不同,一般是使用欧洲的EN-55022或是美国的FCC part15来定义其限制线,又可以区分为CLASS A与CLASS B两种标准,CLASS A为产品在商业与工业区域使用,CLASS B为产品在住宅及家庭区域使用,笔者所设计的产品为3C的家用电源,传导测试频段为150K~30MHz,在产品测试前请先确认申请的安规为何,不同的安规与等级会有不同的标准线。
图1举例为EN-55022 CLASS B的限制线图,红色线为准峰值(QP, Quasi-peak)的限制线,粉红色为平均值(AV, Average)的限制线,传导测试最终的目地,就是测试的机台可以完全的低于其限制线,不论是QP值或AV值;一般在申请安规时,虽然只有在限制线下方即可申请,但多数都会做到低于2dB的误差以预防测试场地不同所导致的差异,而客户端有时会要求必需低于4~6dB来预防产品大量生产后所产生的误差。
图1
图2
图2为一量测后的例子,一般量测时都会先用峰值量测,因峰值量测是最简单且快速的方法,量测仪器以9KHz为一单位,在150K~30MHz之间用保持最大值(maximum hold)的方式来得到传导的峰值读值,用此来确认电源的最大峰值然后再依此去抓最高峰值的实际QP,AV值来减少扫描时间,图2的蓝色曲线为准峰值的峰值量测结果,一般在峰值量测完后会再对较高的6个频率点做准峰值(QP)与平均值(AV)的量测,就如同图2所标示。
峰值与准峰值的差别在于:峰值量测是不论时常出现或是偶尔出现的信号皆被以最大值的方式置在接收器的读值中,而准峰值量测是指在一时间内取数次此频段的脉冲信号,若某频率的信号在一段时间内重复出现率较高,才会得到较高之量测值;平均值则是对此频段的振幅取平均值,典型的频谱分析仪可将带宽设定在30Hz左右来得到最真实的平均信号。
QP与AV相较于峰值,其侦测值必然较低,若一开始的峰值量测已有足够的余度则不用再做单点的QP和AV量测。
现在的IC为了EMI传导的防制,在操作频率上都会做抖频的功能,像是IC主频为65KHz,但在操作时会以65KHz正负6K做变化,藉此来将差模倍频的信号打散,不会集中在单一根频率上,如果没有抖频功能,差模干扰在主频的倍频时会呈现单根很扎实的QP与AV,如同图2的157KHz,仪器看到的峰值满高的,但读起来还仍有9dB以上的余度。
3传导的测试与量测方式
图3为测试传导的参考图示,此为通嘉内部的传导设备图示,待测物接仿真负载后放于桌面上,经由一输入线材(AC cable)连接LISN(线性阻抗稳定网络)与待测物,再将LISN的信号接至接收器,输入线材不得与地面接触,而待测物的负载需与待测物距离10公分,若周边需接电源时,其电源需接独立电源,不得与待测物使用相同电源,若电源为2PIN输入,则输出负载需接地以仿真系统下地。
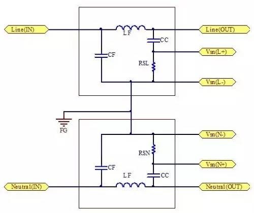
LISN(线性阻抗稳定网络)内部线路如图4所示,输入电源来源由左边进入LISN后,经由LF与CF来滤除电源的低频噪声,并由耦合电容CC与侦测电阻RSL/RSN来取得高频信号Vsn,再将此信号经接受器或频谱分析仪来得到其振幅的大小(dBuV)。
图3
图4
请记得输入线材不得与地面接触,笔者曾有过输入线材与地面接触与否,读值差了10dB左右的经验;另外,周边仪器的电源需使用干净且与主电源隔离的电源,否则很容易因共地而产生共模干扰,许多测试场地会直接拿一个延长线去使用外接电源给予周边,但此种方式仍有可能因共地而被干扰,若能使其接至另一个LISN是个较好的方式,因LISN内有LF与CF可作信号隔离。
4对策EMI传导的基本概念
4.1 差模(Differential mode)信号与共模(Common mode)信号
传导量测接法如图5、图6所示,是由接收器量测L/N/GND之间的频率与振幅大小而成,而信号存在于L与N之间的叫差模信号,如图5所示;而信号存在于L与FG或N与FG之间的叫共模信号,如图6所示,也可以说与FG形成回路的就叫共模信号。
一般电源的输入来源皆是取自L与N,因此在电源的电磁干扰设计中,差模成份的抑制极为重要,尤其是前频段150K~1MHz大多是由开关电源的主频与倍频出来的差模干扰。
图5
图6
图7为一未对策前的传导测试结果,前端为IC的操作频率所引起的倍频差模干扰加上本体的共模干扰所形成,由图形可看出每根峰值之间的频率为100KHz,可判断此IC的操作频率为100KHz,而测量的读值是呈现由IC 100KHz的倍频做线性衰减,因此每100KHz就有一根因IC操作频率所造成的差模干扰信号,也可以说在前频段时,共模信号呈线性平面下降,而差模信号则迭加在共模的上方。
图7
图8为相同的机台在对策后测试结果,在对策后最差都还有6dB以上的余度,已可符合多数的客户要求。
一般在测试时,必需测试L与N两项,一般L与N的读值不会差异太大,若差异很大一般都是某项的共模能量较强所致。
测试的输入电压则是看申请的安规来决定,一般是用110V与230V来做高低压量测;另外,产品在确认传导测试时皆需要做长时间的烧机,有时会因烧机后磁性组件过热导致感量异常而让EMI变差。
图8
4.2 电磁干扰,电场干扰与磁场干扰
电磁干扰(EMI, Electrical Magnetic Interference)可分为电场干扰与磁场干扰两种,电场与磁场是两种不同的性质,但两者之间的能量是会互相影响的,随时间变化的电场会产生磁场,而随时间变化的磁场也会产生电场,这些不断同相振荡的电场和磁场共同的形成了电磁干扰(电磁波)。
一般对于电场,我们可以用下面的电荷公式与电容公式来作解释,
简单来说,任何的导体在电场下都可等效成一个带电的电容,其容值随着与周边另一个导体之间的距离/表面积/介质不同而有差异;如图9为两导体之间的电容图示,绿色导体与蓝色导体所等效的电容如图10所示,根据电容公式,容值会因两导体之间的距离愈远而变小,也会因两导体之间的截面积愈大而增大,而两导体之间的介质(介电系数)也会影响容值的大小。
图9
图10
当电容二端的电位在时间之内存在一电压差时,则会根据电荷公式(电压/时间的变化,如图12)而产生一电流,如图11红色箭头所示,而任何产生的电流必需经由另一路径回到自己出发时的位置而形成一电流回路,如棕色虚线箭头所示,此因电压变动造成的电流回路就会引起电场干扰。
图11
图12
因此,改善电场干扰的方式,就是减少其回路电流的方法,根据上面两个公式,我们可以藉由将耦合电容减小,像是减少两个导体之间接触的面积/增加其距离/变更中间的介质等方式来减少电容效应,或是减小电压差或时间变化率来减少电场感应。

最新评论

扫码打开小程序

扫码安装APP

返回顶部