欢迎您,请 登录 或 注册

当前位置:首页 医疗器械维修 基础 电子 查看内容

当开关电源采样电阻短接?

2017-7-12 15:35 阅读: 971 评论: 0 编辑: ygzx1
[导读]引言 开关电源的故障检修中,有时碰到开关管源(射)极所串接电流采样电阻的断路现象,见图一中R37(1.5Ω2W)。检查开关管K2225、变压器B1、U1振荡芯片、D13、D14等关键元件均无损坏,故障可能只是R37开路而已,换 ...
引言  
开关电源的故障检修中,有时碰到开关管源(射)极所串接电流采样电阻的断路现象,见图一中R37(1.5Ω2W)。检查开关管K2225、变压器B1、U1振荡芯片、D13、D14等关键元件均无损坏,故障可能只是R37开路而已,换用同型号优质元件,也许故障就能排除。
开关管源极串接此电阻的目的,是利用流入开关变压器初线绕组的工作电流,在R37上产生压降,此电压信号发映开关管工作的电流的大小,输入U1的3脚,用作限流及过电流动作保护。当1脚电压幅度(因过电流达600mA以上)升到1V 以上时,开关电源会作出停振动作,以保护开关管及负载电路的安全。因而该电阻被称为电流采样电阻。
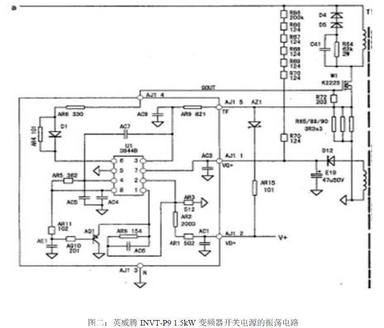
该电阻的取值范围从0.几Ω~1.5Ω,按道理说,变频器的功率越大,开关电源输出的电流越大,显然该电阻的阻值会越小。但是也有相当多的例外(请参见图一、图二),例如5.5kW的变频器,该电阻取值为1.5Ω,但1.5kW的变频器,该电阻取值是1.1Ω,反而更小,小变频器反而需要输出更大的工作电流吗?当然不是。这是什么原因呢?
将上面的问号暂且按下不表,听我讲述一个故障实例:检修一台1.5kW德力西变频器的开关电源,查电流采样电阻(1.5Ω2W)已呈断路状态,检测其它元件未见异常。维修者手有头暂无功率电阻更换,为了应急修复,便将此电阻用短路线连接,然后上电开机,只听得“啪啦”一声响,电路冒烟。
停电检修,发现开关管K2225炸裂,开关管栅级电阻断路,振荡芯片损坏,初级绕组4只限流电阻烧毁,故障扩大! 
维修者惶惑了:以前也这么干过呀,在二次负载电路无故障情况下,将此电阻短接,应急修复,是能正常运行的。但本台变频器,限流电阻为何不能短接呢? 
以前有网友问过,将该电阻短接会怎么样?有无损坏开关管的风险?可不可以短接此电阻将开关电源应急修复? 
答案是不一的,有人回答正常情况下不会损坏开关管,有人说,短接不得,上电即会损坏开关管。哪个答案才是正确的呢?两种答案其实都有道理又都不能说是完全正确!
比对图一、图二的电路特点和电流采样电阻的取值的不同,并进行简要分析,基本上可以得出较为正确的结论。 
图一电路:变频器功率稍大,为5.5kW,但电流采样电阻取值反而较大,为1.5Ω2W。我们看振荡芯片U1的外围振荡、稳压、供电等回路,一目了然,没有“上电软起”电路; 
图二电路:变频器功率较小,为为1.5kW,但电流采样电阻取值反而较小,为1.1Ω。再看振荡芯片U1的外围电路,多出了三极管AQ1、电容AE1、电阻AR8、AR10、AR11等构成的 “上电软起动”电路。其工作机理是这样的:1脚与8脚之间有一个输出电压过冲抑制电路(输出电压限幅电路),由AR11、AQ10、AQ1构成,上电瞬间,因反馈电压未来得及建立,经1、2脚内部放大器处理,1脚将输出过高的误差电压,由后级电路控制开关管的导通时间变长,输出电压大幅度上升。本电路上电期间,由于AE1的充电作用,形成AQ1的基极电流,AQ1的导通拉低了U1的1脚误差电压的幅度,并由AE1充电过程的进行,使次级绕组的电压“缓慢上升”,避免了输出电压的过冲(开关管工作电流的过冲)。 
开关电源上电瞬间,因反馈电压尚未建立,稳压环节处于“短时失效状态”,因而会出现一个开关管的激励脉冲占比比最大、导通时间最长、导致电流最大、次级加路输出电压最高的一个短暂过程。实际工作中,希望这个过程在时间上愈短愈好,否则其危险性是不言而喻的。 
图一电路对上电时输出电流/电压过冲的措施完全依赖于电流采样电阻,故该电阻取值较大,能取得较大的电流反馈信号。上电期间的电流过冲引起该电阻上的压降上升,产生电流反馈信号,改变了开关管激励脉冲的占空比,使开关管的工作电流减小,输出电压回落,随后输出电压反馈环节成立,电路进入闭环控制之下,输出电压得以稳定。因采样电阻直接串入开关管的源极,故有极快的反应速度,限流效果极佳。 
图二电路中,电流采样电阻取值较小,对上电期间的输出电压过冲的抑制,更多是依赖于由AQ1构成的“上电软起动”电路。开关电源上电起振后,AQ1电路与U1内部误差电路相结合,对开关管的流通电流/次级绕组输出电压产生限幅动作(缓慢上升),直到输出电压的反馈环节成立,电容AE1充电过程结束,由AQ1构成的“软起动”电路才失去作用。 
两种电路的明显特征为:图一电路电流采样电阻的取值偏大,无“上电软起电路”;图二电路电流采样电阻取值较小(有的甚至在1Ω以下),有“上电软起电路”。 
可以设想:图二电路在维修中,将电流采样电阻应急短接,因AQ1等电路的电流/电压限幅作用,开关管等元件可以侥幸不坏,正常情况下,开关电路还能投入工作;图一电路,将电流采样电阻短接后,开关管因丢失最后一道“过流保护屏障”,造成开关管炸裂和其它元件的损坏,则是可以预期的。
对变压器而言,一次绕组的激磁电流,取决于负载绕组的电流大小,在开关变压器二次绕组负载正常或为轻负载甚至脱开二次负载电路的情况下,短接电流采样电阻,仍有可能损坏开关管等元件,那么这一个上电浪涌电流是如何产生的呢?请看图三。
可以说,图三中,滤波电容C23、C27是开关电源上电瞬间,最重的负载元件。未上电前,电容内部电荷为零,上电瞬间,电荷为零的电容,呈现极小的“内阻”,故形成较大的“浪涌充电电流”。从一定意义上说,此一充电电流近乎为“短路电流”!正常工作时,滤波电容上因建立起一起的电压,其充、放电电流幅度便大为减小。所以说,上电期间,开关电源最危险的负载元件,并非负载电路中的IC、电阻等元件,而恰恰是电源本身容量较大的滤波电容!因而即使将负载电路全部脱开,短接电流采样电阻,也是危险的行为! 
可以得出这样一个结论:短接电流采样电阻,开关电路还能“正常”工作,这是非常侥幸的一件事情,完全取决于开关电源电路的构成。因而提倡还是要换用原值电阻,并尽可量采用限流措施,如将开关电源的供电串入40W灯泡进行限流,修复后再恢复正常供电,则能将电路高效修复并避免了故障的进一步扩大。      
不要图省事,短接电流采样电阻,对开关电源进行“非法维修”,为自己和用户带来更大的麻烦和损失!我也犯过这样的“低级错误”,吃过这样的亏,才有资格对你说长道短。

最新评论

扫码打开小程序

扫码安装APP

返回顶部