
-
- 电源技巧:为Fly-Buck转换器选择合适的匝数比
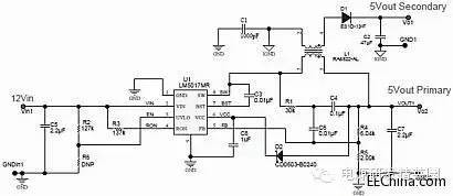
- 摘要:Fly-Buck 是实现简单隔离式偏置电压的便捷之选,但在考虑高占空比运行时需要谨慎。有时候,您会遇到需要从宽泛输入电源获得简单、低功耗隔离式输出电压的情况。这时,稳压可能并不重要,重要的是成本和电路板空间。 ...
-
- 理解功率MOSFET的RDS(ON)温度系数特性
- 摘要:通常,许多资料和教材都认为,MOSFET的导通电阻具有正的温度系数,因此可以并联工作。当其中一个并联的MOSFET的温度上升时,具有正的温度系数导通电阻也增加,因此流过的电流减小,温度降低,从而实现自动的均流达到 ...
-
- LLC谐振回路电流(tankcurrent)分析与测量
- 摘要:LLC是前端DC-DC转换器的最佳备选项,它可以满足宽输入电压范围和高效率要求。UCC25600专为使用谐振拓扑结构的DC/DC应用而设计,特别是LLC半桥谐振转换器。这种高度集成的控制器只有8支引脚,并使用小尺寸封装,它可 ...
-
- 三端稳压集成电路介绍
- 摘要:电子产品中常见到的三端 稳压 集成电路有正电压输出的78 ×× 系列和负电压输出的79××系列。故名思义,三端IC是指这种稳压用的集成电路 只有三条 引脚输出,分别是输入端、 接地端 和 输出端。它的样子象是普通的 ...
-
- 同步降压转换器电路分析及输出纹波的探讨
- 摘要:电子产品设计日益轻薄,使得电源模块亦须提升切换频率以缩小体积。藉由傅里叶级数频域分析,研发人员将可掌握切换式降压转换器电源模块输出端涟波变化量,从而搭配最适合的电感和电容,使电路板尺寸与能源效率达到最 ...
-
- DC-DC有源箝位正激拓扑技术
- 摘要:提供“电压为5V随着分布式电源系统 (DPS)在当今的电信、网络和计算设备中出现,对高效功率转换的需求日益紧迫。本文概述了分布式电源架构的趋势,介绍了一个高效DC-DC变换器的实例,并提供了设计方程、原理图和性能结果 ...
-
- 示波器探头分类与选择
- 摘要:摘要:探头是观测信号的第一个环节,主要作用是承载信号传输的链路,将待测信号完整、可靠的传输至示波器,进行测量分析。可是你知道如何实现探头的最佳匹配吗?1.探头分类 探头通常按测量对象进行分类,分类如图1 ...
-
- 分析|国内充电桩与国外充电桩差距在哪?
- 摘要:电动汽车就像一朵玫瑰花,成本低又环保,是挺漂亮,但也扎手,主要是充电不容易在北京、上海、深圳等大城市,普通车牌实行摇号或者拍卖制度。最新一期的北京小汽车摇号数据显示,普通汽车的中签率创历史新低,中签率 ...
-
- AC-LED无电解电容和“去电源化”(补图)
- 摘要:最近有一种说法“去电源化是大势所趋”,对于这种说法是需要加以澄清的,因为它误导了LED的电源行业。如果按照这种说法,那么所有从事LED驱动电源的公司人员都应该马上做好关门的准备了。其中有一些基本的问题需要搞 ...
-
- 准谐振反激式电源设计之探讨
- 摘要:低成本和高可靠性是离线电源设计中两个最重要的目标。准谐振 (Quasi resonant) 设计为设计人员提供了可行的方法,以实现这两个目标。准谐振技术降低了MOSFET的开关损耗,从而提高可靠性。此外,更软的开关改善了电源 ...
-
- 开关电源差模电流辐射干扰的模拟与分析
- 摘要:1、引言:开关电源的电磁干扰问题主要立括传导发射(conducted emission)干扰和辐射发时(radiated emission)干扰,电磁兼容中所谓的发射,是指从源向外发出电磁能的现象,与一般通信领域中人为的向外发射电磁波不同, ...
-
- 助焊剂常识介绍!
- 摘要:一.表面贴装用助焊剂的要求具一定的化学活性具有良好的热稳定性具有良好的润湿性对焊料的扩展具有促进作用留存于基板的焊剂残渣,对基板无腐蚀性具有良好的清洗性氯的含有量在0.2%(W/W)以下.二.助焊剂的作用焊接工序: ...
-
- 【基础】MOS管扫盲专用
- 摘要:1,MOS管种类和结构MOSFET管是FET的一种(另一种是JFET),可以被制造成增强型或耗尽型,P沟道或N沟道共4种类型,但实际应用的只有增强型的N沟道MOS管和增强型的P沟道MOS管,所以通常提到NMOS,或者PMOS指的就是这两种 ...
-
- 10多个提高开关电源效率的小技巧
- 摘要:1、在开关电源次级输出端的肖特基上并一个小功率快速二极管来代替RC吸收,效率一般可以提高1~2个点。2、在体积和面积的允许下,尽量选用PQ RM型的变压器,在安规允许的情况下,变压器不加挡墙效率可以得到提升。3、 ...
-
- 使用高压LED提高灯泡效率
- 摘要:使用 LED 作为光源的灯泡来替代螺纹旋入式白炽灯泡有很多好处。一般而言,我们将小号(5-9)的LED 串联起来,使用一个电源将线电压转换为低电压(通常为数十伏),这时的电流约为 350 到 700mA。在确定如何最好地让 ...

扫码打开小程序

扫码安装APP