欢迎您,请 登录 或 注册

当前位置:首页 医疗器械维修 基础 电子 查看内容

图文并茂解析变压器各种绕线工艺!(包含各种拓扑)

2017-7-14 21:34 阅读: 3626 评论: 0 编辑: ygzx1
[导读]一、传统变压器篇单路输出 Flyback 及常见的变压器绕组结构红色:初级绕组紫色:辅助绕组黄色:次级绕组特点:辅助绕组位夹在初级、次级中间缺点:1, 临近效应很强,绕组交流损耗大2, 初、次级间的漏感较大,吸收回 ...
一、传统变压器篇
单路输出 Flyback 及常见的变压器绕组结构
红色:初级绕组
紫色:辅助绕组
黄色:次级绕组
特点:辅助绕组位夹在初级、次级中间
缺点:
1, 临近效应很强,绕组交流损耗大
2, 初、次级间的漏感较大,吸收回路损耗较大,效率较低
优点:
1,工艺结构十分简单,易于制造
2,初级外层接电位静止的V+端,易于实现无Y
改进的 Flyback 变压器绕组结构(简易型)
红色:初级绕组
紫色:辅助绕组
黄色:次级绕组
特点:辅助绕组位于线包最里层,初级在中间、次级在最外边
缺点:临近效应很强,绕组交流损耗大
优点:
1,工艺结构十分简单,易于制造
2,初级外层接电位静止的V+端,易于实现无Y
3, 初次级间漏感较小,吸收回路损耗较小,效率较高
改进的 Flyback 变压器绕组结构(三明治型)
红色:初级绕组
紫色:辅助绕组
黄色:次级绕组
特点:辅助绕组位于线包最里层,然后分别是初级的一半,次级全部,初级的另一半;
缺点:
1, 次级临近效应很强,绕组交流损耗大
2,初级的一半绕组没有任何的静电位层供屏蔽用,无法实现无Y
优点:
1, 工艺结构复杂,不利于制造;
2, 初次级间漏感较小,吸收回路损耗较小,效率较高
3, 初级临近效应较小,绕组交流损耗小
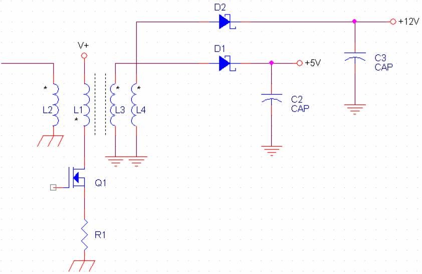
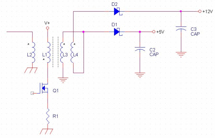
Flyback 多路输出
L3 与L4 之间的漏感,引起交叉调整。
实用的多路输出型
高压输出绕组叠在低压绕组之上,双线并绕降低交叉调整
功率传输变压器(含正激、推挽、半桥、全桥)
合理的绕组结构, 层厚小于2Δ
红色:初级绕组
紫色:辅助绕组
黄色:次级绕组
实际变压器的模型
虚线内为理想变压器
脉冲变压器信号传输失真
由于原边及幅边漏感,电阻分量的存在,脉冲在经过变压器后,产生延迟、斜率变缓、振铃、顶降
脉冲电流的分解
脉冲电流由基波电流及各高次谐波电流组成
占空比越小,基波分量越小,高次谐波分量越大,因此线径的选择(穿透深度*2)不能只考虑基波电流的频率
输出功率与频率的关系(EE25 单端变换器为例)
理论上,对于指定的磁芯,在相同的磁密下,输出功率与频率呈正比,但实际上并非如此,
原因有:
1, 频率升高,穿透深度下降,需要用较小的线径,窗口利用率下降,且绕组层厚与穿透深度的比值增大,交流电阻大增,有效输出功率下降;
2, 频率增加,绝缘材料的耐压下降,为保证同样的绝缘强度,需要加大绝缘层厚度,进一步降低窗口利用率;
3, 频率到达某一程度后,磁芯损耗大增,需要适当降底磁通密度(具体请参考磁损表)
LLC 变压器
LLC 电路结构
LLC 集成磁件
漏感由原边与副边之间的档墙宽度、磁芯的磁导率、以及中柱长度与窗口高度的比值决定
红色:初级绕组
黄色:次级绕组
小漏感的 LLC 集成磁件
个别应用中,需要用到较小的漏感,挡墙的宽度较小,安全间距可利用下面的结构来满足。
红色:初级绕组
黄色:次级绕组
其它减小漏感的方法:
1, 磁芯的磁导率,换用高导的磁芯,漏感会减小;
2, 减小中柱长度与窗口高度(指上图中窗口的水平方向)的比值,漏感会减小
3, 采用逆磁性材料代替顺磁性材料制作档墙
增大漏感的方法:
1, 换用低导的磁芯
2, 增大中柱长度与窗口高度的比值
3, 用弱铁磁性的材料制作档墙, 如混有磁粉的注塑垫片,可以大幅度降低档墙的占窗面积,增加变压器出力,具体实施需要考虑经济性;
大功率的 LLC 变压器
LLC 磁集成变压器的问题:由于初次级绕组产生的磁场是独立分布的,各自的临近效应很强,不利于大功率应用场合,而且气隙处的EMI 很不好处理,因此需要将漏感独立出去。
中功率的 LLC 集中参数变压器,按正弦变压器设计,可采用简单绕制工艺
红色:初级绕组
黄色:次级绕组
大功率的 LLC 集中参数变压器,按正弦变压器设计,需要采用夹层工艺,中各初次级绕组磁场的磁场,降低临近效应,保证最小的交流电阻
红色:初级绕组
黄色:次级绕组
二、高功率密度变压器
为了直观,我们将一个EE85 磁芯,在2000GS 磁密,25KHz 频率下,不同电流密度时的效率、输出功率,铜损铁损比绘在同一表格内(注意:因为宽度不够,电流密度在10 以上比例不同。)
可以发现,电流密度在3-6A/mm2 范围内,变压器效率达到98.5%以上,而要满足98%的效率,电流密度的范围达到2-10A/mm2。
由于铁损基本固定,而铜损与输出功率的平方成正比,因此高功率密度变压器的实现,主要是解决绕组的散热问题,但应用中的方向却是相反的,我们所见到的高功率密度变压器,都是将绕组的热量“闷”在磁件的内部,绕组的热阻比较大,不利于提高功率密度,如PQ,PM,以及平面变压器。
高功率密度变压器的解决措施
思路:强制对绕组进行冷却
1、液冷法,低压绕组利用中空的管状铜材料制作,用微形液压泵为低压绕组提供冷却循环液,可用变压器油。高压绕组的热能,通过传导散发到低压绕组,由冷却液一起带走。
2、环形铜带绕组,低压绕组制成平面的环状,一个环为一匝,环的厚度为2~3 倍穿透深度,初级绕组线径为1~1.5 倍穿透深度,这样的组合交流电阻很小。图例中的 6 个环,,通过不同的铆接,可组合为6 匝,3 匝,2 匝及1 匝四种连接方式。环的倒角部份,通过云母片与散热器(可加风扇)连接散热,解决绕组的发热问题
3, 环形变压器
环形变压器具有夸张的绕组散热面积,是一种很好的散热结构。但由于磁芯的最佳工作温度约90 度,要求绕组表面温度要适当小于90 度,否则磁芯温度会过高。加上环形高导磁件容易饱合,可用的磁密较小,因此功率密度的提高受到限制。
4,增加变压器的整体表面积如平面变压器,通过将变压器压扁,提高表面积与体积的比值,降低热阻,获得较高的功率密度
5,王氏多磁路变压器
将多个小型磁件组合,通过接近 2 倍的绕组数量,大幅度提高变压器绕组自身的散热能力,达到高功率密度
为简单起见,仅以两付磁芯拼合为例,实际应用中为更多的磁芯拼合为多磁路变压器。
1, 绕组数量增加为由N 增加为2N-1(N 为组合磁芯的数量),绕组总(散热)表面积增大;
2,每个绕组的厚度减半,在同等温升及冷却条件下,允许1.414 倍的电流密度
3,可以方便实现1/2, 1/3,1/4, 1/5 甚至更小的分数匝,利于让磁芯工作在最佳的磁通密度下(通常情况下,我们常常会受此困扰,如有时用1600GS 需要2.3 匝,一般只好取2 匝,然后磁密提高到1840GS, 或是降低一些占空比,很是麻烦)
4, 因为精确的分数匝,利于多组输出的精确电压分布(利用同步整流及电子变压器定变比变换技术)
优化的多磁路变压器及磁芯

最新评论

扫码打开小程序

扫码安装APP

返回顶部