欢迎您,请 登录 或 注册

当前位置:首页 医疗器械维修 基础 电子 查看内容

【很完整】一次学完开关电源各功能部分原理分析与计算!

2017-7-14 21:33 阅读: 3015 评论: 0 编辑: ygzx1
[导读]1 开关电源介绍此文档是作为张占松高级开关电源设计之后的强化培训,基于计划安排,由申工讲解了变压器设计之后,在此文章中简单带过变压器设计原理,重点讲解电路工作原理和设计过程中关键器件计算与选型。开关电源 ...
1 开关电源介绍
此文档是作为张占松高级开关电源设计之后的强化培训,基于计划安排,由申工讲解了变压器设计之后,在此文章中简单带过变压器设计原理,重点讲解电路工作原理和设计过程中关键器件计算与选型。
开关电源的工作过程相当容易理解,其拥有三个明显特征:
开关:电力电子器件工作在开关状态而不是线性状态
高频:电力电子器件工作在高频而不是接近工频的低频
直流:开关电源输出的是直流而不是交流 也可以输出高频交流如电子变压器
1.1 开关电源基本组成部分
1.2 开关电源分类:
开关电源按照拓扑分很多类型:buck boost 正激 反激 半桥 全桥 LLC 等等,但是从本质上区分,开关电源只有两种工作方式:正激:是开关管开通时传输能量,反激:开关管关断时传输能量。
下面将以反激电源为例进行讲解。
1.3 反激开关电源简介
反激又被称为隔离buck-boost 电路。基本工作原理:开关管打开时变压器存储能量,开关管关断时释放存储的能量
反激开关电源根据开关管数目可分为双端和单端反激。
根据反激变压器工作模式可分为CCM 和DCM 模式反激电源。
根据控制方式可分为PFM 和PWM 型反激电源。
根据驱动占空比的产生方式可分为电压型和电流型反激开关电源。
我们所要讲的反激电源精确定义为:电流型PWM 单端反激电源。
1.4 电流型PWM 单端反激电源
此类反激电源优点:结构简单价格便宜,适用小功率电源。
此类反激电源缺点:功率较小,一般在150w 以下,纹波较大,电压负载调整率低,一般大于5%。
此类反激电源设计难点主要是变压器的设计,特别是宽输入电压,多路输出的变压器。
2 举例讲解设计过程 
 
为了更清楚了解设计中详细计算过程,我们将以220VAC-380VAC 输入,+5V±3%(5A),±15±5%(0.5A)三路共地输出反激电源为例讲解设计过程。
提出上面要求,选择思路如下:
电源总输出功率P=5*5W+15*0.5*2=40W 功率较小,可以选择反激开关电源。
反激电源功率只有40W 又属于多路输出,+5V±3%,纹波±150mV,±15±5%。5V 要求精度高,所以5v 作为电源主反馈。考虑到5V 对±15V 的交叉控制能力,开关电源选用断续模式(DCM)。
芯片供电线圈选用15V 输出,但是其功率很小,计算过程中忽略不计。
电源功率较小,输入电压变化范围只有±30%,所以不需要PFC 电路。
电源总体电路框图设计如下:
3 输入电路 
推荐阅读:开关电源EMI入滤波电路优化设计!
输入电路包括防雷单元,EMI 电路和整流滤波电路。下图为常见开关电源输入回路:
3.1.1 防雷单元
基于压敏电阻和陶瓷气体放电管的防雷电路使用的比较多,电路简单价格便宜。
●MOV1,MOV2 ,MOV3 为压敏电阻,用来吸收雷击的浪涌电压,保护后面的电路,是防雷单元的主要元件。
●加入保险丝F2,F3,以及气体放电管FDG 的其主要是安全要求,因为压敏电阻的失效模式特点,在遭受雷击或长时间老化后,压敏电阻电压等级会降低,有可能低于电网电压,导致其功耗变大甚至短路,加入保险以及气体放电管,保证压敏出现故障不会造成短路。
●保险丝F1 一方面是保护后面电路出现故障时断开,另一方面,它也有防雷效果,在遭受雷击时,会有浪涌电流涌入MOV3,有可能导致保险F1 断开,但是如果想要有抗雷击效果,需要使用快速保险。
3.1.2 EMI 电路
由于开关电源工作在高频状态及其高di/dt 和高dv/dt,使开关电源存在非常突出的缺点容易产生比较强的电磁干扰(EMI)信号。其EMI 信号不但具有很宽的频率范围,还具有一定的幅度,经传导和辐射会污染电磁环境,对通信设备和电子产品造成干扰。设计EMI 电路是为了抑制开关电源工作产生的辐射及传导干扰对电网的影响。
●EMI 电路中:C1、L1、C2、C3,C4 组成的双π型滤波网络,C1,C4 为X 电容,滤除差模干扰,C2,C3 为Y2 电容,滤除共模干扰。其中L1 为共模电感,能够抑制共模信号。L1 的漏感为差模电感,抑制高频差模信号。C7 为Y2 电容,其在整流桥电流换向时,整流桥断开,输入与滤波电容完全隔开,滤波电容以后处于悬浮状态,所以加入电容C7,在整流桥换向过程中抑制EMI。
●EMI 电路对电源的电磁噪声及杂波信号进行抑制,防止对电源干扰,同时也防止电源本身产生的高频杂波对电网干扰。
●R1,R2 是安规要求,其主要作用是为了给X 电容放电。需要在较短的时间内将X 电容的电压降低到安全电压一下。
●当电源开启瞬间,要对 C5 充电,由于瞬间电流大,加RT1(热敏电阻)就能有效的防止浪涌电流。因瞬时能量全消耗在RT1 电阻上,一定时间后温度升高后RT1 阻值减小(RT1 是负温系数元件),这时它消耗的能量非常小,后级电路可正常工作。
3.1.3 整流滤波电路
●交流电压经BRG1 整流后,经C5 滤波后得到较为纯净的直流电压。若C5 容量变小,输出的交流纹波将增大,所以选着合适的C5 对于系统稳定非常重要。
●经验选取:一般没有PFC 的380VAC 开关电源C5 按照1.5-2.5uF/w 来选。按照这个标准可以满足绝大部分电源滤波要求。具体不同要根据环境温度,温度高电容要取大一些。
●电容C6 为一高频薄膜电容,它在整流桥换向时提供能量和回路,对电源传导干扰有明显抑制作用。
以上元器件参数不是计算得到的,而是进行了EMI 整改和雷击实验的时候确定最终参数。对于电容C5 可以选择100uf/350V 电解电容串联。对于上一部分设计,我们公司一般都是直流母线直接输入,所以C5 选取可以小一些。
4 关键电路计算:
功率变换是设计的关键部分,其设计过程主要包括功率元件选择和开关变压器设计,其中开关变压器设计是开关电源设计工作中最重要的部分,其设计的结果直接决定了开关电源的性能,本文主要讲解电路原理。
4.1 开关变压器
4.1.1 变压器设计要点
对于40W 的反激开关电源,变压器工作在DCM 模式比较好。
●该电源5V 输出为5A ,为了提高5V 控制力,使用铜箔,增加耦合系数。
●由于该电源设计为多路共地输出,+15V 与-15V 双线并绕,提高交叉调节能力。
●初级线圈分成两部分,使用三明治绕法,减小漏感。
●铁芯 :有许多厂家的铁芯可被用作反激变压器。下面的材料适合使用: PC40 或PC44 3C85、3C90 或 3F3 。反激变压器一般用 E 形磁芯,原因是它成本低、易使用。其它类型磁芯如 EF、EFD、ETD、EER 和 EI 应用在有高度等特殊要求的场合。RM、.toroid 和罐形磁芯由于安全绝缘要求的原因不适合使用。低外形设计时EFD 较好,大功率设计时 ETD 较好,多路输出设计时 EER 较好。
●骨架 :对骨架的主要要求是确保满足安全爬电距离,初、次级穿过磁芯的引脚距离,要求以及初、次级绕组面积距离的要求。骨架要用能承受焊接温度的材料制作。
●绝缘胶带 :聚酯和聚酯薄膜是用作绝缘胶带最常用的形式,它能定做成所需的基本绝缘宽度或初、次级全绝缘宽度。边沿胶带通常较厚少数几层就能达到要求,它通常是聚酯胶带。
4.1.2 变压器详细计算
以上面的一个实例来讲一下计算过程。
1.确定电源规格.
1).输入电压范围 Vin=220380Vac;
2).输出电压/负载电流:Vout1=5V/1A,Vout2=15V/0.5A,Vout3=-15V/0.5A;
3).变压器的效率 ?=0.90
2. 工作频率和最大占空比确定.
取:工作频率 fosc=100KHz, 最大占空比 Dmax=0.45. (取小于0.5 是由退磁伏秒积决定的)
Tosc=1/fosc=10us.Ton(max)=0.45*25=4.5us
Toff=10-4.5=5.5us.
3. 计算变压器初与次级匝数比 n(Np/Ns=n).
最低输入电压 Vin(min)=220*√2-20=280Vdc(取低频纹波为 30V).
根据伏特-秒平衡,有: Vin(min)* Dmax= (Vout+Vf)*(1-Dmax)*n.
其中Vout 为主反馈,因为主反馈电压是稳定的,是真正控制变压器的信号推得:
n= [Vin(min)* Dmax]/ [(Vout1+Vf1)*(1-Dmax)] =[280*0.45]/[(5+0.8)*0.55]=39.5
由于5V 输出电流为5A,所以5V 整流二极管使用大电流肖特基,压降近似取0.8V
4. 变压器初级峰值电流的计算.
设+5V 输出电流的过流点为 120%;+5v 整流二极管的正向压降为0.8V 和±15v 整流二极管的正向压降 1.0V.
●+5V 输出功率 :Pout1=(Vout1+Vf1)*Iout1*120%=(5+0.8)*5*1.2=34.8W
●+15V 输出功率 Pout2=(Vout2+Vf2)*Iout2=16*0.5=8W
●-Pout3=(Vout3+Vf3)*Iout3=16*0.5=8W
变压器次级输出总功率 Pout=Pout1+Pout2+ Pout3=51W
由于工作在断续模式,所以一个周期输入的能量全部输出。
根据能量守恒:
Vin(min)*0.5*Ipp*Dmax*Tosc*fosc=Pout/ ?
所以Ipp= Pout/ (?* Vin(min)*0.5*Dmax)=51/(0.9*280*0.5*0.45) =0.9A
5. 变压器初级电感量的计算.
由式子 Vdc=Lp*di/dt,得:
Lp= Vin(min)*Ton(max)/Ipp = 280*4.5/0.9 uH=1.4mH
6.变压器铁芯的选择.
根据经验式子 Aw*Ae=Pt*106/[2*ko*kc*fosc*Bm*j*?],其中:
Pt(变压器的标称输出功率)= Pout=23W ,Ko(窗口的铜填充系数)=0.3(电压较高Ko 较小),Kc(磁芯填充系数)=1(对于铁氧体), 变压器磁通密度 Bm=2700 Gs ,过载时Bm=3000GS, j(电流密度): j=4.5A/mm。
Aw*Ae=51*106/[2*0.3*1*100*103*2700Gs*4.5*0.90] =0.9cm4
考虑到绕线空间,选择窗口面积大的磁芯,查表:
EE19 铁氧体磁芯的有效截面积 Ae=0.22cm2
它的窗口面积 Aw=0.50cm2
EE19 的功率容量乘积为
Ap =Ae*Aw=0.11cm4 >0.09cm4
故选择EE19 铁氧体磁芯满足条件
7.变压器初级匝数及气隙长度的计算.
1).由 Np=Lp*Ipp/[Ae*Bm],得:
Np=1400*0.9/(22.8*0.3)= 取 Np=184
由 Lp=uo*ur*Np2*Ae/lg,得:
气隙长度 lg=uo*ur*Ae*Np2/Lp =4π*10-7* 184^2*22.8/1.4=0.66mm 取 lg=0.7mm
2). 当+5V 限流输出,Ipp 为最大时(Ipp=0.9A),检查 Bmax.
Bmax=Lp*Ipp/[Ae*Np] =1.4*10-3*0.9/(22.8*10-6 *184)=0.307T=3070Gs<3300Gs
老的资料上介绍的铁氧体参数已经不准确了,现在铁氧体饱和可以做到3500GS 以上,部分铁氧体材质可以做到4700GS,因此变压器磁芯选择可以通过.
8. 变压器次级匝数的计算.
Ns1(5v)=Np/n=184/39.5=4.5 取 Ns1=5
Ns2(15v)=(15+1)* Ns1/(5+0.8)=13.8 取 Ns2=14
Ns3(-15v)=(15+1)* Ns1/(5+0.8)=13.8 取 Ns3=14
故初次级实际匝比:n=180/5=36
9.重新核算占空比 Dmax 和 Dmin.
1).当输入电压为最低时:
Vin(min)=280Vdc.
由 Vin(min)* Dmax= (Vout1+Vf1)*(1-Dmax)*n,得:
Dmax=(Vout1+Vf1)*n/[(Vout1+Vf1)*n+ Vin(min)] =0.43 <0.45
占空比合格。
2).当输入电压为最高时:
Vin(max)=380*1.414=537Vdc.
Dmin=(Vout1+Vf1)*n/[(Vout1+Vf1)*n+ Vin(max)] =0.263
10. 重新核算变压器初级电流的峰值 Ip 和有效值 I(rms).
DCM 模式下,变压器初次级电流为三角波,
11.根据电流波形,求得三角波电流有效值I(rms)=Ip*Sqrt(D/3)
1).在输入电压为最低Vin(min)和占空比为Dmax 条件下, 初级电流的峰值 Ipp 和有效值Ip(rms).
所以Ipp= Pout/ (?* Vin(min)*0.5*Dmax)=51/(0.9*280*0.5*0.43) =0.94A
2). 当+5V 限流输出,Ipp 为最大时(Ipp=0.9A),检查 Bmax.
Bmax=Lp*Ipp/[Ae*Np] =1.4*10-3*0.94/(22.8*10-6 *184)=0.307T=3130Gs<3300Gs
因此变压器初级匝数选择通过.
Ip(rms)=Ipp*Sqrt(Dmax/3)=0.94*Sqrt(0.43/3)=0.355A
3).次级电流有效值计算
次级电流也是三角波,其平均值为输出电流。所以根据面积等效法求得:
Iout*Tosc=0.5*Isp*Tosc*(1-D)
所以Isp= Iout*Tosc/(0.5*Tosc*(1-D))=2* Iout/(1-D)
Is(rms)=Isp*Sqrt((1-D)/3)
+5V 绕组电流计算如下:    
Is1p=2* Iout1/(1-Dmax)=2*6/(1-0.43)=21A
Is1(rms)=Is1p*Sqrt((1-Dmax)/3)=9.17A
+15V 绕组电流计算如下:
Is2p=2* Iout2/(1-Dmax)=2*0.5/(1-0.43)=1.75A
Is2(rms)=Is2p*Sqrt((1-Dmax)/3)=0.764A
-15V 绕组计算同+15V
Is3p=2* Iout3/(1-Dmax)=2*0.5/(1-0.43)=1.75A
Is3(rms)=Is3p*Sqrt((1-Dmax)/3)=0.764A
12.变压器初级线圈和次级线圈的线径计算.
1).导线横截面积:
前面已提到,取电流密度 j= 4.5mm2
变压器初级线圈:导线截面积= Ip(rms)/j=0.35A/4.5A/mm2=0.07mm2
其中次级电流计算方法类似,这里不做过多讲解。
2).线径及根数的选取.
考虑导线的趋肤效应,因此导线的线径建议不超过穿透厚度的 2 倍.
穿透厚度=66.1*k/(f)1/2
k 为材质常数,Cu 在 20℃时 k=1.
=66.1/(100*103)1/2=0.20
因此导线的线径不要超过 0.40mm. 如果单根导线直径太大可以使用多只并绕,对于铜箔厚度可以取0.35mm
5).变压器绕线结构及工艺.
为了减小变压器的漏感,建议采取三文治绕法,而且采取该绕法的电源 EMI 性能比较好,另外变压器中具体的安规问题参见公司安规标准。
4.2 器件选型与计算
4.3 控制开关主回路:
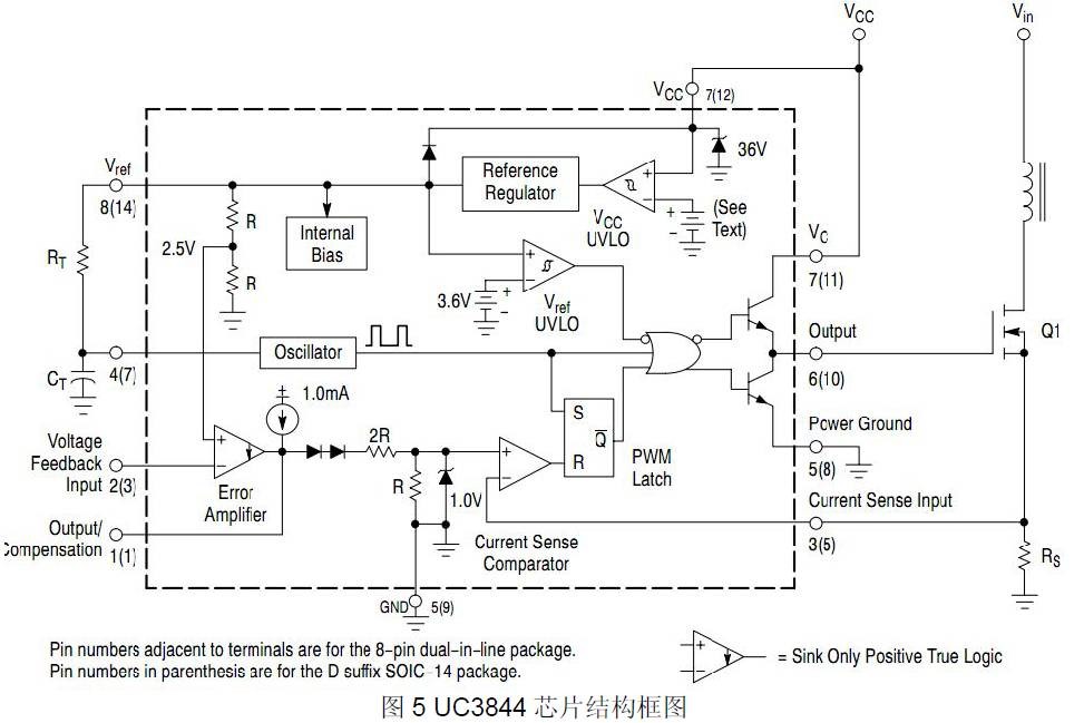
4.3.1 芯片工作原理:
UC3844 是一种高性能单端输出式电流控制型脉宽调制器芯片,由该集成电路构成的开关稳压电源与一般的电压控制型脉宽调制开关稳压电源相比具有外围电路简单、电压调整率好、频响特性好、稳定幅度大、具有过流限制、过压保护和欠压锁定等优点。该芯片的主要功能有:内
部采用精度为±2.0%的基准电压为5.00V,具有很高的温度稳定性和较低的噪声等级;振荡器的最高振荡频率可达500kHz。内部振荡器的频率同脚8 与脚4 间电阻Rt、脚4 的接地电容Ct 决定。其内部带锁定的PWM(Pulse Width Modulation),可以实现逐个脉冲的电流限制;具有图腾柱输出,能提供达1A 的电流直接驱动MOSFET 功率管。
4.3.1.1 芯片结构框图:
芯片频率选择:
4.3.1.2 芯片辅助元件选择:
UC3844 的脚8 与脚4 间电阻R6 及脚4 的接地电容C42 决定了芯片内部的振荡频率,大多数电源设计人员认为芯片振荡只要频率对了就可以,其实不然。设计芯片振荡RC 的值还跟最大占空比有关。此电源选取100K 为开关频率,对应100K 有很多种R 和C 可以满足要求,但是不同RC 对应的最大占空比不同。综合考虑选取R=15K、C=500pF,保证了频率是100K 同时最大占空比设计在45%以上。
细节:由于UC3844 内部有个分频器,所以驱动MOSFET 功率开关管的方波频率为芯片内部振荡频率的一半。
其中R5、R8 选择对于启动过冲,最大输出功率(最大占空比),以及过功率保护有重要影响。分析框图可知,VFB 引脚接地,则COMP 引脚会输出1mA 电流(有的公司芯片会在2-3mA)。TL431 最小工作电流1mA,则流过光耦的最小电流由R8 决定。也就是说光耦最小电流可以从0-1mA 变化,按照光耦传输比300%计算,则光耦输出端可以吸纳3mA 电流,即流过R5 的电流可以设计为最小2mA,这样就限制了COMP 电压最高值,也就限制了电流采样电阻最大电流。设计时需要跟采样电阻配合设计。我们公司有一些标准参数可以满足反激电源要求;R8=2K, R5=1K。
4.3.2 反馈工作原理:
当输出电压升高时,经两电阻R12、R10 分压后接到TL431 的参考输入端(误差放大器的反向输入端)的电压升高,与TL431 内部的基准参考电压2.5 V 作比较,使得TL431 阴阳极间电压Vka 降低,进而光耦二极管的电流If 变大,于是光耦集射极动态电阻变小,集射极间电压变低,也即UC3844 的脚1 的电平变低,经过内部电流检测比较器与电流采样电压进行比较后输出变高,PWM 锁存器复位,或非门输出变低,于是关断开关管,使得脉冲变窄,缩短MOSFET 功率管的导通时间,于是传输到次级线圈和自馈线圈的能量减小,使输出电压Vo 降低。反之亦然,总的效果是令输出电压保持恒定,不受电网电压或负载变化的影响,达到了实现输出闭环控制的目的。
注意:设计中R68、C41 对启动过冲影响:加入R68 与C41 可以在反馈环路中引入一个零点,该零点可以引入相位超前量,使得系统对过冲反映更快,进而减小过冲。
表2 反馈环路经验值:
4.3.3 启动及辅助供电:
图3 为启动及辅助供电电路,其功能是实现电源芯片自启动供电和正常工作供电。为了安全我此电源带有短路保护电路(Q15,C101,R71,R7,R73),延长短路时打嗝保护时间,提高短路保护效果。
4.3.3.1 启动供电:
此开关电源选用UC38C44,启动供电由R3、R1、R2、R4 四个启动电阻和C2,C3 组成,在电源完成启动前由启动电阻和电容给电源控制芯片UC3844 供电。
启动电阻选取原则:
1、在母线输入最小工作电压下280VDC,流过启动电阻的电流要大于电源控制芯片UC3844启动电流(uc3844 一般取0.5mA)。所以电阻R<280/0.5Kohm=560Kohm。
2、串联启动电阻耐压之和要大于母线电容最大电压537vdc,所以启动电阻散热功率一般贴片1210 封装耐压200V,鉴于耐压和散热考虑选用R3、R1、R2、R4 串联来满足耐压和功率需求。
3、最大输入电压下537VDC,串联启动电阻的温升不得超过测试规范(40 摄氏度)。启动电阻体积比较小,摆放位置首先要满足远离发热元件,其次再考虑走线问题,(启动电阻走线不必考虑电磁干扰问题)。
4.3.3.2 辅助供电电路:
当电源启动以后,控制芯片UC3844 供电改由辅助供电电路提供。该电路在变压器辅助绕组取电,经过D1 整流和由R7、C2、C3 组成的RC 滤波器滤波后供芯片使用。其中R7 取值对于电路调试很关键,会影响电源启动和芯片工作电压,R7、C2 选取原则:RC 滤波器时间常数大于开关周期10 倍,小于C2 维持时间的一半。另外C2 选取一般还要满足最低母线电压启动时充电时间小于3S。
综合考虑 C2 选取25v/100uf(芯片资料推荐值大于47uf),R7 使用36Ω,由于不同的输出滤波电容,不同的变压器,在整机调整时再最终确定R7 C2 值。
4.3.3.3 短路保护电路:
工作原理:芯片正常工作时,5VREF 节点电压为5V,则Q15 栅源电压Vgs=4.3V。此时Q15导通,则D33 阳极被拉低接近0V,此时D33 反偏,没有电流流过D33。当出现短路时,辅助供电电路电压降低,无法给芯片UC3844 供电。此时芯片UC3844 消耗电容C2 存储的能量,当C2 电压低于芯片UC3844 的下限电压Uoff 后,芯片停止工作,电源被保护。UC3844 停止工作后,5VREF 点电压为0V,电容C101 经过R73 放电。当C101 电压低于Q15 开启电压Vth 后Q15 关闭,然后D33 转向正向导通,通过启动电阻对电容C101 充电,当充电电压达到UC3844 的Vth 电压后,电源再次启动。
短路持续时间:从短路开始到电容C2 电压降低到UC3844 下限电压所用的时间,时长取决与正常工作时工作电压和C2 容量以及UC3844 芯片功耗。
打嗝保护时间由两部分组成:电容C101 经过R73 放电到电压低于Q15 开启电压Vth 的时间T1,和启动电阻对电容C2 充电到UC3844 芯片Vth 电压的时间T2。
分析可得,电容C2 取值不易过大,满足启动要求即可,否则短路持续时间会比较长。如果整个变压器利用率很低,整个电源输出功率很小时,有可能出现短路不保护,这需要增加电阻R7 的阻值,同时增大R20 R21。
由于这些电阻电容以及mos 管都有离散型,所以计算一个精确地时间没有意义,需要在整机出来以后根据电路原理来调节参数,使得短路电流和短路保护时间满足要求。
4.3.4 开关管及其驱动
4.3.4.1 驱动电阻及保护稳压二极管:
图4 中,R85 R16 决定了开关管的开关速度,而开关管的开关速度会影响开关损耗和传导辐射。具体用多大驱动电阻可以通过测开关管波形来选择。反激电源驱动电阻选择需要同时满足开关损耗和电压尖峰要求,对于我们公司反击电源一般工作在DCM 模式,关断损耗远大于开通损耗,所以一般开通电阻R85 比关断电阻R16 大。在保证没有明显关断过冲的情况下,关断电阻越小越好。稳压二极管Z6 起保护MOS 管Q2 的作用,一般选择18V,(连接方法注意,稳压二极管阳极直接接mos 管S 极,而不是接地)。
对于40W 100K 的反激开关电源,其要求开关速度较快,一般将R85 R16 选择在10Ω左右,具体的数值可以通过实验来满足,在mos 发热量允许的情况下,可以将电阻加大,减小开关速度,以得到较好的EMI。
4.3.4.2 电流采样电阻及采样电流滤波电路:
图4 中R20、R21 为电流采样电阻,其阻值需要满足低压满载电流峰值时电阻上最大电压在0.5v-0.8v 之间。这个电压太低影响限功率保护效果,电压太高会影响电源动态。采样电流滤波电路有R121\C8 组成,其RC 时间常数要小于开关周期的1/40,根据开关尖峰情况,一般时间常数取200ns-500ns(大于芯片内部前沿消隐电路延时)可以满足大部分开关电源要求。采样电阻最好使用贴片或无感电阻,小功率也可以使用金属膜电阻。
所以对于此电源,由于前面计算,Ipp=0.94A,所以电阻R20//R21 取到0.5Ω-0.85Ω。
4.3.4.3 过压保护原理:
图4 中 Z1 起到过压保护作用,当输出电压变高时,辅助供电绕组电压也升高,导致电容C2电压升高,当电压超过18V 时稳压二极管Z1 导通,输出功率开始受限,当电压超过19V 时芯片3 脚电压超过1V,芯片输出PWM 停止,输出电压被限制。
4.3.4.4 开关MOS 管:
图4 中Q2 为电源开关MOS 管,Mos 管作为开关其需要满足耐压和温升两个问题,初步选型是根据经验MOS 管耐压值可以取1.5*Uinmax,小功率电源开关MOS 电流可以取到2*Ipp。(Ipk 为初级电流峰值)。我们公司变压器一般工作在DCM 下,变压器初级电流计算可以按照伏伏秒积求Ipk=Uinmin*Tonmax/Lm,Uinmin 为输入最小母线电压,Tonmax 为MOS 最大开通时间,Lm 为初级电感量,开关MOS 电压应力有三部分组成:电源输入电压,反射电压,电压尖峰。反射电压:Vrd=(Vo+Vf)*Np/Ns,其中Vo 为主反馈输出电压,Vf 为主反馈二极管导通压降,Np 为变压器初级匝数,Ns 为主反馈绕组匝数。尖峰电压取决与驱动电阻,工作电压,和输出功率以及RCD 吸收回路,所以减小mos 管电压应力的方法是加大RCD 吸收,加大驱动电阻,但是而之变化都会影响效率,调试时需要折中选择。
所以此电源选择900V2Amos 管即可,但是由于有时候为了减小mos 管发热量,同时成本增加不多的情况下,可以将mos’管电流选大一点。
4.4 RCD 吸收回路原理及设计:
本开关电源设计中,RCD 吸收回路由R161、R14、C7、D5、D6 组成。(详见图7)由于初级关键器件的的几个寄生参数(一次级间漏感、MOS 的输出电容、二次侧二极管的结电容等),当MOS 关断时,初级电流中耦合的部分转移到次级输出,但是漏感中的电流没有路径可回流,所以漏感能量会在MOS 管D 极形成高压击穿MOS 。
4.4.1 吸收回路设计:
RCD 吸收回路作用就是给变压器初级漏感一条路径回流,并吸收漏感的电流。RCD 吸收中,R 是根据变压器漏感Lr 储能来设计的,变压器漏感越大;R 需要消耗的能量(Er=Ipk2*Lr/2)越多;R的值就越低。线绕变压器漏抗储能在1~5%,估算出变压器漏磁储能功率;再算出变压器反激电压,就可以用欧姆定律求出阻值了。C 的选择比较宽范,只要RC 积大于10-20 倍周期就可以了,一般RC 积不超过1mS。所以;不会断电后放不完电。
这个值的选择只能估计,一般来讲 50 瓦三路输出100K 反激变压器漏感必须控制在2%以内,否则漏感损耗太大,设计或做工不合理,需要重新选择更大磁芯以减小漏感。
根据上面变压器的计算,可以得知反射电压UR=Vout1*n=5.8*39.5=230V,漏感功率 Pr=Er*fosc=Ipp^2*lr/2*fosc=1.2W
所以电阻选用2 只2W 的金属氧化膜电阻器串联。阻值Rr=Ur^2/Pr/2=22K.但是最终电阻电容选择取决于变压器设计的如何,最简单实用的方法就是测量吸收电容电压。对于RCD 吸收的几个器件,首先焊接一个计算值元件,然后再做调整,达到最好的要求。
●二极管选择:一般使用快恢复二极管,耐压值大于1.2*(Uinmax+Vrcd)
●电容电阻选择RC,R*C>10Tsw~20Tsw
●电容电压波动小于10%
●电容值电阻值选择保证Vrcd 电压满足1.2*(Uinmax+Vrcd)<Vd,如果Vrcd 电压太高,就减小R,如果Vrcd 太小,会影响效率,所以需要折中选择。
4.5 输出整流及滤波:
反激电源输出滤波由二极管和滤波电容以及假负载组成,电路如图8 所示。高电压大电流输出整流二极管需要加入RC 吸收二极管电压尖峰(图中R36 C43)。并接在二极管两端的阻容串联元件在二极管开通或关断过程中,电压发生突变时,通过电阻对电容的充电将明显减 缓电压变化率整流二极管加入RC 滤波以后,电压尖峰降低了,振铃震荡也抑制住了.选择合适的RC 对电源可靠性及EMI/EMC 很重要。
C 上的电压在初级MOS 开通后到稳态时的电压为Vo+Ui/N,因为我们设计的RC 的时间参数远小于开关周期,可以认为在一个吸收周期内,RC 充放电能到稳态,所以每个开关周期,其吸收损耗的能量为:次级漏感尖峰能量+RC 稳态充放电能量,近似为RC 充放电能量=C*(Vo+Ui/N)^2。但是C 取值也是无法精确计算的,根据经验值,一般R36 为2w 阻值在100Ω以内金属膜电阻。C43 一般为高压瓷片电容,选取10n 以内。
由于本电源功率较小频率100K,所以R36 可以使用10Ω,电容使用4 只1206 贴片1nf 高压瓷片电容。但是具体值的加大还是减小需要还是需要实际测量。取值办法一般使用先确定电容,再确定电阻。
在不同输入电压下,再验证参数是否合理,最终选取合适的参数。
4.5.1 整流二极管原理与设计
图8 中D12 是整流二极管。开关电源输出整流二极管需要满足温升和耐压值要求,解决温升一般原则是尽可能使用肖特基二极管,或者选用电流更大的二极管,另外整流二极管本身就是一热源要注意散热,不能放在发热元件附近。二极管耐压值选择一般要大于两倍的反激电压,如果加入RC 吸收电路来吸收二极管尖峰,可以选择耐压值大于1.5 倍反激电压的二极管。所以5V 可以选择40 伏肖特基二极管。
对以5V 来讲,其输出电流最大为6A,最大峰值为21A,所以二极管可以选择2045 两只并联,这样可以减小导通压降,降低损耗。
4.5.2 滤波电容原理与设计
图8 中C57、C75 为反激电源输出滤波电容,这些电容都是电解电容,电解电容ESR 比较大,所以主要考虑电容ESR 对输出电压纹波的影响。另外电解容量一般比较容易做大,所以一般不需要考虑容量对纹波的影响。
电解电容属于易老化器件,所以要考虑长期可靠工作需要满足工作电压低于80%额定电压。另外还要考虑电解电容温升,计算温升比较复杂,一般可靠的选取原则是电容电流Irms 不要超过电容规格书给定的的最大Irms。
对于5V 输出,其有效值前面已经计算Is1rms=9A,所以电容可以选用10v/2200uf (每只可以吸收1.3A 电流)7 只并联。然后由于纹波±150mV 要求,所以要求滤波电容的并联ESR 需要小于150mv/Isip=150mv/21A=7mΩ。7 只20℃电容并联电阻为:62m/7=8.8mΩ。但是实际工作过程中,电容温度会较高,所以电阻会低于8.8mΩ。基本可以满足要求。
4.5.3 假负载原理与设计
图8 中R59、R60 为假负载,其大小是由辅助绕组的供电决定,如果假负载太轻,那么电源输出空载时辅助绕组得不到足够供芯片UC3844 工作的能量,电源会打嗝。
另外适当加大假负载会提高电源动态和交叉调节能力。在调试电源中如果出现打嗝现象,可以加大假负载再调试。
此电源所有输出都应该加入假负载,尤其是±15V,如果假负载太轻,容易造成电压漂高。
5、电源保护电路
5.3.1 短路保护电路
1、在输出端短路的情况下,PWM 控制电路能够把输出电流限制在一个安全范围内,它可以用多种方法来实现限流电路,当功率限流在短路时不起作用时,只有另增设一部分电路。
2、短路保护电路通常有两种,下图是小功率短路保护电路,其原理简述如下:
当输出电路短路,输出电压消失,光耦OT1 不导通,UC3842①脚电压上升至5V 左右,R1 与R2 的分压超过TL431 基准,使之导通,UC3842⑦脚VCC 电位被拉低,IC 停止工作。UC3842 停止工作后①脚电位消失,TL431 不导通UC3842⑦脚电位上升,UC3842 重新启动,周而复始。当短路现象消失后,电路可以自动恢复成正常工作状态。
3、下图是中功率短路保护电路,其原理简述如下:


最新评论