欢迎您,请 登录 或 注册

当前位置:首页 医疗器械维修 基础 电子 查看内容

【非常经典】开关电源各种保护电路实例详细解剖!

2017-7-14 21:31 阅读: 1597 评论: 0 编辑: ygzx1
[导读]输入欠压保护电路输入欠压保护电路一1概述(电路类别、实现主要功能描述):该电路属于输入欠压电路,当输入电压低于保护电压时拉低控制芯片的供电Vcc,从而关闭输出。2电路组成(原理图):3工作原理分析(主要功能 ...
输入欠压保护电路
输入欠压保护电路一
1概述(电路类别、实现主要功能描述): 
该电路属于输入欠压电路,当输入电压低于保护电压时拉低控制芯片的供电Vcc,从而关闭输出。 
2电路组成(原理图):
3工作原理分析(主要功能、性能指标及实现原理): 
当电源输入电压高于欠压保护设定点时,A点电压高于U4的Vref,U4导通,B点电压为低电平,Q4导通,Vcc供电正常;当输入电压低于保护电压时,A点电压低于U4的Vref,U4截止,B点电压为高电平,Q4截止,从而Vcc没有电压,此时Vref也为低电平,当输入电压逐渐升高时,A点电压也逐渐升高,当高于U4的Vref,模块又正常工作。R4可以设定欠压保护点的回差。
4电路的优缺点 
该电路的优点:电路简单,保护点精确
缺点: 成本较高。
5应用的注意事项:  
使用时注意R1,R2的取值,有时候需要两个电阻并联才能得到需要的保护点。还需要注意R1,R2的温度系数,否则高低温时,欠压保护点相差较大。
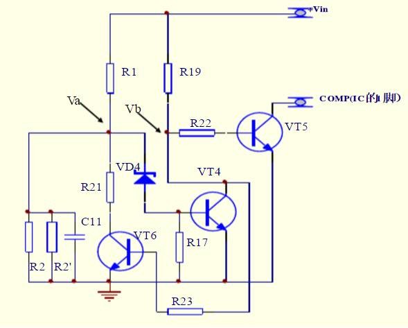
输入欠压保护电路二
1概述(电路类别、实现主要功能描述): 
输入欠压保护电路。当输入电压低于设定欠压值时,关闭输出;当输入电压升高到设定恢复值时,输出自动恢复正常。
2电路组成(原理图):
3工作原理分析(主要功能、性能指标及实现原理): 
输入电压在正常工作范围内时, Va大于VD4的稳压值,VT4导通,Vb为0电位,VT5截止, 此时保护电路不起作用;当输入电压低于设定欠压值时,Va小于VD4的稳压值,VT4截止,Vb为高电位,VT5导通,将COMP(芯片的1脚)拉到0电位,芯片关闭输出,从而实现了欠压保护功能。     R21、VT6、R23组成欠压关断、恢复时的回差电路。当欠压关断时,VT6导通,将R21与R2并联,;恢复时,VT6截止,,回差电压即为(Vin’-Vin)。
4电路的优缺点 
优点:电路形式简单,成本较低。 
缺点:因稳压管VD4批次间稳压值的差异,导致欠压保护点上下浮动,大批量生产时需经常调试相关参数。
5应用的注意事项:  
VD4应该选温度系数较好的稳压管,需调试的元件如R2应考虑多个并联以方便调试。
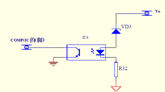
输出过压保护电路输出过压保护电路一
1概述(电路类别、实现主要功能描述): 
输出过压保护电路。当有高于正常输出电压范围的外加电压加到输出端或电路本身故障(开环或其他)导致输出电压高于稳压值时,此电路会将输出电压钳位在设定值。
2电路组成(原理图):
3工作原理分析(主要功能、性能指标及实现原理): 
输出过压时,加在VD3上的电压大于其稳压值时,VD3导通,输出电压被钳位,同时通过IC4向原边反馈。
4电路的优缺点 
优点:电路形式简单,成本较低。 
缺点:因稳压管VD3批次间稳压值的差异,导致过压钳位点上下浮动,大批量生产时需经常调试相关参数。
5应用的注意事项:  
VD3应该选温度系数较好的稳压管,需调试的元件如R32应考虑多个并联以方便调试。
当过压保护电路起作用时,电路处于非正常工作状态。对于有输出电压上下调功能的电路,过压保护点应大于输出电压上调最大值。
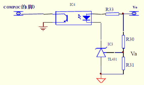
输出过压保护电路二
1概述(电路类别、实现主要功能描述): 
输出过压保护电路。当有高于正常输出电压范围的外加电压加到输出端或电路本身故障(开环或其他)导致输出电压高于正常值时,此电路会将输出电压稳定在设定值。 
2电路组成(原理图):
3工作原理分析(主要功能、性能指标及实现原理): 
输出过压时,Va>Vref,IC3导通,通过IC4向原边反馈,输出电压稳定在设定的过压保护值。
4电路的优缺点 
优点:输出过压保护值可以精确设置。
缺点:相对稳压管钳位方式成本稍高一些。
5应用的注意事项:  
当过压保护电路起作用时,电路处于非正常工作状态。对于有输出电压上下调功能的电路,过压保护点应大于输出电压上调最大值。
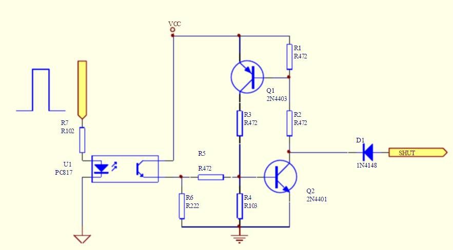
过压保护自锁控制电路
1概述(电路类别、实现主要功能描述): 
在电源系统中,当反馈回路失效时,输出电压不受控,电压升高超出规定范围,此时过高的输出电压有可能造成后续电器设备的损坏。为解决这问题,通常在电源中增加过压保护电路。过压保护的方式一般有三种。 
A、钳位型:当反馈失效时,通过过压钳位电路将输出电压钳位在一个定值。
 B、间歇保护型:当反馈失效时,通过保护电路使输出电压来回重启,输出电压的最高点为过压保护点。
 C、自锁型:当输出电压达到过压保护点时,电路动作,关闭PWM使模块无输出。在排除故障后再重启电源输出才正常供电。 下述电路为自锁型控制电路。 
2电路组成(原理图):
3工作原理分析(主要功能、性能指标及实现原理): 
上图中为隔离的自锁型控制电路。当过压保护信号CONTROL端给出一个高电平时,U1中的三极管导通,VCC为整个电路的供电端。Vcc经R5给Q2一个基极电流,Q1导通并进入饱和状态,SHUT端被Q2拉至低电平,PWM关闭电源无输出。Q2同时控制Q1的导通。当 Q2导通时,Q1的基极电流经R2到地,Q1导通,经R3再提供一个基极电流给Q2,维持Q2的导通。Q1及R1、R2、R3构成了Q2的正反馈电路。
4电路的优缺点 
优点:可有效的进行自锁保护,整个电路等效于一个可控硅。  
缺点: 整个电路需要一个固定的Vcc。当PWM电源端无供电时,也需保证上图中VCC电压的存在。
5应用的注意事项:  
1. 此电路要有持续的供电自锁才有效。 
2. 此电路不宜使用在无人值守的电源系统里。
过温保护电路过温保护电路
1概述(电路类别、实现主要功能描述): 
该电路属于过温保护电路,但温度高于设定的保护点时,关闭模块输出,当温度恢复后自动开启模块。 
2电路组成(原理图):
3工作原理分析(主要功能、性能指标及实现原理): 
稳压管给U103MAX6501提供5V电压,温度正常时,U103的五脚输出高电平,当温度超过保护点时U103的五脚输出低电平,当温度恢复后,U103的五脚输出高电平。
4电路的优缺点 
该电路的优点:电路简单,精确度高。 
缺点: 成本较高。
5应用的注意事项:  
5.1  MAX6501的3脚和1脚相连时,回差温度是10℃,当其3脚和地相连时,回差温度是2℃。 
5.2  MAX6501的供电电压不能超过7V,否则会损坏。
5.3  MAX6501一定要放置在最热部分的附近。
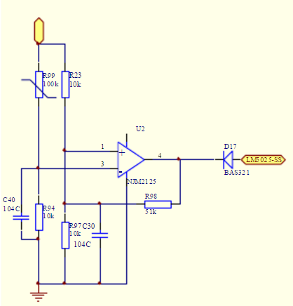
过温保护电路-热敏电阻
1概述(电路类别、实现主要功能描述): 
本电路采用热敏电阻检测基板温度,热敏电阻阻值随基板温度变化而变化, 热敏电阻阻值的变化导致运放输入电压变化,从而实现运放的翻转控制PWM芯片的输出,进而将模块关闭。 
2电路组成(原理图):
3工作原理分析(主要功能、性能指标及实现原理,关键参数计算分析): 
R99热敏电阻是负温度系数热敏电阻,常温时,R99=100k,R99与R94的分压0.45V为U2运放的负输入,远低于运放的正输入2.5V(R23与R97分压),因此运放的输出是高电平,对LM5025的SS端无影响,模块正常工作。
随着基板温度升高,R99电阻阻值减小,当减小到一定值时,使得运放的负输入大于正输入时,运放输出低电平,将LM5025的SS拉低,从而关闭模块输出;温度保护点可以适当调整R94,R23,R97的阻值而相应地调整。 
模块关闭输出后(过温保护),基板温度会降低,R99阻值会增大,运放的负输入会降低,为使运放的正常翻转,引入电阻R98,原理是运放输出低后,R98相当于与R97并联,将运放的基准变低,拉开运放正负输入的电压间距,从而实现温度回差。比如基板温度90℃时保护,80℃时开启。
4关键参数计算分析
4.1  运放正输入电压:VR97=Vref2=5/(1+R23/R97)=5/(1+10/10)=2.5V 
4.2  运放负输入电压VR94+0.007=VR97=5*R94/(R99+R94)+0.007, 
4.3  得出温度保护时热敏电阻的阻值:R99(t)=(Vref*R24/(Vref*R97/(R23+R97)-0.007))-R94
4.4  考虑容差时的计算见下表:
4.5  过温保护时,R99的值 
4.6  R99-SDNT2012X104J4250HT(F)是负温度系数的热敏电阻,25°C时100k,过温保护时阻值10k左右(见上表),计算温度为:
Rt=R*e(B(1/T1-1/T2)) T1=1/(ln(Rt/R)/B+1/T2)) 
T2:常温25°C,上式中T2=273.15+25=298.15;B:4250±3%;R:25°C时的电阻值,100k,计算出的T1值也是加了273.15后的值,因此下表中t1=T1-273.15,是摄氏度。 Rt:温度变化后的阻值,10k,9.704k,10.304k,见上表 
4.7  回差
运放输出低后,电阻R98(51k)就并在R97上,将基准拉低,新的基准电压 Vref1=Vref*(R98//R97)/(R23+R98//R97)=2.28V 达到2.44V时,R99的阻值R99=Vref*R94/Vref1-R94=11.9k R99达到10.49k时,温度按下表计算 
温度回差=82.6-77.3=5.3℃
5电路的优缺点 
优点:   温度保护点及温度回差很容进行调整
缺点:  温度准确度偏低
电路比采用温度开关略复杂 
温度保护时反映的是热敏电阻附近的基板温度,不能反映模块的最高器件的温度,不过这可以在设计时解决,比如基板温度在90℃保护,实际板上器件最高温度已达130℃,就可以适当调整温度保护点,从而起到保护作用。
6

最新评论

扫码打开小程序

扫码安装APP

返回顶部