欢迎您,请 登录 或 注册

当前位置:首页 医疗器械维修 基础 电子 查看内容

【非常经典】关于开关电源谐波失真的点点滴滴!

2017-7-14 21:32 阅读: 4165 评论: 0 编辑: ygzx1
[导读]摘要无论是从保护电力系统的安全还是从保护用电设备和人身的安全来看,严格控制并限定电流谐波含量,以减少谐波污染造成的危害已成为人们的共识。1. 总谐波失真THD与功率因数 PF 的关系市面上很多的 LED 驱动电源, ...
摘要
无论是从保护电力系统的安全还是从保护用电设备和人身的安全来看,严格控制并限定电流谐波含量,以减少谐波污染造成的危害已成为人们的共识。
1. 总谐波失真THD与功率因数 PF 的关系
市面上很多的 LED 驱动电源,其输入电路采用简单的桥式整流器和电解电容器的整流 滤波电路,见图 1.
图1
该电路只有在输入交流电压的峰值附近,整流二极管才出现导通,因此其导通角θ比 较小,大约为 60°左右,致使输入电流波形为尖状脉冲,脉宽约为 3ms,是半个周期(10ms) 的 1/3.输入电压及电流波形如图 2 所示。由此可见,造成 LED 电源输入电流畸变的根本原 因是使用了直流滤波电解电容器的容性负载所致。
对于 LED 驱动电源输入电流产生畸变的非正弦波,须用傅里叶(Fourier)级数描述。 根据傅里叶变换原理,瞬时输入电流可表为:
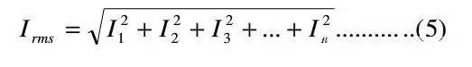
每一个电流谐波,通常会有一个正弦或余弦周期,n 次谐波电流有效值 In 可用下式计算:
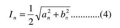
输入总电流有效值
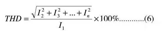
上式根号中,I1 为基波电流有效值,其余的 I2,3,分别代表 2,3,… n 次谐波电流有效值。 用基波电流百分比表示的电流总谐波含量叫总谐波失真(THD) ,总谐波含量反映了波形的 畸变特性,因此也叫总谐波畸变率。定义为
根据功率因数 PF 的定义,功率因数 PF 是指交流输入的有功功率 P 与输入视在功率 S 之比值,即
其中, 为输入电源电压; U cosΦ1 叫相移因数, 它反映了基波电流 i1 与电压 u 的相位关系, Φ1 是基波相移角;输入基波电流有效值 I1 与输入总电流有效值 Irms 的百分比即 K=I1 / Irms 叫输入电流失真系数。上式表明,在 LED 驱动电源等非线性的开关电源电路中,功率 因数 PF 不仅与基波电流 i1 电压 u 之间的相位有关,而且还与输入电流失真系数 K 有关。 将式(6)代入式(7) ,则功率因数 PF 与总谐波失真 THD 有如下关系:
上式说明,在相移因数 cosΦ1 不变时,降低总谐波失真 THD,可以提高功率因数 PF;反之 也能说明, PF 越高则 THD 越小。 例如,通过计算,当相移角 Φ1=0 时,THD=30% @ PF=0.9578;THD=10% @ PF=0.9950.
2. 谐波测量与分析
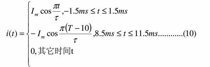
为了很好地分析如图 1 所示的 LED 驱动电源的谐 波含量,介绍一种使用示波器测量输 入电流的方法。先在电源输入回路串接一个 10-20W 或以上的大功率电阻如 R=10 OHM,通电 后测量大功率电阻上两端的电压波形,由于纯功率电阻上两端的电压与电流始终是同相位, 因此电阻上的脉冲电压波形亦即代表了输入电流的脉冲波形,但数值大小不同。由波形显 示可知,其脉冲电流 i(t)与图 2 的电流波形是一致的,见图3.
图3
此电流脉冲波近似于余弦脉冲波,因此可用余弦脉冲函数表为:
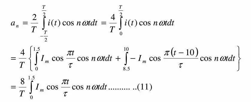
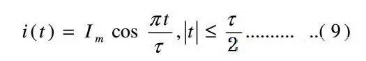
为了计算方便,现取正弦交流输入电压的一个周期 T:-5ms≤t≤15ms,即 T=20ms.由此, 一个周期为 20ms 的输入脉冲电流的表达式如下:
上式中,余弦脉冲电流幅值 Im 可由示波器显示的电压幅值与电阻值之比而算出,即 Im=Um/R,已知测得 Um=1.5V,则 Im=1.5/10=0.15A.图中脉冲宽度τ=3ms. 对于图 2 所示的输入电流波形,是关于前后半波上下对称的奇次对称波,因而只含有 a1、a3、a5……等奇次谐波分量,而直流分量 a0 和偶次谐波分量 a2、a4、a6……均为零。 将式(10)的输入电流波形进行傅里叶分解得:
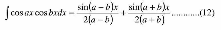
根据积分公式:
并且有 a=π/τ,b=nω,ω=2π/T,因此有:
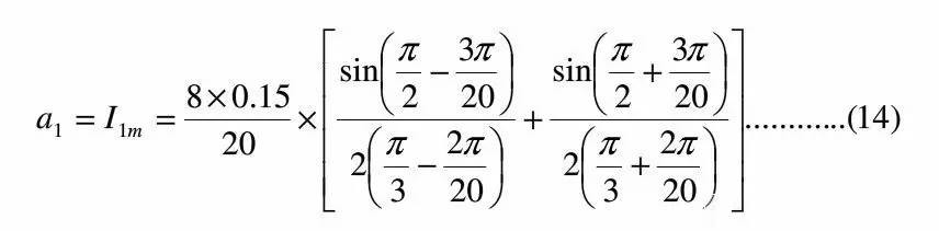
当 n=1 时将 T=20ms、τ=3ms、Im=0.15A 代入上式,得
计算得基波电流幅值 a1=I1m=0.06×(0.608+0.327)=0.056(A) 。
同理,分别计算 a3,a5,a7,a9 次谐波幅值,如表 1 所示。  
表 1.谐波幅值表
根据表 1,LED 驱动电源的输入电流的傅里叶级数为:
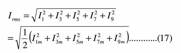
根据谐波幅值 Inm 与谐波有效值 In 的关系,谐波有效值:
由式(16) ,则分别计算各次谐波电流有效值如下(单位 A) : I1=0.040,I3=0.033,I5=0.023,I7=0.012,I9=0.003. 根据式(5) ,LED 驱动电源的输入总电流有效值:
将表 1 数据代入式(17) ,则输入总电流有效值 Irms=0.058(A) 。实际中,这个输入电 流值可用测量真有效值的万用表测得或由功率计的输入电流显示屏读取。 根据式(6)计算总谐波失真:
根据表 1 的谐波幅值数据,并以基波(一次谐波)分量 100%为基准,制定谐波电流幅值频谱图(忽略高于 9 次以上的谐波)见图 4.
图4
现按式(7)计算功率因数 PF,当基波相移角 Φ1 为零, cosΦ1=1 则有:
实测 PF=0.65,二者基本一致。实际 LED 驱动电源的输入功率:
3. 谐波的危害
谐波的危害 由以上分析计算可知,这类 LED 驱动电源输入电流谐波含量高,对于这类装置如功率 不大和少量的使用,其危害性也许不一定会表现出来,然而若成千上万的大量密集地使用, 它所产生的谐波电流总量会严重污染整个供电系统和其他用电用户,同时也使电网电压波 形发生畸变。理论和实践证明,过大的电流谐波会产生以下危害:
A. 能使配电设施如电力变压器和发电机、感性负载设备如电动机等磁性材料的铁芯损 耗 Pkz 得到额外的增加,即增加了由于谐波电流引起的磁滞损耗 Ph 分量和涡流损耗 Pc 分 量,使其过热而损坏,见式(21) ,其中 fn 是各次谐波电流频率。
B. 谐波电流通过功率补偿设备的电力电容器,图5是电容器的等效图。由图5可见,当由谐波电流引起的容抗与寄生电感引起的感抗相等时形成谐振,产生强大的谐波电流, 从而导致电力电容器过流或过压损坏。
图5
C. 能对线路上的继电保护、仪器仪表、自动控制、电子通讯、卫星导航以及计算机系统产生强烈的干扰,从而引起误动作、出现噪声等异常现象。
D. 在三相四线制供电系统的中,线路正常时三相交流电基本平衡,各相电流在中线内相互抵消,理论上中线电流接近于零,因此我国电力系统的中线一般比相线细。然而过大 的三相三次及高次谐波电流,会使电网的相电流无法在中线内相互抵消,致使中线内电流 产生叠加而过流损坏,线路示意图如图6此外,中线电流过大引起三相不平衡,即三相电位发生偏移,严重时导致大批 LED 灯具烧毁,甚至引起火灾!
图6
E. 当大量的大功率的高谐波含量的电源设备使用时,其偶次谐波(a2、a4、a6……) 不容忽视,它使供电回路电流正负半周不对称。尤其是含量较大的二次谐波,它的直流分量使电力变压器铁芯产生局部磁化,损耗增大,严重时会危及变压器及电力运行安全。 因此,无论是从保护电力系统安全还是从保护用电设备和人身安全来看,严格控制并 限定电流谐波含量,以减少谐波污染造成的危害已成为人们的共识。
4. 降低 THD 的措施
随着开关电源类电子产品的应用普及,国际电工委员会制定了 IEC61000-3-2、欧盟制 定了 EN60555-2 和我国制定了 GB17625.1-2003 等法规,对用电设备的电压、电流波形失真 作出了具体限制和规定。目前这些法规也适用于 LED 灯具及 LED 驱动电源。 对于输入有功功率大于 25W 的 LED 照明灯具,谐波电流不应超过表 2 限值。
表 2. C 类设备的限值
对于输入有功功率不大于 25W 的 LED 照明灯具,规定符合如下的其中一项:
a.谐波电流不应超过表 3 的第 2 栏中与功率相关的限值;
表3 D类设备的限制
b. 用基波电流百分数表示的 3 次谐波电流不应超过 86%,5 次谐波不超过 61%;而且, 假设基波电压过零点为 0°,输入电流波形应是 60°或之前开始流通,65°或之前有最后 一个峰值(如果在半个周期内有几个峰值) ,在 90°前不应停止流通。
图 1 所示的 LED 驱动电源的输入功率为 8.8W,根据表 3 第 2 栏的限值,THD 显然超标。 一个好的 LED 驱动电源,不仅需要高功率因数 PF,而且还要实现低 THD,使奇次谐波含量 不超过标准规定值。
但有的电源设计者,为了片面强调高 PF 而将滤波电容值减小,其结果是桥式整流器的 导通角增加,PF 增大,但桥式整流器输出的脉动直流电压导致电路的峰值电流极高,使电 源变换器的功率管等损耗剧增,很容易损坏功率管、高频变压器、高频输出整流管元件。
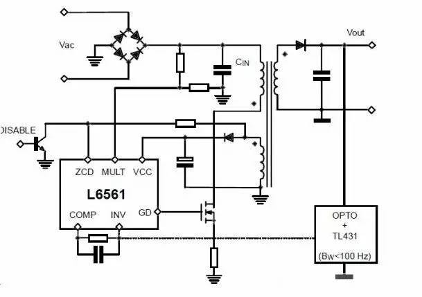
目前,性能比较优良的 LED 驱动电源,均采用了有源功率因数校正(Advantage Power Factor Correetion)APFC 电路,图 7 是一种常用的临界导通模式(TCM)的单级 PFC 反激式电源变换器示意图。  
图7
这种电路能使输入电流即电感电流的波形(见图 8)与整流二极管输出的脉动电压波形保持一致的特点,不存在整流二极管导通角的影响,因此输入电流与输入电压的具有相同 相位,如图 9 所示。
图8
图9
这种电路的功率因数 PF 与总谐波失真 THD 的关系如下:
该电路通常可以做到 PF≥0.96、THD≤30%,甚至可以使 PF 值接近于 1,输入电流失真 系数 K=I1 / Irms≤3,THD≤10%. 图 10 的输入电路是一种通用的填谷式的无源功率因数控制(PPFC)电路,对于输入功率 较小的 LED驱动电源采用此电路,有成本低、线路简单等优点。其功率因数可在 0.85-0.9, 但谐波含量往往会超过符合规定。
图 10
它的电压和输入电流的波形如图 11  
图 11
图(12)是其测试结果,结果表明谐波含量超标。
图 12
图 13
针对图10电路的这一缺陷,我们可以提出一种改进方案,即在无源 PFC 电路中,增加一个2-5 OHM/2W 的电阻与二极管 D3 串联(见图13),这样可以有效地降低谐波含量,同时还能 进一步提高PF,对于这种结构的 LED驱动电源,是一种很有效的改良方法。
开关电源视频教程49集,最后3天倒计时!
为了给想学习电源技术而找不到途径的新人和想更进一步巩固电源技术的在职电源工程师一个学习平台,此次知名资深电源工程师张飞应邀请,花了整整6个月的时间做了一个反激开关电源实际项目,把整个项目的过程以视频的方式记录了下来;一边做项目一边讲解,同时将其录制。
视频内容截屏神秘曝光
PCB版、电源实物曝光
众筹团购还有最后3天

最新评论

扫码打开小程序

扫码安装APP

返回顶部