欢迎您,请 登录 或 注册

当前位置:首页 医疗器械维修 基础 电子 查看内容

工程师必看:数字电源技术到底是怎么一回事?

2017-7-14 21:31 阅读: 10496 评论: 0 编辑: ygzx1
[导读]引言进入21世纪以来,开关电源正朝着智能化、数字化的方向发展。新问世的数字电源以其优良特性和完备的监控功能,正引起人们的广泛关注。数字电源提供了智能化的适应性与灵活性,具备直接监控、远程故障诊断、故障处 ...
引言
进入21世纪以来,开关电源正朝着智能化、数字化的方向发展。新问世的数字电源以其优良特性和完备的监控功能,正引起人们的广泛关注。数字电源提供了智能化的适应性与灵活性,具备直接监控、远程故障诊断、故障处理等电源管理功能,能满足复杂的电源要求。
内容目录如下
●1 数字电源的发展趋势
● 2 数字电源与模拟电源的性能比较及适用领域
● 3 数字电源的基本构成及电路设计
● 4 可编程开关稳压器的电路设计
● 5 精密数控基准电压源的设计
● 6 精密数控恒流电源的设计
● 7 结语
1 数字电源的发展趋势
1.1 什么是数字电源
目前,数字电源有多种定义。
●  定义一:通过数字接口控制的开关电源(它强调的是数字电源的“通信”功能)。
●  定义二:具有数字控制功能的开关电源(它强调的是数字电源的“数控”功能)。
●  定义三:具有数字监测功能的开关电源(它强调的是数字电源对温度等参数的“监测”功能)。
上述三种定义的共同特点是“模拟开关电源→改造升级”,所强调的是“电源控制”,其控制对象主要是开关电源的外特性
● 定义四:以数字信号处理器(DSP)或微控制器(MCU)为核心,将数字电源驱动器、PWM控制器等作为控制对象,能实现控制、管理和监测功能的电源产品。它是通过设定开关电源的内部参数来改变其外特性,并在“电源控制”的基础上增加了“电源管理”。所谓电源管理是指将电源有效地分配给系统的不同组件,最大限度地降低损耗。数字电源的管理(如电源排序)必须全部采用数字技术。
● TI公司定义:数字电源IC是数字控制的电源管理IC,它能提供配置、监视和监控功能,并能扩展到全回路控制。
1.2 数字电源的分类
(1)标准的数字电源DPS(Digital Power Supply)
(2)广义的数字电源
①数控电源DCP (Digital Control Power Supply);
②可编程开关稳压器PSVR(Programmable Switching Voltage Regulator);
③数控基准电压源DCRV(Digital Control Reference Voltage Source);
④数控电流源DCC(Digital Control Current Source);
⑤ 特种数控电源(如可编程充电器、可编程电焊机电源、可
编程电源适配器)。
1.3 数字电源的发展趋势
2005年,美国德州仪器公司(TI)率先推出数字电源产品,并提出了“融合数字电源”(Fusion DigitalPower)的解决方案。TI公司推出了第三代Fusion Digital Power控制器UCD9240以及全新插入式模块,编程更加灵活、,进一步提高了电源系统管理的智能化程度。目前,国外著名芯片厂家飞思卡尔、爱立信、Atmel、Silicon等都在开发数字电源IC,数字电源正进入迅速发展的新时期。据Darnell Group公司预测,2008年数字电源控制器IC的价格将与现有的模拟产品基本持平。
目前尽管国外对数字电源的发展还有些争议,但它毕竟代表了一项新技术。这如同20世纪70年代末稳压电源从线性电源改为开关电源时,曾遇到成本高、输出噪音大等问题,但开关电源现已在许多领域取代了传统的线性电源。随着科技的发展和市场需求的扩大,从模拟电源到数字电源的转型速度会大大加快,数字电源具有良好的发展前景。
2 数字电源与模拟电源的性能比较及适用领域
2.1 数字电源与模拟电源的性能比较
需要说明两点:
● 第一,传统意义的数控电源,只是调节输出电压或控制电源的启动、关断,并非真正意义的数字电源。
● 第二,数字电源和模拟电源只是习惯称谓,并无严格的数字、模拟之分。因为即使模拟开关电源,其PWM也包含了时钟、门电路等数字电路;而数字电源则包含ADC、基准电压源、功率器件等模拟电路。因此,将数字电源理解成纯数字化并不准确。
2.2 数字电源的适用领域
● 数字电源适合于控制参数较多、实时响应速度快、复杂的高性能电源系统,例如设计从AC线路到负载的高端电源系统。可广泛用于移动通信设备、计算机服务器、数据中心电源系统及不间断电源(UPS)等。
● 模拟电源适应于简单易用、控制参数少、成本低的应用场合。
3 数字电源的基本构成及电路设计
3.1 数字电源的基本构成
TI公司数字电源的一种配置方案
(1)32位数字信号处理器(DSP)UCD9501
内部主要包含:
● 100MHz的32位CPU
● 时钟振荡器
● 3个32位定时器
● 看门狗电路
● 内部/外部中断控制器
● SCI总线、SPI总线、CAN总线及总线接口
● 12路PWM信号输出
● 系统控制器
● 16通道12位ADC
● 16K×16 Flash,6K×16 SARAM,1K×16ROM。
● 它采用标准的3.3V输入/输出接口。
● 利用Power PADTM HTSSOP和QFN软件包可进行编程。
(2)数字电源驱动器UCD7100
(3)PWM控制器UCD8220
3.2 数字电源的电路设计
过流保护及关断功能
过流保护电路的工作原理是当IO>2.0A时,即可发出报警信号。当IO超过设定电流时,单片机立即输出过流关断信号(高电平),使UC3843B的误差电压变为低电平,关断UC3843B的输出;并使MOSFET截止,强行关断开关电源的输出,起到保护作用。一旦排除过流故障,单片机就发出低电平信号,使开关电源自动恢复正常工作状态。过流关断阈值电流可通过键盘设定。设定范围是2.0~3.0A。
4 可编程开关稳压器的电路设计
● 可调式开关式稳压器是通过手动调节电阻值来改变输出电压的,不仅调节精度低,而且使用不够方便。
● 用数字电位器代替可调电阻,可构成由计算机控制的可编程开关稳压器。
4.1 数字电位器的基本工作原理及数学模型
● 数字电位器(Digital Potentiometer)亦称数控电位器
(Digitally Controlled Potentiometers,DCP),是一种颇具发展前景的新型电子器件,在许多领域可取代传统的机械电位器,广泛用于仪器仪表、计算机及通信设备、家用电器、工业控制、线性及开关稳压器等领域。
● 数字电位器的等效电路
数字电位器属于集成化的三端可变电阻器件。
● 数字电位器的原理示意图
● 数字电位器的数学模型
● 数字电位器的特点
★(1)数字电位器可等效于三端可编程电阻。
★(2)互补电阻kR和(1-k)R是输入代码的函数。
★(3)数字电位器可视为能输出电阻值的一种特殊的数/模转换器。
★(4)数字电位器的输出电阻可转换成电压或电流输出。
“将模拟电源放到总线上”的设计思想
模拟电源与数字电源有很大区别。例如,数字电源带接口电路,可直接连到总线上,由DSP或单片机进行控制;而模拟电源没有接口电路,不能接到总线上。但只要给模拟电源配上数字电位器,利用数字电位器的接口将模拟电源连接到计算机总线上,即可通过计算机来控制模拟电源的参数,实现自动调节或控制,这就是“将模拟电源放到总线上”的设计思想。“将模拟电源放到总线上”的示意图如图9所示。
图中的公共汽车(bus)就相当于带数字电位器的总线接口。
4.2 可编程开关稳压器的优化设计
由数字电位器和开关稳压器构成的可编程开关稳压器(方案之一)
由数字电位器和开关稳压器构成的可编程开关稳压器(方案之二、方案之三)
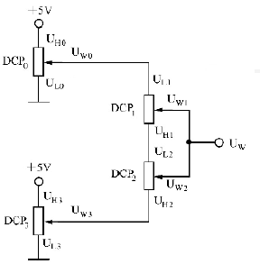
多路输出式开关稳压器的设计方案
4.3 提高开关稳压器调压精度的方法
(方法之一)
图17 将X9241级联后构成8001抽头数字电位器的电路
采用串联、并联方法并配合必要的程序设计,就能大幅度提高数字电位器的分辨率。例如,使用一片四路64抽头数字电位器X9241,即可构成一个具有极高分辨率的8001抽头数字电位器,其分辨率高达(1/8000)×100%=0.0125%。可使调压精度大大提高。
(方法之二)
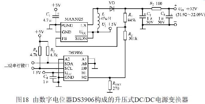
DS3906为低电阻、小步长的三路64抽头非易失性数字电位器,给它配上外部电阻后能获得1Ω甚至0.1Ω的小步长。
5 精密数控基准电压源的设计
● 基准电压源是一种用来作为电压标准的高稳定度电压源。目前,它已被广泛用于数字仪表、智能仪器和测试系统中,是一种颇有发展前景的新型特种电源集成电路。
● 基准电压源的特点可概括为四个字:稳、准、简、便。
“稳”电压稳定度高,不受环境温度变化的影响;
“准”能通过外部元件(例如精密多圈电位器或精密分压电阻)作精细调整,获得高准确度的基准电压值;
“简”外围电路非常简单;
“便”使用灵活、方便。
● 在自动控制领域经常需要一种输出可调的精密数控基准电压源,用来控制执行机构的动作,要求基准电压源的步进量很小(例如0.5mV),而电压调节范围很宽(如0~2.0000V)。数控基准电压源的特点就是可通过单片机或微处理器的键盘来精确设定或调节基准电压,并且在基准电压与输入数据(即设定值)之间存在着严格的对应关系。
● 设计精密基准电压源有两种方案:
第一种方案是用数字电位器来代替电阻分压器,直接对基准电压进行调节,其缺点是受数字电位器内部抽头数量的限制(目前生产的数字电位器内部最多有1024个抽头),以及数字电位器内部电阻单元的误差及滑动端电阻的影响,调节精度还不可能达到很高;
第二种方案是采用内含基准电压源和电压转换器的高分辨率D/A转换器,再配上单片机构成精密基准电压源,其优点是电路简单,很容易满足设计要求。
5.1 D/A转换器(DAC)的选择
● 由MAX5130A与MSP430F149单片机可构成精密数控基准电压源。其输出基准电压的范围是0~4.0955V,步进量为0.5mV,总共可获得8192种不同的基准电压值。输出基准电压的温度系数为16×10 /℃。通过单片机还可对基准电压进行编程,使输出的基准电压按照一定的规律发生变化(例如从1.000V开始,每隔1分钟步进0.5mV,一直升高到2.5000V,然后逐渐减低),以满足过程控制的需要。
● MAX5130A是美国MAXIM公司生产的13位D/A转换器(简称DAC),可广泛用于工业过程控制、自动测试设备(ATE)、数字偏移量及增益调整及单片机控制系统中。
●  MAX5130A内含精密带隙基准电压源及电压转换器。内部基准电压为2.5V,满量程输出为+4.0955V,分辨力为13bit,内部电压温度系数低至3×10 /℃。
1.25V带隙基准电压首先经过缓冲放大器放大,获得2.5V基准电压;最后通过输出放大器放大,满量程时的输出电压为4.0955V(标称值,允许变化范围是4.0463~4.1447V)。利用
端可对基准电压进行微调,使之达到标称值
5.2 精密数控基准电压源的电路设计
●  整机电路由10部分组成:
①16位单片机(IC1,MSP430F149);
②D/A转换器(IC2,MAX5130A);
③输出缓冲器(IC3,AD8031);
④串行静态译码驱动电路(IC4~ IC9,6片CD4094);
⑤显示器及状态指示电路(LED1~LED9);
⑥4×4键盘;
⑦晶振电路(JT);
⑧上电自动复位及手动复位电路;
⑨具有下载和在线仿真功能的边界扫描(JTAG)插座;
⑩+3.3V稳压电源。
精密数控基准电压源的电路框图
6 精密数控恒流电源的设计
6.1 设计方案
●  恒流源亦称稳流源,它能向负载提供恒定的电流。理想的恒流源,其输出电流值应绝对不发生变化。但实际的恒流源只能在一定的范围内(包括温度范围、输入电压范围、负载变化范围),保持输出电流的稳定性。换言之,此时电流变化量很小,以至于可忽略不计。
●  以AT89C51单片机为控制中心的精密数控恒流电源。
●   采用DC/DC电源变换器与线性稳压器相结合的复合式稳压电源结构,既减小了输出纹波电流,又降低了系统的功率消耗。
●  系统采用12位D/A转换器TLV5616实现输出电流的设定,采用12位A/D转换器MAX187完成输出电流的测量。单片机系统通过扫描键盘实现对输出电流值的多种步进设定,并用LED数码管同时显示输出电流设定值和实际测量值。
6.2 精密数控恒流电源的电路设计
单片机接收键盘的输入数据,将设定的电流值通过D/A转换器转换为控制电压,并将设定电流在显示器上显示;输出电流通过A/D转换器后也送入单片机,由单片机进行处理后送入显示器显示,显示器同时显示电流设定值和测量值,以便进行对比和调试。
电源主电路的设计
采用开关电源(DC/DC变换器)和线性调整晶体管相结合的结构。
电流控制电路的设计
12位D/A转换器TLV5616将设定电流值转换为给定电压,该电压经IC1b反相衰减后送到IC1(+)端,给定电压的最大值为4.096V,其中,4.000V对应于2000mA。电流源的输出电流通过0.55Ω的取样电阻产生取样电压,经RP1调节校准后也送到IC1(+)端,这两个电压的差值经过IC1比较放大后送到电子滤波器的控制端,用于调整电子滤波器的输出电压,从而实现输出电流的稳定。IC1与外围元件组成PI(比例积分)调节器。
7 结语
数字电源是21世纪正在冉冉升起的一颗“能源之星”。我们相信,数字电源及各种数控电源的广泛应用,必将取得更加丰硕的成果。

最新评论

扫码打开小程序

扫码安装APP

返回顶部